福建省泉州实验中学2024-2025学年七下语文期中统考模拟试题含解析

福建省泉州实验中学2024-2025学年七下语文期中统考模拟试题含解析_第1页
1/10
福建省泉州实验中学2024-2025学年七下语文期中统考模拟试题含解析_第2页
2/10
福建省泉州实验中学2024-2025学年七下语文期中统考模拟试题含解析_第3页
3/10
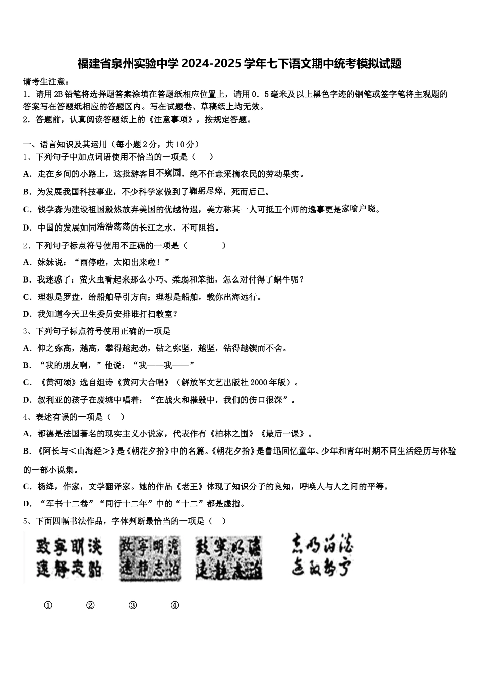
福建省泉州实验中学 2024-2025 学年七下语文期中统考模拟试题请考生注意:1.请用 2B 铅笔将选择题答案涂填在答题纸相应位置上,请用 0.5 毫米及以上黑色字迹的钢笔或签字笔将主观题的答案写在答题纸相应的答题区内。写在试题卷、草稿纸上均无效。2.答题前,认真阅读答题纸上的《注意事项》,按规定答题。一、语言知识及其运用(每小题 2 分,共 10 分)1、下列句子中加点词语使用不恰当的一项是( )A.走在乡间的小路上,这批游客目不窥园,绝不任意采摘农民的劳动果实。B.为发展我国科技事业,不少科学家做到了鞠躬尽瘁,死而后已。C.钱学森为建设祖国毅然放弃美国的优越待遇,美方称其一人可抵五个师的逸事更是家喻户晓。D.中国的发展如同浩浩荡荡的长江之水,不可阻挡。2、下列句子标点符号使用不正确的一项是( )A.妹妹说:“雨停啦,太阳出来啦!”B.我迷惑了:萤火虫看起来那么小巧、柔弱和笨拙,怎么对付得了蜗牛呢?C.理想是罗盘,给船舶导引方向;理想是船舶,载你出海远行。D.我知道今天卫生委员安排谁打扫教室?3、下列句子标点符号使用正确的一项是A.仰之弥高,越高,攀得越起劲,钻之弥坚,越坚,钻得越锲而不舍。B.“我的朋友啊,”他说:“我——我——”C.《黄河颂》选自组诗《黄河大合唱》(解放军文艺出版社 2000 年版)。D.叙利亚的孩子在废墟中唱着:“在战火和摧毁中,我们的伤口很深”。4、表述有误的一项是( )A.都德是法国著名的现实主义小说家,代表作有《柏林之围》《最后一课》。B.《阿长与<山海经>》是《朝花夕拾》中的名篇。《朝花夕拾》是鲁迅回忆童年、少年和青年时期不同生活经历与体验的一部小说集。C.杨绛,作家,文学翻译家。她的作品《老王》体现了知识分子的良知,呼唤人与人之间的平等。D.“军书十二卷”“同行十二年”中的“十二”都是虚指。5、下面四幅书法作品,字体判断最恰当的一项是( ) ① ② ③ ④A.①隶书 ②楷书 ③行书 ④草书B.①楷书 ②楷书 ③隶书 ④草书C.①行书 ②楷书 ③草书 ④隶书D.①草书 ②楷书 ③行书 ④隶书二、古诗文阅读与积累(24 分)6、(4 分)阅读下面诗歌完成小题晚春唐 韩愈草树知春不久归,百般红紫斗芳菲。杨花榆荚无才思,惟解漫天作雪飞。1.这首诗主要采用了哪些意象?2.诗的三、四两句意蕴深刻,为历代传诵。请对你这两句诗作赏析。7、(12 分)阅读文段,回答问题陈尧咨受杖陈尧咨善射百发百中世...

1、当您付费下载文档后,您只拥有了使用权限,并不意味着购买了版权,文档只能用于自身使用,不得用于其他商业用途(如 [转卖]进行直接盈利或[编辑后售卖]进行间接盈利)。
2、本站所有内容均由合作方或网友上传,本站不对文档的完整性、权威性及其观点立场正确性做任何保证或承诺!文档内容仅供研究参考,付费前请自行鉴别。
3、如文档内容存在违规,或者侵犯商业秘密、侵犯著作权等,请点击“违规举报”。

碎片内容

福建省泉州实验中学2024-2025学年七下语文期中统考模拟试题含解析

您可能关注的文档

确认删除?