2025届浙江省台州市“海山教育联盟”生物七下期末教学质量检测模拟试题含解析

2025届浙江省台州市“海山教育联盟”生物七下期末教学质量检测模拟试题含解析_第1页
1/12
2025届浙江省台州市“海山教育联盟”生物七下期末教学质量检测模拟试题含解析_第2页
2/12
2025届浙江省台州市“海山教育联盟”生物七下期末教学质量检测模拟试题含解析_第3页
3/12
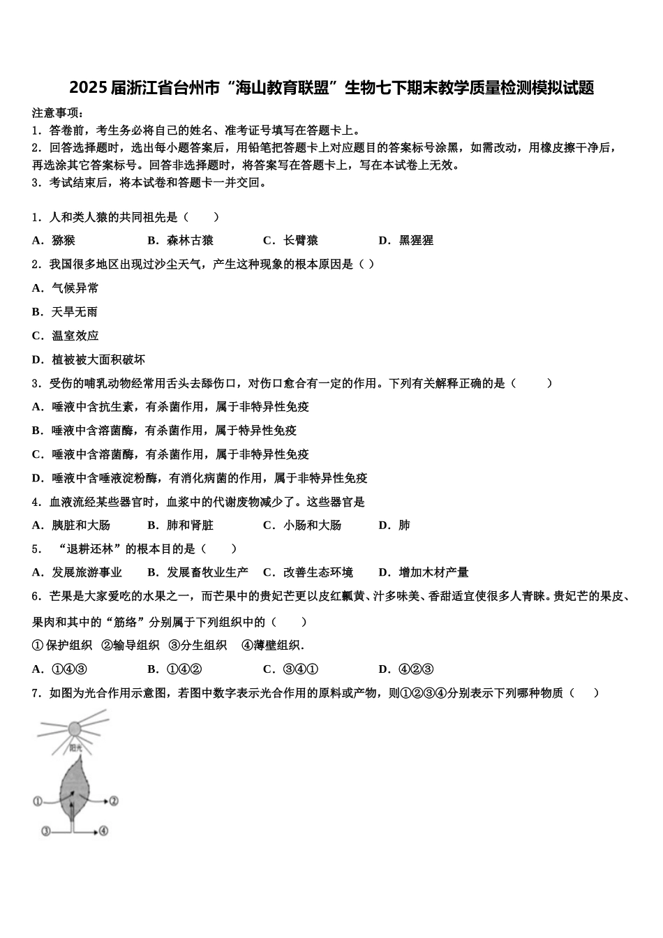
2025 届浙江省台州市“海山教育联盟”生物七下期末教学质量检测模拟试题注意事项:1.答卷前,考生务必将自己的姓名、准考证号填写在答题卡上。2.回答选择题时,选出每小题答案后,用铅笔把答题卡上对应题目的答案标号涂黑,如需改动,用橡皮擦干净后,再选涂其它答案标号。回答非选择题时,将答案写在答题卡上,写在本试卷上无效。3.考试结束后,将本试卷和答题卡一并交回。1.人和类人猿的共同祖先是( )A.猕猴B.森林古猿C.长臂猿D.黑猩猩2.我国很多地区出现过沙尘天气,产生这种现象的根本原因是( )A.气候异常B.天旱无雨C.温室效应D.植被被大面积破坏3.受伤的哺乳动物经常用舌头去舔伤口,对伤口愈合有一定的作用。下列有关解释正确的是( )A.唾液中含抗生素,有杀菌作用,属于非特异性免疫B.唾液中含溶菌酶,有杀菌作用,属于特异性免疫C.唾液中含溶菌酶,有杀菌作用,属于非特异性免疫D.唾液中含唾液淀粉酶,有消化病菌的作用,属于非特异性免疫4.血液流经某些器官时,血浆中的代谢废物减少了。这些器官是A.胰脏和大肠B.肺和肾脏C.小肠和大肠D.肺5. “退耕还林”的根本目的是( )A.发展旅游事业B.发展畜牧业生产C.改善生态环境D.增加木材产量6.芒果是大家爱吃的水果之一,而芒果中的贵妃芒更以皮红瓤黄、汁多味美、香甜适宜使很多人青睐。贵妃芒的果皮、果肉和其中的“筋络”分别属于下列组织中的( )① 保护组织 ②输导组织 ③分生组织 ④薄壁组织.A.①④③B.①④②C.③④①D.④②③7.如图为光合作用示意图,若图中数字表示光合作用的原料或产物,则①②③④分别表示下列哪种物质( )A.二氧化碳、氧气、水、有机物B.二氧化碳、水、有机物、氧气C.氧气、水、有机物、二氧化碳D.有机物、氧气、二氧化碳、水8.临床上根据病人病情的需要,有针对性的选用不同的血细胞成分或血浆成分进行输血。对于贫血患者、大面积烧伤患者、血流不止者,应分别输入的血液成分是( )A.血小板、红细胞、血浆B.红细胞、血小板、血浆C.红细胞、血浆、血小板D.血浆、红细胞、血小板9.血液从心脏流出,流经肾脏后血浆成分发生的主要变化是A.氧、尿素含量减少,二氧化碳含量不变B.氧、尿素含量增加,二氧化碳含量减少C.氧、尿素含量减少,二氧化碳含量增高D.氧、尿素含量减少,二氧化碳含量也减少10.进入青春期,男女生身体和生理都发生了明显的变化,主要原因是( )A.性激素分泌增多 B.饭...

1、当您付费下载文档后,您只拥有了使用权限,并不意味着购买了版权,文档只能用于自身使用,不得用于其他商业用途(如 [转卖]进行直接盈利或[编辑后售卖]进行间接盈利)。
2、本站所有内容均由合作方或网友上传,本站不对文档的完整性、权威性及其观点立场正确性做任何保证或承诺!文档内容仅供研究参考,付费前请自行鉴别。
3、如文档内容存在违规,或者侵犯商业秘密、侵犯著作权等,请点击“违规举报”。

碎片内容

2025届浙江省台州市“海山教育联盟”生物七下期末教学质量检测模拟试题含解析

您可能关注的文档

确认删除?