2024-2025学年成都实验中学物理高二下期中质量跟踪监视试题含解析

2024-2025学年成都实验中学物理高二下期中质量跟踪监视试题含解析_第1页
1/12
2024-2025学年成都实验中学物理高二下期中质量跟踪监视试题含解析_第2页
2/12
2024-2025学年成都实验中学物理高二下期中质量跟踪监视试题含解析_第3页
3/12
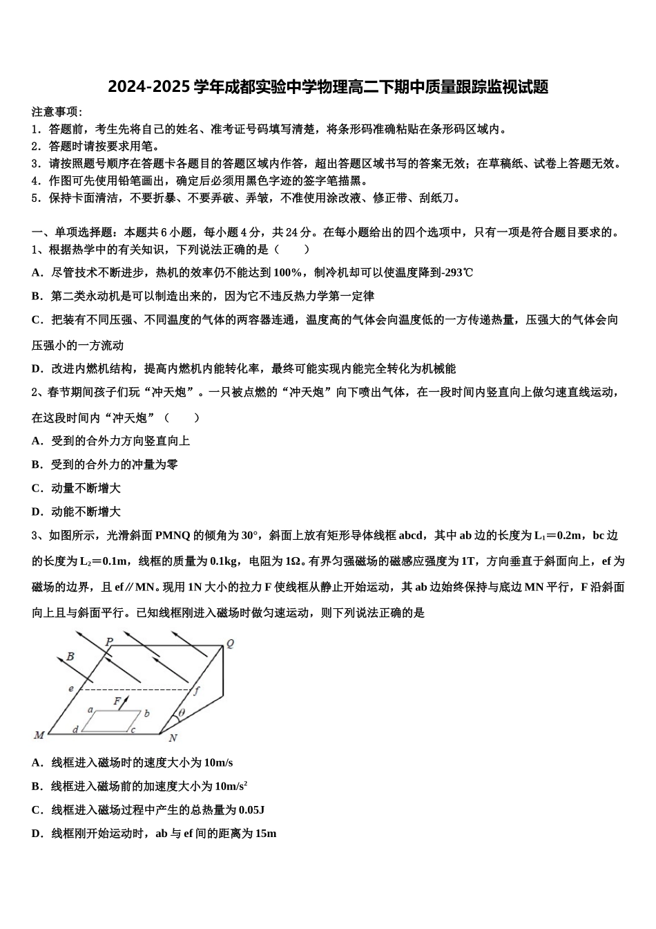
2024-2025 学年成都实验中学物理高二下期中质量跟踪监视试题注意事项:1.答题前,考生先将自己的姓名、准考证号码填写清楚,将条形码准确粘贴在条形码区域内。2.答题时请按要求用笔。3.请按照题号顺序在答题卡各题目的答题区域内作答,超出答题区域书写的答案无效;在草稿纸、试卷上答题无效。4.作图可先使用铅笔画出,确定后必须用黑色字迹的签字笔描黑。5.保持卡面清洁,不要折暴、不要弄破、弄皱,不准使用涂改液、修正带、刮纸刀。一、单项选择题:本题共 6 小题,每小题 4 分,共 24 分。在每小题给出的四个选项中,只有一项是符合题目要求的。1、根据热学中的有关知识,下列说法正确的是( )A.尽管技术不断进步,热机的效率仍不能达到 100%,制冷机却可以使温度降到-293℃B.第二类永动机是可以制造出来的,因为它不违反热力学第一定律C.把装有不同压强、不同温度的气体的两容器连通,温度高的气体会向温度低的一方传递热量,压强大的气体会向压强小的一方流动D.改进内燃机结构,提高内燃机内能转化率,最终可能实现内能完全转化为机械能2、春节期间孩子们玩“冲天炮”。一只被点燃的“冲天炮”向下喷出气体,在一段时间内竖直向上做匀速直线运动,在这段时间内“冲天炮”( )A.受到的合外力方向竖直向上B.受到的合外力的冲量为零C.动量不断增大D.动能不断增大3、如图所示,光滑斜面 PMNQ 的倾角为 30°,斜面上放有矩形导体线框 abcd,其中 ab 边的长度为 L1=0.2m,bc 边的长度为 L2=0.1m,线框的质量为 0.1kg,电阻为 1Ω。有界匀强磁场的磁感应强度为 1T,方向垂直于斜面向上,ef 为磁场的边界,且 ef∥MN。现用 1N 大小的拉力 F 使线框从静止开始运动,其 ab 边始终保持与底边 MN 平行,F 沿斜面向上且与斜面平行。已知线框刚进入磁场时做匀速运动,则下列说法正确的是A.线框进入磁场时的速度大小为 10m/sB.线框进入磁场前的加速度大小为 10m/s2C.线框进入磁场过程中产生的总热量为 0.05JD.线框刚开始运动时,ab 与 ef 间的距离为 15m4、装有炮弹的大炮总质量为 M,炮弹的质量为 m,炮筒水平放置,炮弹水平射出时相对炮口的速度为 v0, 则炮车后退的速度大小为 ( )A.B.C.D.5、静止在水平地面上的平板车,当一人在车上行走时,下列说法正确的是( )A.只有当地面光滑时,人和小车组成的系统的动量才守恒B.无论地面是否光滑,人和小车组成的系统的动量都守恒C.只有...

1、当您付费下载文档后,您只拥有了使用权限,并不意味着购买了版权,文档只能用于自身使用,不得用于其他商业用途(如 [转卖]进行直接盈利或[编辑后售卖]进行间接盈利)。
2、本站所有内容均由合作方或网友上传,本站不对文档的完整性、权威性及其观点立场正确性做任何保证或承诺!文档内容仅供研究参考,付费前请自行鉴别。
3、如文档内容存在违规,或者侵犯商业秘密、侵犯著作权等,请点击“违规举报”。

碎片内容

2024-2025学年成都实验中学物理高二下期中质量跟踪监视试题含解析

您可能关注的文档

确认删除?