安徽省芜湖一中2025年化学高一第一学期期中调研模拟试题含解析

安徽省芜湖一中2025年化学高一第一学期期中调研模拟试题含解析_第1页
1/19
安徽省芜湖一中2025年化学高一第一学期期中调研模拟试题含解析_第2页
2/19
安徽省芜湖一中2025年化学高一第一学期期中调研模拟试题含解析_第3页
3/19
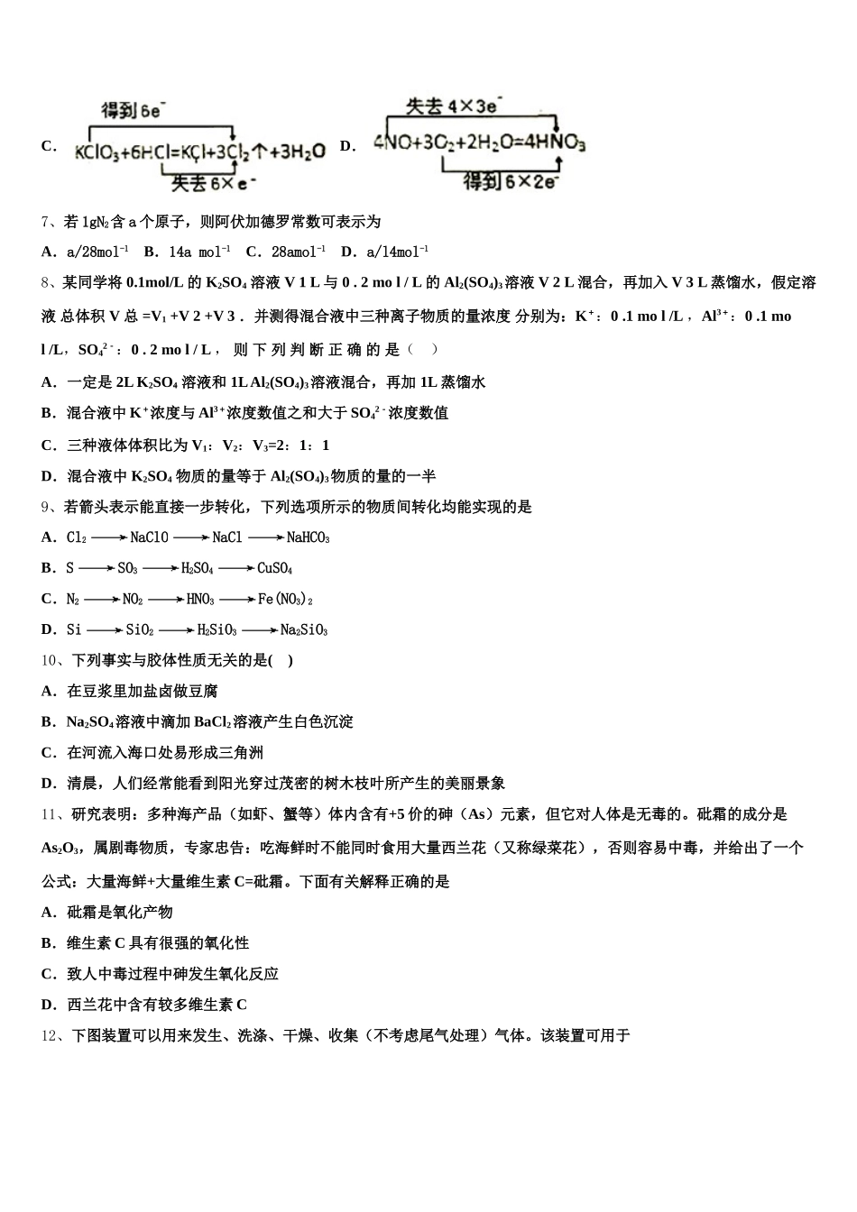
安徽省芜湖一中 2025 年化学高一第一学期期中调研模拟试题注意事项1.考生要认真填写考场号和座位序号。2.试题所有答案必须填涂或书写在答题卡上,在试卷上作答无效。第一部分必须用 2B 铅笔作答;第二部分必须用黑色字迹的签字笔作答。3.考试结束后,考生须将试卷和答题卡放在桌面上,待监考员收回。一、选择题(共包括 22 个小题。每小题均只有一个符合题意的选项)1、下列关于化学反应类型的叙述中,正确的是A.凡是生成盐和水的反应都是中和反应B.复分解反应一定没有单质参加C.生成一种单质和一种化合物的反应一定是置换反应D.分解反应的生成物一定有单质2、利用太阳能分解水制氢,若光解 0.02 mol 水,下列说法正确的是A.可生成 H2的质量为 0.02gB.可生成氢的原子数为 2.408×1023个C.可生成 H2的体积为 0.224 L(标准情况)D.生成 H2的量理论上等于 0.48 g Mg 与足量稀盐酸反应产生 H2的量3、一定量的 14%的 KOH 溶液,若将其蒸发掉 100g 水后,其质量分数为 28%,体积为 125mL,则浓缩后的 KOH 的物质的量浓度为A.2.2mol/LB.4mol/LC.5mol/LD.6.25mol/L4、已知 Mn2O7x-与 S2-在酸性溶液中能发生反应:Mn2O7x-+3S2-+14H+=2Mn3++3S↓+7H2O。则 Mn2O7x-中 Mn 元素的化合价是( )A.+2 B.+4 C.+3 D.+65、把 NaHCO3和 Na2CO3·10H2O 混合物 6.56g 溶于水制成 100mL 溶液,测得溶液中 Na+的浓度为 0.5mol/L。向该溶液中加入一定量盐酸恰好完全反应,将溶液蒸干后,所得固体质量为( )A.2.925gB.5.85 gC.6.56gD.无法确定6、下列氧化还原反应方程式, 所标电子转移方向与数目错误的是( )A.B.C.D.7、若 1gN2含 a 个原子,则阿伏加德罗常数可表示为A.a/28mol-1 B.14a mol-1 C.28amol-1 D.a/l4mol-18、某同学将 0.1mol/L 的 K2SO4 溶液 V 1 L 与 0 . 2 mo l / L 的 Al2(SO4)3溶液 V 2 L 混合,再加入 V 3 L 蒸馏水,假定溶液 总体积 V 总 =V1 +V 2 +V 3 .并测得混合液中三种离子物质的量浓度 分别为:K+:0 .1 mo l /L ,Al3+:0 .1 mo l /L,SO42-:0 . 2 mo l / L , 则 下 列 判 断 正 确 的 是 ()A.一定是 2L K2SO4 溶液和 1L Al2(SO4)3溶液混合,再加 1L 蒸馏水B.混合液中 K+浓度与 Al3+浓度数值之和大于 SO42-浓度数值C.三种液体体积比为 V1:V2:V3=2:1:1D.混合...

1、当您付费下载文档后,您只拥有了使用权限,并不意味着购买了版权,文档只能用于自身使用,不得用于其他商业用途(如 [转卖]进行直接盈利或[编辑后售卖]进行间接盈利)。
2、本站所有内容均由合作方或网友上传,本站不对文档的完整性、权威性及其观点立场正确性做任何保证或承诺!文档内容仅供研究参考,付费前请自行鉴别。
3、如文档内容存在违规,或者侵犯商业秘密、侵犯著作权等,请点击“违规举报”。

碎片内容

安徽省芜湖一中2025年化学高一第一学期期中调研模拟试题含解析

您可能关注的文档

确认删除?