陕西咸阳市2025届高二下物理期中学业水平测试试题含解析

陕西咸阳市2025届高二下物理期中学业水平测试试题含解析_第1页
1/12
陕西咸阳市2025届高二下物理期中学业水平测试试题含解析_第2页
2/12
陕西咸阳市2025届高二下物理期中学业水平测试试题含解析_第3页
3/12
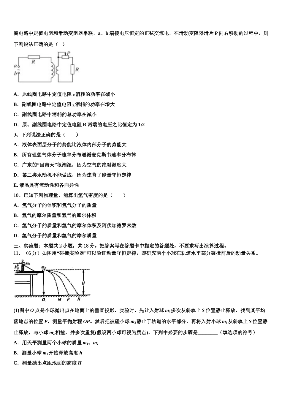
陕西咸阳市 2025 届高二下物理期中学业水平测试试题注意事项:1.答卷前,考生务必将自己的姓名、准考证号、考场号和座位号填写在试题卷和答题卡上。用 2B 铅笔将试卷类型(B)填涂在答题卡相应位置上。将条形码粘贴在答题卡右上角"条形码粘贴处"。2.作答选择题时,选出每小题答案后,用 2B 铅笔把答题卡上对应题目选项的答案信息点涂黑;如需改动,用橡皮擦干净后,再选涂其他答案。答案不能答在试题卷上。3.非选择题必须用黑色字迹的钢笔或签字笔作答,答案必须写在答题卡各题目指定区域内相应位置上;如需改动,先划掉原来的答案,然后再写上新答案;不准使用铅笔和涂改液。不按以上要求作答无效。4.考生必须保证答题卡的整洁。考试结束后,请将本试卷和答题卡一并交回。一、单项选择题:本题共 6 小题,每小题 4 分,共 24 分。在每小题给出的四个选项中,只有一项是符合题目要求的。1、如图所示,变压器为理想变压器,交流电源的电压不变,、 是完全相同的灯泡,、 和、 为理想电表,导线电阻不计 当开关 S 由闭合变为断开后,则 A.示数变小B.示数变大C.示数变小D.示数变小2、如图所示,电感线圈 L 的自感系数足够大,其直流电阻忽略不计,LA,LB是两个相同的灯泡,且在下列实验中不会烧毁,电阻 R2阻值约等于 R1的两倍,则( )A.闭合开关 S 时,LA,LB同时达到最亮,且 LB更亮一些B.闭合开关 S 时,LA,LB均慢慢亮起来,且 LA更亮一些C.断开开关 S 时,LA慢慢熄灭,LB马上熄灭D.断开开关 S 时,LA慢慢熄灭,LB闪亮后才慢慢熄灭3、关于感应电动势和感应电流,下列说法中正确的是 ( )A.只有当电路闭合, 且穿过电路的磁通量变化时,电路中才有感应电动势B.只要穿过闭合电路中的磁通量不为零,闭合电路中就一定有感应电流发生C.不管电路是否闭合,只要穿过电路的磁通量变化,电路中就有感应电动势D.不管电路是否闭合,只要穿过电路的磁通量变化,电路中就有感应电流4、给一定质量、温度为的水加热,在水的温度由上升到的过程中,水的体积随着温度升高反而减小,我们称之为“反常膨胀” 某研究小组通过查阅资料知道:水分子之间存在一种结合力,这种结合力可以形成多分子结构,在这种结构中,水分子之间也存在相互作用的势能 在水反常膨胀的过程中,体积减小是由于水分子之间的结构发生了变化,但所有水分子间的总势能是增大的 关于这个问题的下列说法中正确的是 A.水分子的平均动能减...

1、当您付费下载文档后,您只拥有了使用权限,并不意味着购买了版权,文档只能用于自身使用,不得用于其他商业用途(如 [转卖]进行直接盈利或[编辑后售卖]进行间接盈利)。
2、本站所有内容均由合作方或网友上传,本站不对文档的完整性、权威性及其观点立场正确性做任何保证或承诺!文档内容仅供研究参考,付费前请自行鉴别。
3、如文档内容存在违规,或者侵犯商业秘密、侵犯著作权等,请点击“违规举报”。

碎片内容

陕西咸阳市2025届高二下物理期中学业水平测试试题含解析

您可能关注的文档

确认删除?