新疆昌吉州教育共同体2025年化学高一上期中预测试题含解析

新疆昌吉州教育共同体2025年化学高一上期中预测试题含解析_第1页
1/14
新疆昌吉州教育共同体2025年化学高一上期中预测试题含解析_第2页
2/14
新疆昌吉州教育共同体2025年化学高一上期中预测试题含解析_第3页
3/14
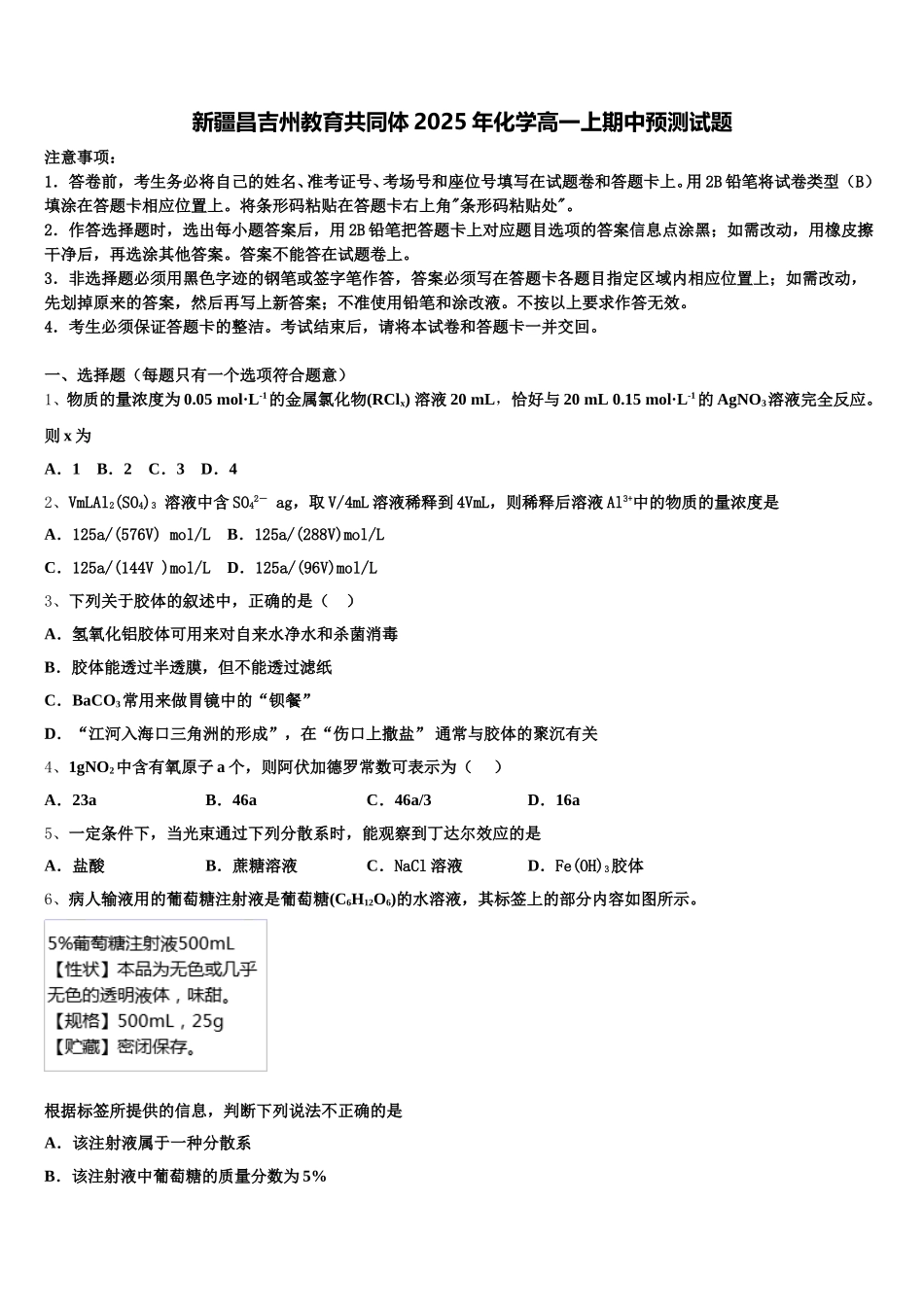
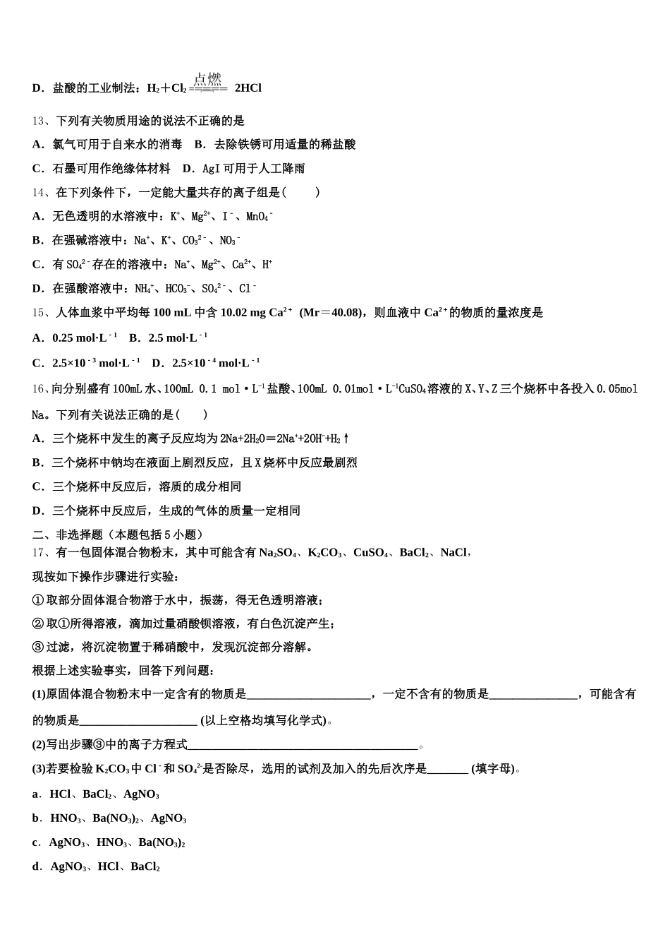
新疆昌吉州教育共同体 2025 年化学高一上期中预测试题注意事项:1.答卷前,考生务必将自己的姓名、准考证号、考场号和座位号填写在试题卷和答题卡上。用 2B 铅笔将试卷类型(B)填涂在答题卡相应位置上。将条形码粘贴在答题卡右上角"条形码粘贴处"。2.作答选择题时,选出每小题答案后,用 2B 铅笔把答题卡上对应题目选项的答案信息点涂黑;如需改动,用橡皮擦干净后,再选涂其他答案。答案不能答在试题卷上。3.非选择题必须用黑色字迹的钢笔或签字笔作答,答案必须写在答题卡各题目指定区域内相应位置上;如需改动,先划掉原来的答案,然后再写上新答案;不准使用铅笔和涂改液。不按以上要求作答无效。4.考生必须保证答题卡的整洁。考试结束后,请将本试卷和答题卡一并交回。一、选择题(每题只有一个选项符合题意)1、物质的量浓度为 0.05 mol·L-1的金属氯化物(RClx) 溶液 20 mL,恰好与 20 mL 0.15 mol·L-1的 AgNO3溶液完全反应。则 x 为A.1 B.2 C.3 D.42、VmLAl2(SO4)3 溶液中含 SO42- ag,取 V/4mL 溶液稀释到 4VmL,则稀释后溶液 Al3+中的物质的量浓度是A.125a/(576V) mol/L B.125a/(288V)mol/LC.125a/(144V )mol/L D.125a/(96V)mol/L3、下列关于胶体的叙述中,正确的是( )A.氢氧化铝胶体可用来对自来水净水和杀菌消毒B.胶体能透过半透膜,但不能透过滤纸C.BaCO3常用来做胃镜中的“钡餐”D.“江河入海口三角洲的形成”,在“伤口上撒盐” 通常与胶体的聚沉有关4、1gNO2中含有氧原子 a 个,则阿伏加德罗常数可表示为( )A.23aB.46aC.46a/3D.16a5、一定条件下,当光束通过下列分散系时,能观察到丁达尔效应的是A.盐酸B.蔗糖溶液C.NaCl 溶液D.Fe(OH)3胶体6、病人输液用的葡萄糖注射液是葡萄糖(C6H12O6)的水溶液,其标签上的部分内容如图所示。根据标签所提供的信息,判断下列说法不正确的是A.该注射液属于一种分散系B.该注射液中葡萄糖的质量分数为 5%C.500mL 该注射液质量为 25gD.该注射液中葡萄糖的物质的量浓度约为 0.28mol/L7、下列溶液中 Cl-浓度与 50mL1mol·L-1AlCl3溶液中 Cl-的物质的量浓度相等的是( )A.150mL1mol·L-1的 NaCl 溶液B.75mL2mol·L-1NH4Cl 溶液C.150mL1mol·L-1的 KCl 溶液D.75mL1mol·L-1的 FeCl3溶液8、一定温度和压强下,用 m g 的 CH4、CO2、O2、SO2四种气体分别吹出四个体积大小不同的气球,下列说法中正确的是(...

1、当您付费下载文档后,您只拥有了使用权限,并不意味着购买了版权,文档只能用于自身使用,不得用于其他商业用途(如 [转卖]进行直接盈利或[编辑后售卖]进行间接盈利)。
2、本站所有内容均由合作方或网友上传,本站不对文档的完整性、权威性及其观点立场正确性做任何保证或承诺!文档内容仅供研究参考,付费前请自行鉴别。
3、如文档内容存在违规,或者侵犯商业秘密、侵犯著作权等,请点击“违规举报”。

碎片内容

新疆昌吉州教育共同体2025年化学高一上期中预测试题含解析

您可能关注的文档

确认删除?