2025-2026学年陕西省镇安中学化学高一上期中达标测试试题含解析

2025-2026学年陕西省镇安中学化学高一上期中达标测试试题含解析_第1页
1/13
2025-2026学年陕西省镇安中学化学高一上期中达标测试试题含解析_第2页
2/13
2025-2026学年陕西省镇安中学化学高一上期中达标测试试题含解析_第3页
3/13
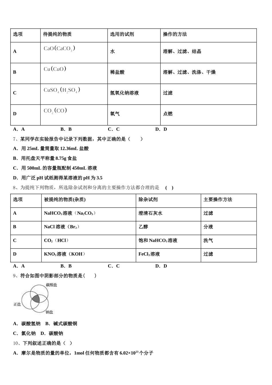
2025-2026 学年陕西省镇安中学化学高一上期中达标测试试题考生请注意:1.答题前请将考场、试室号、座位号、考生号、姓名写在试卷密封线内,不得在试卷上作任何标记。2.第一部分选择题每小题选出答案后,需将答案写在试卷指定的括号内,第二部分非选择题答案写在试卷题目指定的位置上。3.考生必须保证答题卡的整洁。考试结束后,请将本试卷和答题卡一并交回。一、选择题(每题只有一个选项符合题意)1、NA代表阿伏加德常数,下列说法中正确的是A.在标准状况下,22.4LH2O 的物质的量是 1molB.2g 氢气所含原子数目为 NAC.在常温常压下,11.2 L 氮气所含的原子数目为 NAD.17g NH3所含电子数目为 10NA2、下列物质分离的方法不正确的是 ( )A.用酒精萃取碘水中的碘B.用蒸馏的方法将自来水制成蒸馏水C.用淘洗的方法从沙里淘金D.用过滤的方法除去食盐中的泥沙3、Na2CO3和 NaHCO3可用作食用碱。下列用来解释事实的方程式中,不合理的是A.Na2CO3与食醋混用产生 CO2气体:+2H+=CO2+H2OB.Na2CO3可用 NaOH 溶液吸收 CO2制备:2OH-+CO2=+H2OC.NaHCO3可用治疗胃酸过多:+H+=CO2+H2OD.NaHCO3可作发酵粉:2NaHCO3Na2CO3+CO2+H2O4、按照物质的树状分类和交叉分类,HNO3应属于 ( )① 酸 ②氢化物 ③氧化物 ④含氧酸 ⑤难挥发性酸 ⑥强氧化性酸 ⑦一元酸 ⑧化合物⑨混合物A.①②③④⑤⑥⑦⑧ B.①④⑥⑦⑧C.①⑨D.①④⑤⑥⑦5、下列说法正确的是A.摩尔是物质的数量的单位 B.氢气的摩尔质量是 2gC.1 mol OH—的质量是 17g D.气体摩尔体积为 1.4mol·L-16、除去下列物质中的杂质( ) 括号内为杂质 ,所选用的试剂及操作方法均正确的一组是( )选项待提纯的物质选用的试剂操作的方法A水溶解、过滤、结晶B稀盐酸溶解、过滤、洗涤、干燥C氢氧化钠溶液过滤D氧气点燃A.AB.BC.CD.D7、某同学在实验报告中记录下列数据,其中正确的是( )A.用 25mL 量筒量取 12.36mL 盐酸B.用托盘天平称量 8.75g 食盐C.用 500mL 的容量瓶配制 450mL 溶液D.用广泛 pH 试纸测得某溶液的 pH 为 3.58、为提纯下列物质,所选除杂试剂和分离的主要操作方法都合理的是 ( )选项被提纯的物质(杂质)除杂试剂主要操作方法ANaHCO3溶液(Na2CO3)澄清石灰水过滤BNaCl 溶液(Br2)乙醇分液CCO2(HCl)饱和 NaHCO3溶液洗气DKNO3溶液(KOH)FeCl3溶液过滤A.AB.BC.CD.D9、符合如图中阴影部分的物质是( )A.碳...

1、当您付费下载文档后,您只拥有了使用权限,并不意味着购买了版权,文档只能用于自身使用,不得用于其他商业用途(如 [转卖]进行直接盈利或[编辑后售卖]进行间接盈利)。
2、本站所有内容均由合作方或网友上传,本站不对文档的完整性、权威性及其观点立场正确性做任何保证或承诺!文档内容仅供研究参考,付费前请自行鉴别。
3、如文档内容存在违规,或者侵犯商业秘密、侵犯著作权等,请点击“违规举报”。

碎片内容

2025-2026学年陕西省镇安中学化学高一上期中达标测试试题含解析

您可能关注的文档

确认删除?