河南省信阳市浉河区2025届七年级生物第二学期期末统考试题含解析

河南省信阳市浉河区2025届七年级生物第二学期期末统考试题含解析_第1页
1/23
河南省信阳市浉河区2025届七年级生物第二学期期末统考试题含解析_第2页
2/23
河南省信阳市浉河区2025届七年级生物第二学期期末统考试题含解析_第3页
3/23
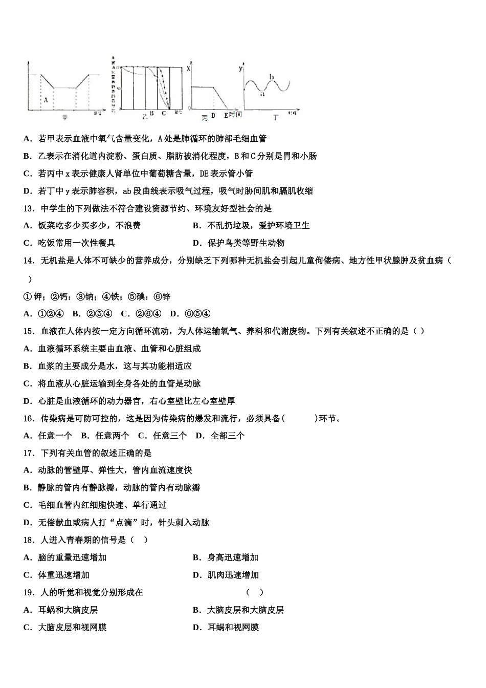
河南省信阳市浉河区 2025 届七年级生物第二学期期末统考试题注意事项1.考试结束后,请将本试卷和答题卡一并交回.2.答题前,请务必将自己的姓名、准考证号用 0.5 毫米黑色墨水的签字笔填写在试卷及答题卡的规定位置.3.请认真核对监考员在答题卡上所粘贴的条形码上的姓名、准考证号与本人是否相符.4.作答选择题,必须用 2B 铅笔将答题卡上对应选项的方框涂满、涂黑;如需改动,请用橡皮擦干净后,再选涂其他答案.作答非选择题,必须用 05 毫米黑色墨水的签字笔在答题卡上的指定位置作答,在其他位置作答一律无效.5.如需作图,须用 2B 铅笔绘、写清楚,线条、符号等须加黑、加粗.1.人类活动既能破坏环境,也能改善环境。下列属于人类破坏环境的实例是( )A.鼓励使用公共交通工具 B.建立大熊猫自然保护基地C.将南美洲薇甘菊引入中国 D.雨污分流处理后排入河道2.图是心脏结构模式图,体循环的起点和终点分别是A.④、①B.②、④C.①、④D.②、③3.如图是近视眼成像示意图,对其分析不正确的是( )A.如果把眼睛比喻成心灵的窗户,那么结构①是窗户上那明亮的玻璃B.在眼球的成像过程中,对进入眼球的光线起折射作用的主要结构是②C.眼球的成像原理与照相机相似,相当于胶卷的眼球结构是③D.近视眼的眼球前后径过短,远处物体所形成的物像落到视网膜的前方4.下列结构中只由毛细血管组成的是( )A.肾小球 B.肾小囊 C.肾小管 D.肾小体5.有人看到别人吃肉时,自己也会分泌唾液,这是一种反射现象,下列叙述与这种反射现象不相符的是()A.是后天形成的B.大脑参与反射的完成C.属于低级神经活动D.可以消退或减弱6.被子植物名称中的“子”是花的哪一部分发育来的( )A.子房 B.花瓣 C.花柱 D.胚珠7.随着城市冬季雾霾天气的频繁来袭,PM2.5 逐渐被人们所熟知。PM2.5 颗粒能通过呼吸系统进入血液,危害人体健康。关于人体呼吸系统的叙述,错误的是A.由呼吸道和肺两部分组成B.呼吸道有温暖、清洁、湿润空气的作用C.肺是完成气体交换的主要器官D.口腔是消化系统和呼吸系统的共同器官8.空气进入肺的正确顺序是( )① 鼻腔 ②支气管 ③喉 ④肺泡 ⑤气管A.①②③④⑤B.①③②⑤④C.①③⑤②④D.①⑤③②④9.某人已 25 岁,智力正常,但身高只有 102 厘米。病因是A.幼年时生长激素分泌不足B.幼年时甲状腺激素分泌不足C.成年时生长激素分泌不足D.成年时生长激素分泌过多10...

1、当您付费下载文档后,您只拥有了使用权限,并不意味着购买了版权,文档只能用于自身使用,不得用于其他商业用途(如 [转卖]进行直接盈利或[编辑后售卖]进行间接盈利)。
2、本站所有内容均由合作方或网友上传,本站不对文档的完整性、权威性及其观点立场正确性做任何保证或承诺!文档内容仅供研究参考,付费前请自行鉴别。
3、如文档内容存在违规,或者侵犯商业秘密、侵犯著作权等,请点击“违规举报”。

碎片内容

河南省信阳市浉河区2025届七年级生物第二学期期末统考试题含解析

您可能关注的文档

确认删除?