河北省肃宁县第一中学2025-2026学年化学高一上期中质量跟踪监视模拟试题含解析

河北省肃宁县第一中学2025-2026学年化学高一上期中质量跟踪监视模拟试题含解析_第1页
1/14
河北省肃宁县第一中学2025-2026学年化学高一上期中质量跟踪监视模拟试题含解析_第2页
2/14
河北省肃宁县第一中学2025-2026学年化学高一上期中质量跟踪监视模拟试题含解析_第3页
3/14
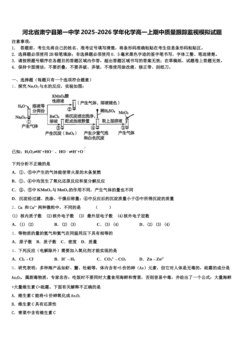
河北省肃宁县第一中学 2025-2026 学年化学高一上期中质量跟踪监视模拟试题注意事项:1. 答题前,考生先将自己的姓名、准考证号填写清楚,将条形码准确粘贴在考生信息条形码粘贴区。2.选择题必须使用 2B 铅笔填涂;非选择题必须使用 0.5 毫米黑色字迹的签字笔书写,字体工整、笔迹清楚。3.请按照题号顺序在各题目的答题区域内作答,超出答题区域书写的答案无效;在草稿纸、试题卷上答题无效。4.保持卡面清洁,不要折叠,不要弄破、弄皱,不准使用涂改液、修正带、刮纸刀。一、选择题(每题只有一个选项符合题意)1、探究 Na2O2与水的反应,实验如图:已知:H2O2⇌H++HO 、HO ⇌H++O下列分析不正确的是A.①、⑤中产生的气体能使带火星的木条复燃B.①、④中均发生了氧化还原反应和复分解反应C.②、⑤中 KMnO4与 MnO2的作用不同,产生气体的量也不同D.沉淀经过滤、洗涤、干燥后称量:④中反应后的沉淀质量小于③中所得沉淀的质量2、Ca 和 Ca2+ 两种微粒中,不同的是 ( ) (1) 核内质子数 (2)核外电子数 (3) 最外层电子数 (4)核外电子层数A.(1) (2)B.(2) (3)C.(3) (4)D.(2) (3) (4)3、等物质的量的氢气和氦气在同温同压下具有相等的A.原子数 B.质子数 C.密度 D.质量4、下列反应(电解除外)需要加入氧化剂才能实现的是A.Cl2→Cl-B.H+→H2C.CO32-→CO2D.Zn→Zn2+5、研究表明:多种海产品如虾、蟹、牡蛎等,体内含有+5 价的砷(As)元素,但它对人体是无毒的,砒霜的成分是As2O3,属剧毒物质,专家忠告:吃饭时不要同时大量食用海鲜和青菜,否则容易中毒,并给出了一个公式:大量海鲜+大量维生素 C=砒霜。下面有关解释不正确的是A.维生素 C 能将+5 价砷氧化成 As2O3B.维生素 C 具有还原性C.青菜中含有维生素 CD.使人中毒的过程中砷元素发生还原反应6、下列溶液的 Cl 浓度与 75mL 1mol/L MgCl2溶液中的 Cl-浓度相等的是A.150mL 1mol/L 的 NaClB.75mL 1mol/L 的 AlCl3C.25mL 3mol/L 的 KClD.100mL 1mol/L 的 CaCl27、化学与生活密切相关,下列叙述正确的是A.石灰水喷涂在树干上可以消灭树皮上的过冬才虫卵,是因为 Ca(OH)2有毒,可毒死虫卵B.明矾和氯水是常用的水处理剂,常用于海水的淡化C.侯德榜制碱法先通入 NH3是为了增大 CO2的溶解度D.在食品袋中放入盛有 CaCl2·6H2O 和铁粉透气小袋,可防止食物受潮、氧化变质8、以下微粒互为同位素是( )A....

1、当您付费下载文档后,您只拥有了使用权限,并不意味着购买了版权,文档只能用于自身使用,不得用于其他商业用途(如 [转卖]进行直接盈利或[编辑后售卖]进行间接盈利)。
2、本站所有内容均由合作方或网友上传,本站不对文档的完整性、权威性及其观点立场正确性做任何保证或承诺!文档内容仅供研究参考,付费前请自行鉴别。
3、如文档内容存在违规,或者侵犯商业秘密、侵犯著作权等,请点击“违规举报”。

碎片内容

河北省肃宁县第一中学2025-2026学年化学高一上期中质量跟踪监视模拟试题含解析

您可能关注的文档

确认删除?