2025届浙江省浙东北联盟 物理高一下期末经典模拟试题含解析

2025届浙江省浙东北联盟 物理高一下期末经典模拟试题含解析_第1页
1/14
2025届浙江省浙东北联盟 物理高一下期末经典模拟试题含解析_第2页
2/14
2025届浙江省浙东北联盟 物理高一下期末经典模拟试题含解析_第3页
3/14
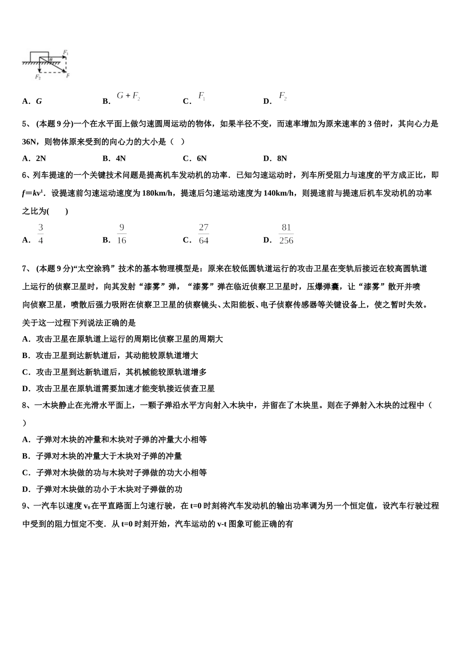
2025 届浙江省浙东北联盟 物理高一下期末经典模拟试题考生须知:1.全卷分选择题和非选择题两部分,全部在答题纸上作答。选择题必须用 2B 铅笔填涂;非选择题的答案必须用黑色字迹的钢笔或答字笔写在“答题纸”相应位置上。2.请用黑色字迹的钢笔或答字笔在“答题纸”上先填写姓名和准考证号。3.保持卡面清洁,不要折叠,不要弄破、弄皱,在草稿纸、试题卷上答题无效。一、选择题(本题共 12 小题,每小题 5 分,共 60 分,在每小题给出的四个选项中,有的小题只有一个选项正确,有的小题有多个选项正确.全部选对的得 5 分,选不全的得 3 分,有选错的或不答的得 0 分)1、 (本题 9 分)如图所示,小明在荡秋千,a、b 是绳上两点,关于 a、b 两点的线速度和角速度的大小关系,正确的是( )A.B.C.D.2、如图所示,从倾角为 θ 的斜面顶端分别以 v0和 2v0的速度水平抛出 a、b 两个小球,若两个小球都落在斜面上且不发生反弹,不计空气阻力,则 a、b 两球 A.水平位移之比为 12∶B.下落的高度之比为 12∶C.在空中飞行的时间之比为 12∶D.落到斜面时速度方向与斜面夹角之比为 12∶3、降落伞在匀速下降过程中遇到水平方向吹来的风,若风速越大,则降落伞A.下落的时间越短B.下落的时间越长C.落地时速度越小D.落地时速度越大4、重物重为 G,受到如图所示斜向下的推力 F 作用,仍静止在水平面上,则重物对地面的压力大小为( )A.GB.C.D.5、 (本题 9 分)一个在水平面上做匀速圆周运动的物体,如果半径不变,而速率增加为原来速率的 3 倍时,其向心力是36N,则物体原来受到的向心力的大小是( )A.2NB.4NC.6ND.8N6、列车提速的一个关键技术问题是提高机车发动机的功率.已知匀速运动时,列车所受阻力与速度的平方成正比,即f=kv1.设提速前匀速运动速度为 180km/h,提速后匀速运动速度为 140km/h,则提速前与提速后机车发动机的功率之比为( )A.B.C.D.7、 (本题 9 分)“太空涂鸦”技术的基本物理模型是:原来在较低圆轨道运行的攻击卫星在变轨后接近在较高圆轨道上运行的侦察卫星时,向其发射“漆雾”弹,“漆雾”弹在临近侦察卫卫星时,压爆弹囊,让“漆雾”散开并喷向侦察卫星,喷散后强力吸附在侦察卫卫星的侦察镜头、太阳能板、电子侦察传感器等关键设备上,使之暂时失效。关于这一过程下列说法正确的是A.攻击卫星在原轨道上运行的周期比侦察卫星的周期大B.攻击卫星到达...

1、当您付费下载文档后,您只拥有了使用权限,并不意味着购买了版权,文档只能用于自身使用,不得用于其他商业用途(如 [转卖]进行直接盈利或[编辑后售卖]进行间接盈利)。
2、本站所有内容均由合作方或网友上传,本站不对文档的完整性、权威性及其观点立场正确性做任何保证或承诺!文档内容仅供研究参考,付费前请自行鉴别。
3、如文档内容存在违规,或者侵犯商业秘密、侵犯著作权等,请点击“违规举报”。

碎片内容

2025届浙江省浙东北联盟 物理高一下期末经典模拟试题含解析

您可能关注的文档

确认删除?