广东省深圳市南山区南头中学2025年高一下生物期末达标检测试题含解析

广东省深圳市南山区南头中学2025年高一下生物期末达标检测试题含解析_第1页
1/9
广东省深圳市南山区南头中学2025年高一下生物期末达标检测试题含解析_第2页
2/9
广东省深圳市南山区南头中学2025年高一下生物期末达标检测试题含解析_第3页
3/9
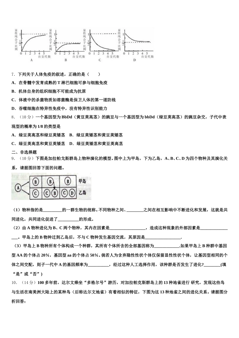
广东省深圳市南山区南头中学 2025 年高一下生物期末达标检测试题注意事项:1.答题前,考生先将自己的姓名、准考证号码填写清楚,将条形码准确粘贴在条形码区域内。2.答题时请按要求用笔。3.请按照题号顺序在答题卡各题目的答题区域内作答,超出答题区域书写的答案无效;在草稿纸、试卷上答题无效。4.作图可先使用铅笔画出,确定后必须用黑色字迹的签字笔描黑。5.保持卡面清洁,不要折暴、不要弄破、弄皱,不准使用涂改液、修正带、刮纸刀。一、选择题(本大题共 7 小题,每小题 6 分,共 42 分。)1.下列有关自由水和结合水的叙述,错误的是A.细胞中绝大部分水以游离的形式存在,可以自由流动,叫做自由水B.细胞中的一部分水与细胞内的其他物质相结合,叫做结合水C.一般情况下,细胞中结合水与自由水的比例越高,细胞的抗逆性就越强D.二糖的水解、ADP 和 Pi 合成 ATP 都需要自由水作为反应物2.如图中列出了 DNA 分子中可能产生的 12 种不同的碱基置换(包含转换和颠换两种类型),下列有关说法错误的是A.嘌呤可以置换成嘧啶B.碱基置换增加了 DNA 分子中碱基数目C.任何碱基之间都能发生置换D.置换引起的变异类型是基因突变3.下列是人类探索遗传奥秘的几个经典实验,其中表述合理的是A.孟德尔通过豌豆杂交实验发现了基因,摩尔根用实验证明了基因在染色体上B.格里菲思用肺炎双球菌感染小鼠的实验,证明了 DNA 是转化因子C.沃森和克里克发现了 DNA 双螺旋结构,提出了 DNA 半保留复制方式的假说D.许多科学家相继研究,将逆转录和 RNA 复制纳入细胞生物的中心法则范畴4.具有下列基因型的个体中,属于纯合子的是A.Bbdd B.BBDd C.BBdd D.Aadd5.基因型为 AaBb 的个体与基因型为 aaBb 的个体杂交,两对基因独立遗传,则后代中( )A.表现型 4 种,比例为 3:1:3:1;基因型 6 种B.表现型 2 种,比例为 3:1,基因型 3 种C.表现型 4 种,比例为 9:3:3:1;基因型 9 种D.表现型 2 种,比例为 1:1,基因型 3 种6.下列曲线能正确表示杂合子(Aa)连续自交若干代,子代中显性纯合子所占比例的是7.下列关于人体免疫的叙述,正确的是( )A.在骨髓中发育成熟的 T 淋巴细胞可参与细胞免疫B.机体自身的组织细胞不可能成为抗原C.体液中的杀菌物质如溶菌酶是保卫人体的第一道防线D.吞噬细胞在特异性免疫中,没有特异性识别能力8.(10 分)一个基因型为 BbDd(黄豆荚高茎)的豌...

1、当您付费下载文档后,您只拥有了使用权限,并不意味着购买了版权,文档只能用于自身使用,不得用于其他商业用途(如 [转卖]进行直接盈利或[编辑后售卖]进行间接盈利)。
2、本站所有内容均由合作方或网友上传,本站不对文档的完整性、权威性及其观点立场正确性做任何保证或承诺!文档内容仅供研究参考,付费前请自行鉴别。
3、如文档内容存在违规,或者侵犯商业秘密、侵犯著作权等,请点击“违规举报”。

碎片内容

广东省深圳市南山区南头中学2025年高一下生物期末达标检测试题含解析

您可能关注的文档

确认删除?