2025年四川省成都市化学高一第一学期期中考试试题含解析

2025年四川省成都市化学高一第一学期期中考试试题含解析_第1页
1/13
2025年四川省成都市化学高一第一学期期中考试试题含解析_第2页
2/13
2025年四川省成都市化学高一第一学期期中考试试题含解析_第3页
3/13
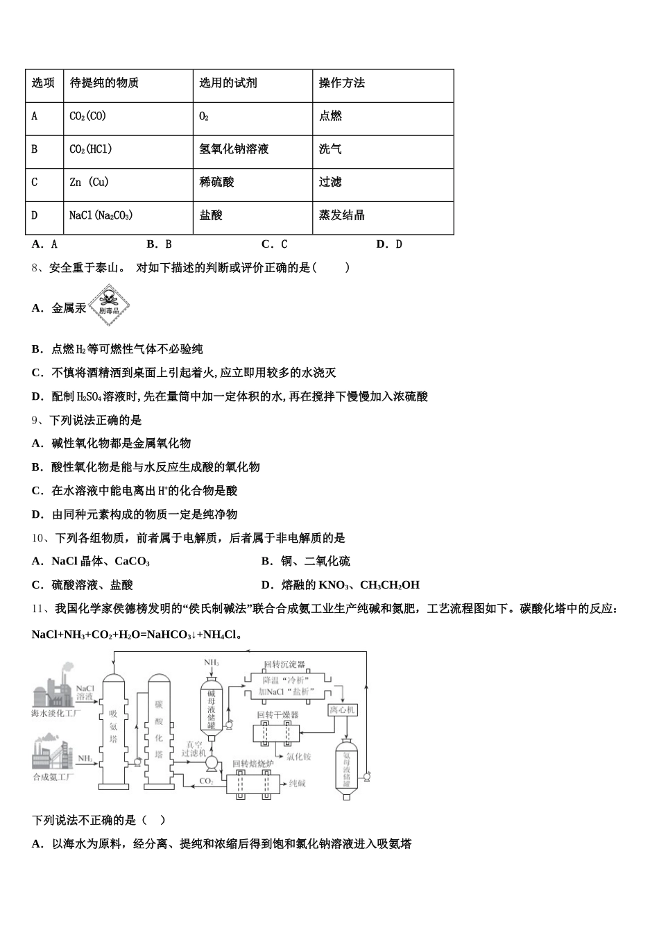
2025 年四川省成都市化学高一第一学期期中考试试题注意事项:1.答卷前,考生务必将自己的姓名、准考证号、考场号和座位号填写在试题卷和答题卡上。用 2B 铅笔将试卷类型(B)填涂在答题卡相应位置上。将条形码粘贴在答题卡右上角"条形码粘贴处"。2.作答选择题时,选出每小题答案后,用 2B 铅笔把答题卡上对应题目选项的答案信息点涂黑;如需改动,用橡皮擦干净后,再选涂其他答案。答案不能答在试题卷上。3.非选择题必须用黑色字迹的钢笔或签字笔作答,答案必须写在答题卡各题目指定区域内相应位置上;如需改动,先划掉原来的答案,然后再写上新答案;不准使用铅笔和涂改液。不按以上要求作答无效。4.考生必须保证答题卡的整洁。考试结束后,请将本试卷和答题卡一并交回。一、选择题(每题只有一个选项符合题意)1、有人设想将碳酸钙通过特殊的加工方法使之变为纳米碳酸钙(即碳酸钙粒子直径达到纳米级),这将引起建筑材料的性能发生巨大变化。下列关于纳米碳酸钙的推测正确的是( )A.纳米碳酸钙是与胶体相似的分散系B.纳米碳酸钙分散到水中所得分散系会产生丁达尔效应C.纳米碳酸钙的化学性质与碳酸钙完全不同D.纳米碳酸钙粒子不能透过滤纸2、合金具有许多优良的物理、化学或机械性能。下列物质不属于合金的是( )A.青铜B.金刚砂(SiC)C.硬铝D.生铁3、研究表明:多种海产品如虾、蟹、牡蛎等,体内含有+5 价的砷(As)元素,但它对人体是无毒的,砒霜的成分是As2O3,属剧毒物质,专家忠告:吃饭时不要同时大量食用海鲜和青菜,否则容易中毒,并给出了一个公式:大量海鲜+大量维生素 C = 砒霜。下面有关解释不正确的应该是 ( )A.青菜中含有维生素 C B.维生素 C 具有还原性C.致人中毒过程中砷发生还原反应 D.砒霜是氧化产物4、浓度为 2.00 mol/L 的盐酸溶液 1L,欲使其浓度变为 4.00mol/L,下列方法可行的是( )A.蒸发掉 0.5L 水B.标况下通入 44.8L HCl 气体C.将溶液加热蒸发浓缩至 0.5LD.加入 10mol/L 盐酸 0.6L,再将溶液稀释至 2L5、下列化学反应中,属于氧化还原反应的是A.NaOH+HCl═NaCl+H2O B.2FeCl2+Cl2═2FeCl3C.H2CO3═H2O+CO2 D.NH3+HCl═NH4Cl6、离子在酸性溶液中与反应,反应产物为 RO2、Mn2+、H2O。已知反应中氧化剂与还原剂的个数之比为2:5,则 x 的值为A.1B.2C.3D.47、下列除杂所选用的试剂及操作方法均正确的一组是(括号内为杂质)选项待提纯的物质选用的试剂操...

1、当您付费下载文档后,您只拥有了使用权限,并不意味着购买了版权,文档只能用于自身使用,不得用于其他商业用途(如 [转卖]进行直接盈利或[编辑后售卖]进行间接盈利)。
2、本站所有内容均由合作方或网友上传,本站不对文档的完整性、权威性及其观点立场正确性做任何保证或承诺!文档内容仅供研究参考,付费前请自行鉴别。
3、如文档内容存在违规,或者侵犯商业秘密、侵犯著作权等,请点击“违规举报”。

碎片内容

2025年四川省成都市化学高一第一学期期中考试试题含解析

您可能关注的文档

确认删除?