2025年上海师范大学附属中学物理高一下期末达标检测模拟试题含解析

2025年上海师范大学附属中学物理高一下期末达标检测模拟试题含解析_第1页
1/12
2025年上海师范大学附属中学物理高一下期末达标检测模拟试题含解析_第2页
2/12
2025年上海师范大学附属中学物理高一下期末达标检测模拟试题含解析_第3页
3/12
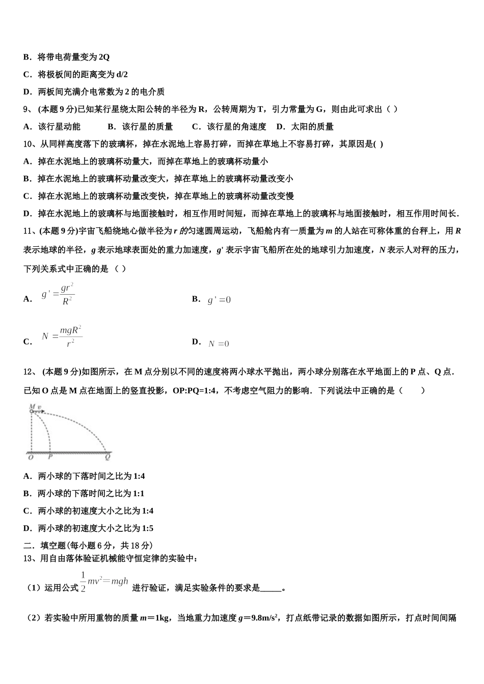
2025 年上海师范大学附属中学物理高一下期末达标检测模拟试题注意事项:1.答卷前,考生务必将自己的姓名、准考证号、考场号和座位号填写在试题卷和答题卡上。用 2B 铅笔将试卷类型(B)填涂在答题卡相应位置上。将条形码粘贴在答题卡右上角"条形码粘贴处"。2.作答选择题时,选出每小题答案后,用 2B 铅笔把答题卡上对应题目选项的答案信息点涂黑;如需改动,用橡皮擦干净后,再选涂其他答案。答案不能答在试题卷上。3.非选择题必须用黑色字迹的钢笔或签字笔作答,答案必须写在答题卡各题目指定区域内相应位置上;如需改动,先划掉原来的答案,然后再写上新答案;不准使用铅笔和涂改液。不按以上要求作答无效。4.考生必须保证答题卡的整洁。考试结束后,请将本试卷和答题卡一并交回。一、选择题(本题共 12 小题,每小题 5 分,共 60 分,在每小题给出的四个选项中,有的小题只有一个选项正确,有的小题有多个选项正确.全部选对的得 5 分,选不全的得 3 分,有选错的或不答的得 0 分)1、 (本题 9 分)2019 年 4 月 20 日,我国成功发射了第 44 颗北斗导航卫星.该卫星是倾斜地球同步轨道卫星,它的轨道平面与地球赤道平面有一定的夹角,离地面的高度和处于赤道平面内的地球同步轨道卫星相等.仅考虑卫星与地球间的作用,下列说法正确的是A.该卫星的角速度与地球同步轨道卫星的角速度一样大B.该卫星的环绕速度介于 7.9km/s 和 11.2km/s 之间C.该卫星的周期大于地球同步轨道卫星的周期D.该卫星可以始终处在地面某点的正上方2、 (本题 9 分)如图所示,A、B 两物体质量分别为 mA、mB,且 mA>mB,置于光滑水平面上,相距较远.将两个大小均为 F 的力,同时分别作用在 A、B 上经过相同距离后,撤去两个力,两物体发生碰撞并粘在一起后将( )A.停止运动B.向左运动C.向右运动D.运动方向不能确定3、下列说法中正确的是( )A.曲线运动一定是变速运动B.物体受到恒力作用,不可能做曲线运动C.物体在变力作用下,其动能一定改变D.如果物体的动量发生变化,则其动能也一定改变4、 (本题 9 分)北京时间 2019 年 4 月 10 日 21 时,在全球七大城市同时发布由“事件视界望远镜”观测到位于室女 A 星系(M87)中央的超大质量黑洞的照片,如图所示。若某黑洞半径 R 约为 45km,质量 M 和半径 R 满足的关系为,(其中 c 为光速,c=3.0×108m/s,G 为引力常量),则估算该黑洞表面...

1、当您付费下载文档后,您只拥有了使用权限,并不意味着购买了版权,文档只能用于自身使用,不得用于其他商业用途(如 [转卖]进行直接盈利或[编辑后售卖]进行间接盈利)。
2、本站所有内容均由合作方或网友上传,本站不对文档的完整性、权威性及其观点立场正确性做任何保证或承诺!文档内容仅供研究参考,付费前请自行鉴别。
3、如文档内容存在违规,或者侵犯商业秘密、侵犯著作权等,请点击“违规举报”。

碎片内容

2025年上海师范大学附属中学物理高一下期末达标检测模拟试题含解析

您可能关注的文档

确认删除?