天津一中2024-2025学年高二下物理期中质量跟踪监视模拟试题含解析

天津一中2024-2025学年高二下物理期中质量跟踪监视模拟试题含解析_第1页
1/13
天津一中2024-2025学年高二下物理期中质量跟踪监视模拟试题含解析_第2页
2/13
天津一中2024-2025学年高二下物理期中质量跟踪监视模拟试题含解析_第3页
3/13
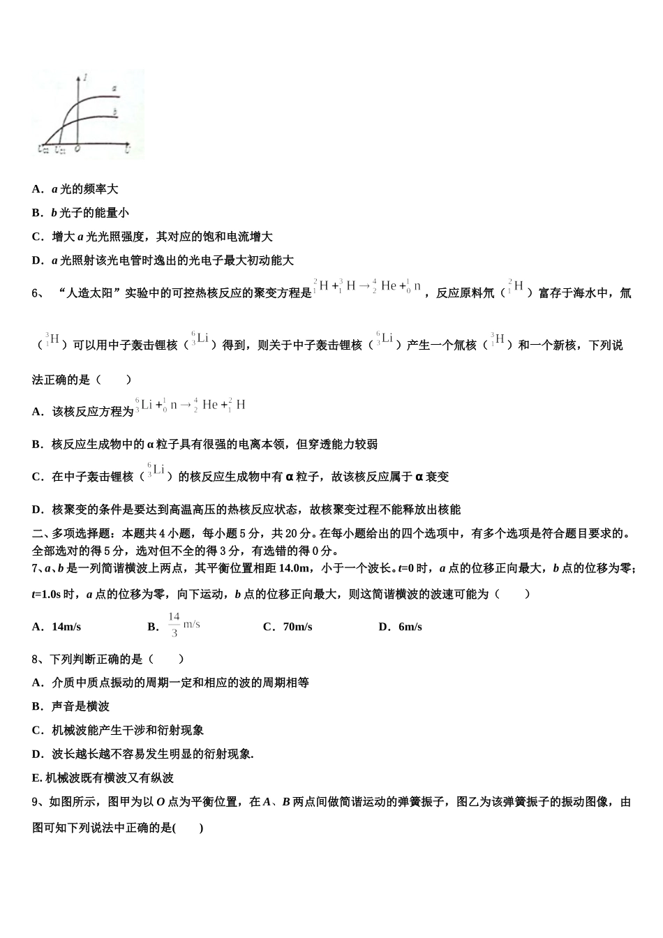
天津一中 2024-2025 学年高二下物理期中质量跟踪监视模拟试题考生请注意:1.答题前请将考场、试室号、座位号、考生号、姓名写在试卷密封线内,不得在试卷上作任何标记。2.第一部分选择题每小题选出答案后,需将答案写在试卷指定的括号内,第二部分非选择题答案写在试卷题目指定的位置上。3.考生必须保证答题卡的整洁。考试结束后,请将本试卷和答题卡一并交回。一、单项选择题:本题共 6 小题,每小题 4 分,共 24 分。在每小题给出的四个选项中,只有一项是符合题目要求的。1、一个质量为 M 的静止原子核, 当它放出质量为 m、速度为 v 的粒子时, 新核的反冲速度大小为 ()A.vB.C.D.2、下列说法正确的是( )A.氡的半衰期为 3.8 天,若取 4 个氡原子核,经 7.6 天后就一定剩下 1 个原子核了B.结合能越大的原子核越稳定C.光子的能量由光的频率所决定D.按照玻尔理论,氢原子核外电子从半径较小的轨道跃迁到半径较大的轨道时,电子动能减小,电势能增大,原子的总能量减小3、如图所示为一交变电流随时间变化的图象,根据图象,下列说法正确的是( )A.该交变电流的有效值是 10AB.该交变电流的峰值是 10AC.该该交变电流的周期是 0.1sD.该交变电流的频率是 10Hz4、如果在一薄片上涂上一层石蜡,然后拿烧热的金属的针尖去接触薄片的反面,石蜡以接触点的对称点为中心,逐渐向四周扩大熔成圆形,据此可以判定A.薄片一定为非晶体B.薄片一定为晶体C.薄片可能为多晶体D.薄片可能为单晶体5、用同一光电管研究 a、b 两种单色光产生的光电效应,得到光电流 I 与光电管两极间所加电压 U 的关系如图所示.关于这两种光的比较正确的是( )A.a 光的频率大B.b 光子的能量小C.增大 a 光光照强度,其对应的饱和电流增大D.a 光照射该光电管时逸出的光电子最大初动能大6、 “人造太阳”实验中的可控热核反应的聚变方程是,反应原料氘()富存于海水中,氚()可以用中子轰击锂核()得到,则关于中子轰击锂核()产生一个氚核()和一个新核,下列说法正确的是( )A.该核反应方程为B.核反应生成物中的 α 粒子具有很强的电离本领,但穿透能力较弱C.在中子轰击锂核()的核反应生成物中有 α 粒子,故该核反应属于 α 衰变D.核聚变的条件是要达到高温高压的热核反应状态,故核聚变过程不能释放出核能二、多项选择题:本题共 4 小题,每小题 5 分,共 20 分。在每小题给出的四个选项...

1、当您付费下载文档后,您只拥有了使用权限,并不意味着购买了版权,文档只能用于自身使用,不得用于其他商业用途(如 [转卖]进行直接盈利或[编辑后售卖]进行间接盈利)。
2、本站所有内容均由合作方或网友上传,本站不对文档的完整性、权威性及其观点立场正确性做任何保证或承诺!文档内容仅供研究参考,付费前请自行鉴别。
3、如文档内容存在违规,或者侵犯商业秘密、侵犯著作权等,请点击“违规举报”。

碎片内容

天津一中2024-2025学年高二下物理期中质量跟踪监视模拟试题含解析

您可能关注的文档

确认删除?