福建省泉州市德化第一中学2025-2026学年高一上化学期中统考试题含解析

福建省泉州市德化第一中学2025-2026学年高一上化学期中统考试题含解析_第1页
1/14
福建省泉州市德化第一中学2025-2026学年高一上化学期中统考试题含解析_第2页
2/14
福建省泉州市德化第一中学2025-2026学年高一上化学期中统考试题含解析_第3页
3/14
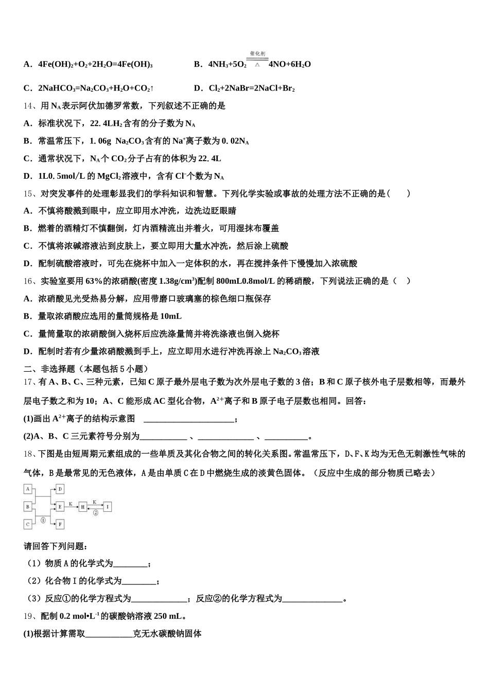
福建省泉州市德化第一中学 2025-2026 学年高一上化学期中统考试题注意事项1.考试结束后,请将本试卷和答题卡一并交回.2.答题前,请务必将自己的姓名、准考证号用 0.5 毫米黑色墨水的签字笔填写在试卷及答题卡的规定位置.3.请认真核对监考员在答题卡上所粘贴的条形码上的姓名、准考证号与本人是否相符.4.作答选择题,必须用 2B 铅笔将答题卡上对应选项的方框涂满、涂黑;如需改动,请用橡皮擦干净后,再选涂其他答案.作答非选择题,必须用 05 毫米黑色墨水的签字笔在答题卡上的指定位置作答,在其他位置作答一律无效.5.如需作图,须用 2B 铅笔绘、写清楚,线条、符号等须加黑、加粗.一、选择题(每题只有一个选项符合题意)1、下列溶液中,Cl-的物质的量浓度最大的是( )A.300 mL0.1 mol.L-l NaCl 溶液B.100 mL0.1 mol.L-l FeCl3溶液C.标准状况下,4. 48 LHCl 气体溶于水配成的 1 L 溶液D.向 1 L0.2 mol.L-1 BaCl2溶液中加入 1L0.2 mol.L-l的 H2SO4溶液沉淀恰好完全时的溶液(忽略溶液混合时的体积变化)2、下列化学变化中,需加入氧化剂才能实现的是( )A.C→CO B.CO2→CO C.CuO→Cu D.H2SO4→BaSO43、下列反应中,不属于氧化还原反应的是( )A.H2+Cl22HClB.Cl2+2NaOHNaCl+NaClO+H2OC.NH4HCO3NH3↑+CO2↑+H2OD.Zn+H2SO4H2↑+ZnSO44、将一小块钠投入 5mL 饱和澄清石灰水中,不可能观察到的现象是( )A.钠熔成小球并在液面上游动B.有气体生成C.溶液底部有银白色物质生成D.溶液变浑浊5、可用来检验 Fe3+离子的是( )A.KSCN 溶液B.氯水C.盐酸D.石蕊试液6、下列金属元素的单质或化合物在火焰上灼烧时,透过蓝色钴玻璃焰色为紫色的是( )A.钠B.钾C.镁D.铁7、下列实验操作中正确的是A.萃取操作时,选择的萃取剂密度必须比水大B.分液操作时,分液漏斗里上、下层液体均从下口放出C.蒸馏操作时,应使温度计水银球靠近蒸馏烧瓶的支管口处D.蒸发操作时,使混合物中的水分完全蒸干后才停止加热8、下列叙述中,正确的是A.含金属元素的离子一定都是阳离子B.金属阳离子被还原不一定得到金属单质C.某元素从化合态变为游离态时,该元素一定被还原D.在氧化还原反应中,非金属单质一定是氧化剂9、FeS 与一定浓度的 HNO3溶液反应,生成 Fe(NO3)3、Fe2(SO4)3、NO2、N2O4、NO 和 H2O。当 NO2、N2O4、NO 的物质的量之比为 1:1:1 时,参加反应的 FeS 与 HNO3的物质...

1、当您付费下载文档后,您只拥有了使用权限,并不意味着购买了版权,文档只能用于自身使用,不得用于其他商业用途(如 [转卖]进行直接盈利或[编辑后售卖]进行间接盈利)。
2、本站所有内容均由合作方或网友上传,本站不对文档的完整性、权威性及其观点立场正确性做任何保证或承诺!文档内容仅供研究参考,付费前请自行鉴别。
3、如文档内容存在违规,或者侵犯商业秘密、侵犯著作权等,请点击“违规举报”。

碎片内容

福建省泉州市德化第一中学2025-2026学年高一上化学期中统考试题含解析

您可能关注的文档

确认删除?