2024-2025学年山东省单县第一中学高二物理第二学期期中教学质量检测试题含解析

2024-2025学年山东省单县第一中学高二物理第二学期期中教学质量检测试题含解析_第1页
1/14
2024-2025学年山东省单县第一中学高二物理第二学期期中教学质量检测试题含解析_第2页
2/14
2024-2025学年山东省单县第一中学高二物理第二学期期中教学质量检测试题含解析_第3页
3/14
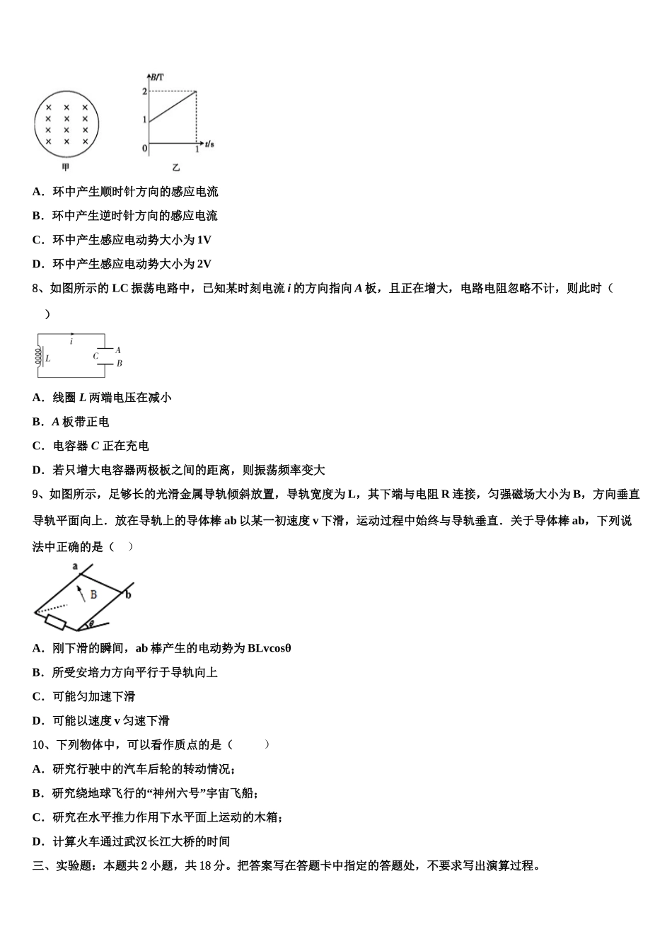
2024-2025 学年山东省单县第一中学高二物理第二学期期中教学质量检测试题注意事项:1. 答题前,考生先将自己的姓名、准考证号填写清楚,将条形码准确粘贴在考生信息条形码粘贴区。2.选择题必须使用 2B 铅笔填涂;非选择题必须使用 0.5 毫米黑色字迹的签字笔书写,字体工整、笔迹清楚。3.请按照题号顺序在各题目的答题区域内作答,超出答题区域书写的答案无效;在草稿纸、试题卷上答题无效。4.保持卡面清洁,不要折叠,不要弄破、弄皱,不准使用涂改液、修正带、刮纸刀。一、单项选择题:本题共 6 小题,每小题 4 分,共 24 分。在每小题给出的四个选项中,只有一项是符合题目要求的。1、如图所示的电路中,A1和 A2是完全相同的灯泡,线圈 L 的电阻可以忽略,下列说法中正确的是( )A.合上开关 S 接通电路时,A1和 A2始终一样亮B.合上开关 S 接通电路时,A2先亮,A1后亮,最后一样亮C.断开开关 S 时,A2立即熄灭,A1过一会儿才熄灭D.断开开关 S 时,A1和 A2都要过一会儿才熄灭,且通过两灯的电流方向都与原电流方向相同2、现在普通家庭很多都拥有躺椅,图甲中人双脚离地而躺,图乙中人双脚着地而躺.两图中位于水平地面上的人和椅都保持静止状态,下列说法正确的是A.甲图中椅对地面的压力是由地面发生形变产生的B.甲图中人不同的躺姿会改变椅对人的作用力C.乙图中脚用力蹬地时,人背部受到的摩擦力一定沿椅面向上D.乙图中脚用力蹬地时,脚对地的摩擦力与椅对地的摩擦力大小相等3、如图所示,以 O 为圆心、MN 为直径的圆的左半部分内有垂直纸面向里的匀强磁场,三个不计重力、质量相同、带电量相同的带正电粒子 a、b 和 c 以相同的速率分别沿 aO、bO 和 cO 方向垂直于磁场射入磁场区域,已知 bO 垂直MN,aO、cO 和 bO 的夹角都为 30°,a、b、c 三个粒子从射入磁场到射出磁场所用时间分别为 ta、tb、tc,则下列给出的时间关系可能正确的是(AD)A.tatb>tc C.ta=tb

1、当您付费下载文档后,您只拥有了使用权限,并不意味着购买了版权,文档只能用于自身使用,不得用于其他商业用途(如 [转卖]进行直接盈利或[编辑后售卖]进行间接盈利)。
2、本站所有内容均由合作方或网友上传,本站不对文档的完整性、权威性及其观点立场正确性做任何保证或承诺!文档内容仅供研究参考,付费前请自行鉴别。
3、如文档内容存在违规,或者侵犯商业秘密、侵犯著作权等,请点击“违规举报”。

碎片内容

2024-2025学年山东省单县第一中学高二物理第二学期期中教学质量检测试题含解析

您可能关注的文档

确认删除?