福建省上杭县一中2025届高一下生物期末联考试题含解析

福建省上杭县一中2025届高一下生物期末联考试题含解析_第1页
1/9
福建省上杭县一中2025届高一下生物期末联考试题含解析_第2页
2/9
福建省上杭县一中2025届高一下生物期末联考试题含解析_第3页
3/9
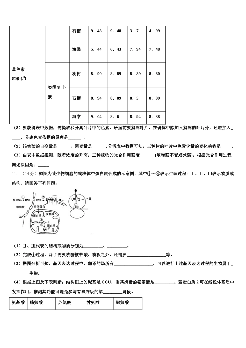
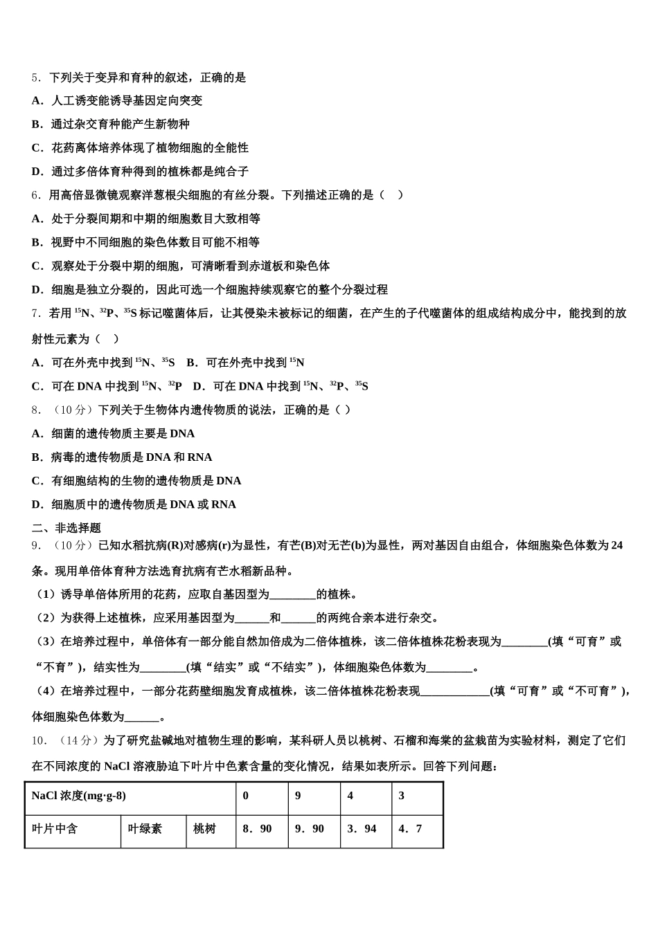
福建省上杭县一中 2025 届高一下生物期末联考试题考生请注意:1.答题前请将考场、试室号、座位号、考生号、姓名写在试卷密封线内,不得在试卷上作任何标记。2.第一部分选择题每小题选出答案后,需将答案写在试卷指定的括号内,第二部分非选择题答案写在试卷题目指定的位置上。3.考生必须保证答题卡的整洁。考试结束后,请将本试卷和答题卡一并交回。一、选择题(本大题共 7 小题,每小题 6 分,共 42 分。)1.小麦是异源六倍体,黑麦是二倍体。某科研人员以小麦和黑麦为研究对象,培育出八倍体小黑麦。下列有关叙述正确的是A.小麦体细胞中的一个染色体组中含有同源染色体B.小麦和黑麦杂交形成的植株通常是不育的C.小麦和黑麦杂交形成的植株称为八倍体小黑麦D.小麦和黑麦能杂交形成后代,二者属于同一物种2.人体的体温调节中枢位于A.下丘脑 B.肾上腺 C.垂体 D.甲状腺3.下图是纤维镜下拍到的二倍体百合(2n=24)的减数分裂不同时期的图像。下列相关表述错误的是A.该实验的目的是观察植物细胞的减数分裂图像,识别不同时期B.细胞内染色体的存在状态可作为判断减数分裂各时期的依据C.上述观察到的细胞图像按减数分裂的时序进行排序①③④②⑤D.图②中细胞的特点是同源染色体分离,非同源染色体自由组合4.下列关于激素的阐述,不正确的有几项① 激素是有机分子 ② 激素是信息分子 ③ 激素直接参与细胞内多种生命活动④ 激素作用于相应的靶器官、靶细胞 ⑤ 体内需要源源不断的产生激素 ⑥ 激素能使靶细胞中原有的生理活动发生改变A.1 项B.2 项C.3 项D.4 项5.下列关于变异和育种的叙述,正确的是A.人工诱变能诱导基因定向突变B.通过杂交育种能产生新物种C.花药离体培养体现了植物细胞的全能性D.通过多倍体育种得到的植株都是纯合子6.用高倍显微镜观察洋葱根尖细胞的有丝分裂。下列描述正确的是( )A.处于分裂间期和中期的细胞数目大致相等B.视野中不同细胞的染色体数目可能不相等C.观察处于分裂中期的细胞,可清晰看到赤道板和染色体D.细胞是独立分裂的,因此可选一个细胞持续观察它的整个分裂过程7.若用 15N、32P、35S 标记噬菌体后,让其侵染未被标记的细菌,在产生的子代噬菌体的组成结构成分中,能找到的放射性元素为( )A.可在外壳中找到 15N、35S B.可在外壳中找到 15NC.可在 DNA 中找到 15N、32P D.可在 DNA 中找到 15N、32P、35S8.(10 分)下列关于生物体内遗传物...

1、当您付费下载文档后,您只拥有了使用权限,并不意味着购买了版权,文档只能用于自身使用,不得用于其他商业用途(如 [转卖]进行直接盈利或[编辑后售卖]进行间接盈利)。
2、本站所有内容均由合作方或网友上传,本站不对文档的完整性、权威性及其观点立场正确性做任何保证或承诺!文档内容仅供研究参考,付费前请自行鉴别。
3、如文档内容存在违规,或者侵犯商业秘密、侵犯著作权等,请点击“违规举报”。

碎片内容

福建省上杭县一中2025届高一下生物期末联考试题含解析

您可能关注的文档

确认删除?