2024-2025学年山东省微山县语文七下期中经典试题含解析

2024-2025学年山东省微山县语文七下期中经典试题含解析_第1页
1/10
2024-2025学年山东省微山县语文七下期中经典试题含解析_第2页
2/10
2024-2025学年山东省微山县语文七下期中经典试题含解析_第3页
3/10
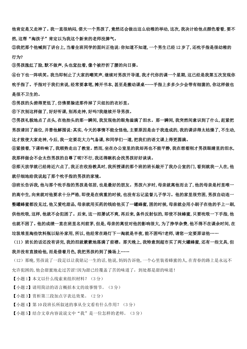
2024-2025 学年山东省微山县语文七下期中经典试题注意事项:1.答卷前,考生务必将自己的姓名、准考证号填写在答题卡上。2.回答选择题时,选出每小题答案后,用铅笔把答题卡上对应题目的答案标号涂黑,如需改动,用橡皮擦干净后,再选涂其它答案标号。回答非选择题时,将答案写在答题卡上,写在本试卷上无效。3.考试结束后,将本试卷和答题卡一并交回。一、语言知识及其运用(每小题 2 分,共 10 分)1、依次填入下面文段中的词句,与上下文衔接最恰当的一项是( )_____________,_____________。_____________,_____________。不少游客也按捺不住,前往湖边拍照游玩。① 由于连日来的气温回升 ②像是无数朵莲花镶进了蓝宝石③ 一些冰块漂浮在浅蓝色的水面上 ④新疆昭苏玉湖湖面上蓝色的冰面开始融化。A.③②①④B.①③④②C.④②①③D.①④③②2、下列句中标点符号使用有错误的一项是( )A.画眉在树林边婉转地唱歌;锯木厂后边草地上,普鲁士兵正在操练。B.闻一多先生还有另外一个方面,——作为革命家的方面。C.我这些课本、语法啦、历史啦,现在都好像是我的老朋友。D.因为吃了他的香油和鸡蛋?因为他来表示感谢,我却拿钱去侮辱他?都不是。3、下列标点符号使用不正确的一项是( )A.因为鲁迅先生的胃不大好,每饭后必吃“脾自美”胃药丸一二粒。B.白天,他陪请来的匠人一起干,晚上他一个人搬砖头、担泥、筹划材料,干到半夜。C.《老王》选自《杨绛散文》。(浙江文艺出版社 1994 年版)D.这次“板桥杯”作文比赛,是让董晓宛去呢,还是让朱刚勇去?4、下面加横线字注音完全正确的一组是 ( )A.摩挲(suō) 颓(tuí)唐 遗孀(shuāng) 遴(líng)选B.油蛉(líng) 觅(mì)食 天堑(qiàn) 挑衅(xìn)C.摒(bìng)弃 镶(xiāng)嵌 轶(yì)事 参(cān)错D.捋(luō) 倏(shū)忽 牌坊(fāng) 竣(jǜn)工5、下列句中成语使用不正确的一项是( )A.“平型关”大捷,用家喻户晓来形容恐怕并不为过。B.对于孩子的毛病,他总是不以为然,觉得这些毛病无关紧要,不必大惊小怪。C.那些年代久远、发黄褪色的老照片的背后,往往隐藏着一些鲜为人知的故事。D.创造的过程不是消极的袖手旁观,而是有想象力的有计划的探索。二、古诗文阅读与积累(24 分)6、(4 分)阅读下面这首诗,完成下面小题。春兴①杨柳阴阴细雨晴②,残花落尽见流莺③。春风一夜吹香梦④,又逐春风...

1、当您付费下载文档后,您只拥有了使用权限,并不意味着购买了版权,文档只能用于自身使用,不得用于其他商业用途(如 [转卖]进行直接盈利或[编辑后售卖]进行间接盈利)。
2、本站所有内容均由合作方或网友上传,本站不对文档的完整性、权威性及其观点立场正确性做任何保证或承诺!文档内容仅供研究参考,付费前请自行鉴别。
3、如文档内容存在违规,或者侵犯商业秘密、侵犯著作权等,请点击“违规举报”。

碎片内容

2024-2025学年山东省微山县语文七下期中经典试题含解析

您可能关注的文档

确认删除?