2024-2025学年河北省邢台八中生物高一下期末联考模拟试题含解析

2024-2025学年河北省邢台八中生物高一下期末联考模拟试题含解析_第1页
1/10
2024-2025学年河北省邢台八中生物高一下期末联考模拟试题含解析_第2页
2/10
2024-2025学年河北省邢台八中生物高一下期末联考模拟试题含解析_第3页
3/10
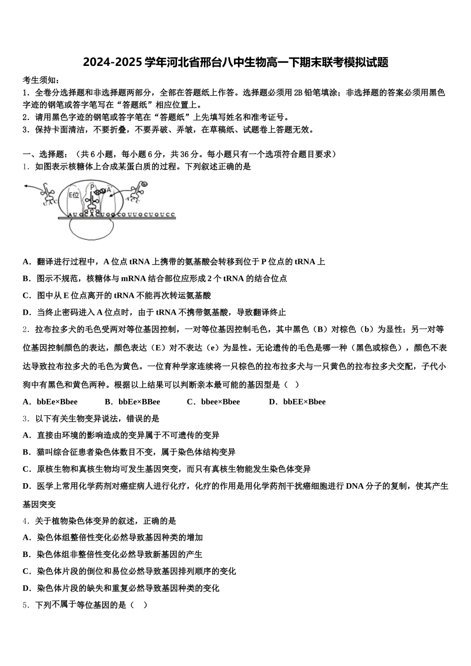
2024-2025 学年河北省邢台八中生物高一下期末联考模拟试题考生须知:1.全卷分选择题和非选择题两部分,全部在答题纸上作答。选择题必须用 2B 铅笔填涂;非选择题的答案必须用黑色字迹的钢笔或答字笔写在“答题纸”相应位置上。2.请用黑色字迹的钢笔或答字笔在“答题纸”上先填写姓名和准考证号。3.保持卡面清洁,不要折叠,不要弄破、弄皱,在草稿纸、试题卷上答题无效。一、选择题:(共 6 小题,每小题 6 分,共 36 分。每小题只有一个选项符合题目要求)1.如图表示核糖体上合成某蛋白质的过程。下列叙述正确的是A.翻译进行过程中,A 位点 tRNA 上携带的氨基酸会转移到位于 P 位点的 tRNA 上B.图示不规范,核糖体与 mRNA 结合部位应形成 2 个 tRNA 的结合位点C.图中从 E 位点离开的 tRNA 不能再次转运氨基酸D.当终止密码进入 A 位点时,由于 tRNA 不携带氨基酸,导致翻译终止2.拉布拉多犬的毛色受两对等位基因控制,一对等位基因控制毛色,其中黑色(B)对棕色(b)为显性;另一对等位基因控制颜色的表达,颜色表达(E)对不表达(e)为显性。无论遗传的毛色是哪一种(黑色或棕色),颜色不表达导致拉布拉多犬的毛色为黄色。一位育种学家连续将一只棕色的拉布拉多犬与一只黄色的拉布拉多犬交配,子代小狗中有黑色和黄色两种。根据以上结果可以判断亲本最可能的基因型是( )A.bbEe×BbeeB.bbEe×BBeeC.bbee×BbeeD.bbEE×Bbee3.以下有关生物变异说法,错误的是A.直接由环境的影响造成的变异属于不可遗传的变异B.猫叫综合征患者染色体数目不变,属于染色体结构变异C.原核生物和真核生物均可发生基因突变,而只有真核生物能发生染色体变异D.医学上常用化学药剂对癌症病人进行化疗,化疗的作用是用化学药剂干扰癌细胞进行 DNA 分子的复制,使其产生基因突变4.关于植物染色体变异的叙述,正确的是A.染色体组整倍性变化必然导致基因种类的增加B.染色体组非整倍性变化必然导致新基因的产生C.染色体片段的倒位和易位必然导致基因排列顺序的变化D.染色体片段的缺失和重复必然导致基因种类的变化5.下列不属于等位基因的是( )A.控制金鱼草花色的基因 C、cB.控制豌豆茎的高度的基因 D、dC.控制人类 ABO 血型的基因 IA、IBD.控制碗豆种子形状的基因 R 与颜色基因 Y6.下表表示不同温度下凝乳酶对乳汁作用的结果,关于此结果,下列说法正确的是A.凝乳所需时间越长,表明酶的活性越...

1、当您付费下载文档后,您只拥有了使用权限,并不意味着购买了版权,文档只能用于自身使用,不得用于其他商业用途(如 [转卖]进行直接盈利或[编辑后售卖]进行间接盈利)。
2、本站所有内容均由合作方或网友上传,本站不对文档的完整性、权威性及其观点立场正确性做任何保证或承诺!文档内容仅供研究参考,付费前请自行鉴别。
3、如文档内容存在违规,或者侵犯商业秘密、侵犯著作权等,请点击“违规举报”。

碎片内容

2024-2025学年河北省邢台八中生物高一下期末联考模拟试题含解析

您可能关注的文档

确认删除?