2026年湖北省阳新县初三级第三次统测语文试题试卷含解析

2026年湖北省阳新县初三级第三次统测语文试题试卷含解析_第1页
1/15
2026年湖北省阳新县初三级第三次统测语文试题试卷含解析_第2页
2/15
2026年湖北省阳新县初三级第三次统测语文试题试卷含解析_第3页
3/15
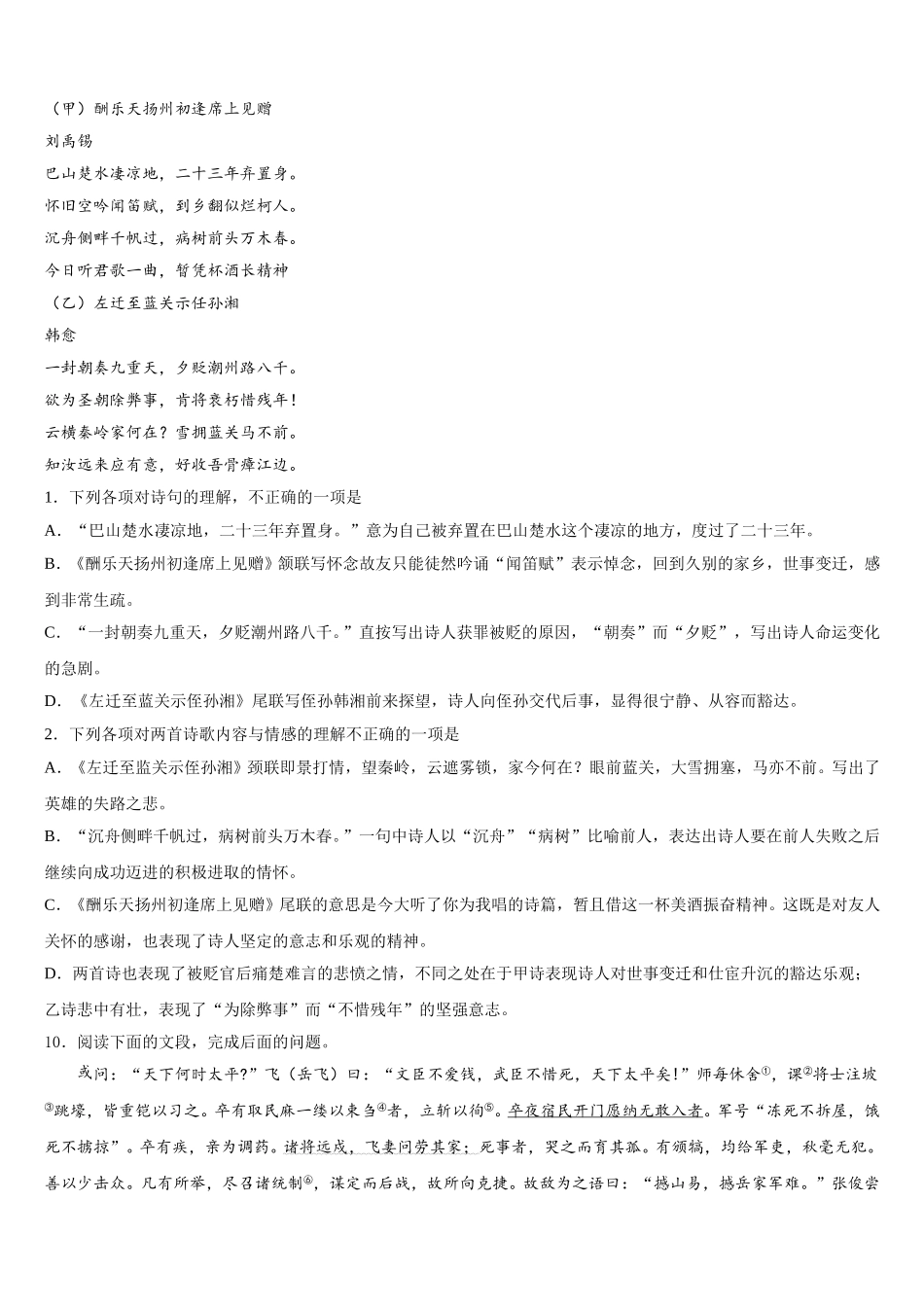
2026 年湖北省阳新县初三级第三次统测语文试题试卷注意事项:1.答卷前,考生务必将自己的姓名、准考证号填写在答题卡上。2.回答选择题时,选出每小题答案后,用铅笔把答题卡上对应题目的答案标号涂黑,如需改动,用橡皮擦干净后,再选涂其它答案标号。回答非选择题时,将答案写在答题卡上,写在本试卷上无效。3.考试结束后,将本试卷和答题卡一并交回。一、积累与运用1.下列关于文学、文化常识的表述不正确的一项是()A.《关睢》是我国第一部诗歌总集《诗经》中的作品,《天净沙·秋思》是元代的散曲。B.鲁迅的《孔乙己》、契诃夫的《变色龙》、莫泊桑的《我的叔叔于勒》都是小说。C.“三十而立”指遇事能明辨不疑的年龄;“四十不惑”指有所成就的年龄。D.传统的对联张贴时,上联居右,下联居左,上联末尾字用仄声,下联末尾字用平声。2.下列句子没有语病、句意明确的一项是( )A.马航 MH370 失踪后,许多中国大陆的游客纷纷取消去马来西亚旅游的预约。B.在学习过程中,我们应该注意培养自己解决、分析、观察问题的能力。C.通过在扬州钟书阁举办的《人间送小温》首发式,使更多年读者深入了解汪曾祺。D.“天鲲号”不仅身躯庞大,而且拥有国际领先的智能集成控制系统。3.下列句中标点符号使用有错误的一项是( )A.是天气比往年热呢,还是自己身体虚呢?这么一想,他忽然的不那么昏昏沉沉的了。B.《卖白菜》选自《莫言文集》(当代世界出版社 2004 年版)。C.兴化籍的三位作家:毕飞宇、庞余亮、朱辉一起游览了“千垛菜花”景区。D.“你疯了!”鲁智胜不死不活地说,“人家大工厂不是慈善机构,什么人都照顾。”4.依次填入下面句中横线处的关联词语,最恰当的项是( )说明文的说明顺序,要从说明的目的和对象出发,灵活选择。_____说明事物的外观、结构和布局,____适合采用空间顺序。例如《故宫博物院》,作者沿着游览参观的路线,按照从南到北的空间顺序,条理清楚地介绍了故宫的建筑格局与特色等内容。需要注意的是,大多数文章不是只采用一种说明顺序,____整体上采用一种说明顺序,有时又交叉使用几种说明顺序,______使说明更加透彻。A.如果 就 而是 从而B.如果 都 都是 然而C.只有 就 就是 从而D.只有 都 而是 然而5.下列句子没有语病的一项是 ( )A.最近我市发生的几起重大交通事故,原因都是行人不遵守交通法规、闯红灯引发的。B.经过事实的教育,使全体医务人员对继承祖国医学遗产...

1、当您付费下载文档后,您只拥有了使用权限,并不意味着购买了版权,文档只能用于自身使用,不得用于其他商业用途(如 [转卖]进行直接盈利或[编辑后售卖]进行间接盈利)。
2、本站所有内容均由合作方或网友上传,本站不对文档的完整性、权威性及其观点立场正确性做任何保证或承诺!文档内容仅供研究参考,付费前请自行鉴别。
3、如文档内容存在违规,或者侵犯商业秘密、侵犯著作权等,请点击“违规举报”。

碎片内容

2026年湖北省阳新县初三级第三次统测语文试题试卷含解析

您可能关注的文档

确认删除?