安徽省蚌埠两校2025届物理高一下期末复习检测试题含解析

安徽省蚌埠两校2025届物理高一下期末复习检测试题含解析_第1页
1/13
安徽省蚌埠两校2025届物理高一下期末复习检测试题含解析_第2页
2/13
安徽省蚌埠两校2025届物理高一下期末复习检测试题含解析_第3页
3/13
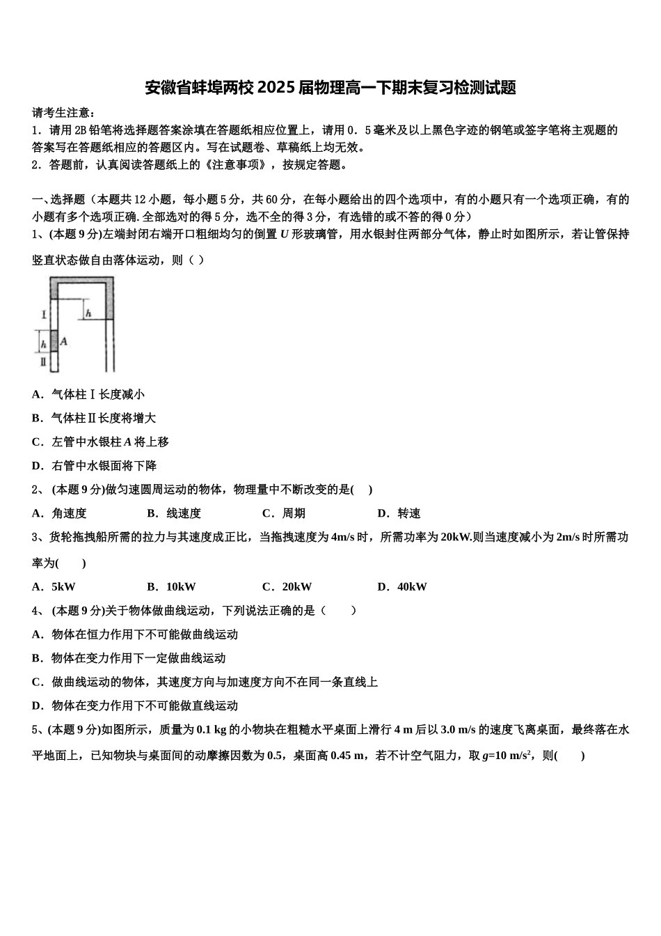
安徽省蚌埠两校 2025 届物理高一下期末复习检测试题请考生注意:1.请用 2B 铅笔将选择题答案涂填在答题纸相应位置上,请用 0.5 毫米及以上黑色字迹的钢笔或签字笔将主观题的答案写在答题纸相应的答题区内。写在试题卷、草稿纸上均无效。2.答题前,认真阅读答题纸上的《注意事项》,按规定答题。一、选择题(本题共 12 小题,每小题 5 分,共 60 分,在每小题给出的四个选项中,有的小题只有一个选项正确,有的小题有多个选项正确.全部选对的得 5 分,选不全的得 3 分,有选错的或不答的得 0 分)1、 (本题 9 分)左端封闭右端开口粗细均匀的倒置 U 形玻璃管,用水银封住两部分气体,静止时如图所示,若让管保持竖直状态做自由落体运动,则( )A.气体柱Ⅰ长度减小B.气体柱Ⅱ长度将增大C.左管中水银柱 A 将上移D.右管中水银面将下降2、 (本题 9 分)做匀速圆周运动的物体,物理量中不断改变的是( )A.角速度B.线速度C.周期D.转速3、货轮拖拽船所需的拉力与其速度成正比,当拖拽速度为 4m/s 时,所需功率为 20kW.则当速度减小为 2m/s 时所需功率为( )A.5kWB.10kWC.20kWD.40kW4、 (本题 9 分)关于物体做曲线运动,下列说法正确的是( )A.物体在恒力作用下不可能做曲线运动B.物体在变力作用下一定做曲线运动C.做曲线运动的物体,其速度方向与加速度方向不在同一条直线上D.物体在变力作用下不可能做直线运动5、 (本题 9 分)如图所示,质量为 0.1 kg 的小物块在粗糙水平桌面上滑行 4 m 后以 3.0 m/s 的速度飞离桌面,最终落在水平地面上,已知物块与桌面间的动摩擦因数为 0.5,桌面高 0.45 m,若不计空气阻力,取 g=10 m/s2,则( )A.小物块的初速度是 5 m/sB.小物块的水平射程为 1.2 mC.小物块在桌面上克服摩擦力做 8 J 的功D.小物块落地时的动能为 0.9 J6、 (本题 9 分)关于万有引力和万有引力定律理解正确的有( )A.不可能看作质点的两物体之间不存在相互作用的引力B.可看作质点的两物体间的引力可用 F = 计算C.由 F = 知,两物体间距离 r 减小时,它们之间的引力增大,紧靠在一起时,万有引力非常大D.引力常量的大小首先是由牛顿测出来的,且等于 6.67×10-11N·m2 / kg27、 (本题 9 分)近来交警部门开展的“车让人”活动深入人心,不遵守“车让人”的驾驶员将受到罚款、扣分的严厉处罚.假设一辆以 8 m/s 的速度匀速行驶的汽车...

1、当您付费下载文档后,您只拥有了使用权限,并不意味着购买了版权,文档只能用于自身使用,不得用于其他商业用途(如 [转卖]进行直接盈利或[编辑后售卖]进行间接盈利)。
2、本站所有内容均由合作方或网友上传,本站不对文档的完整性、权威性及其观点立场正确性做任何保证或承诺!文档内容仅供研究参考,付费前请自行鉴别。
3、如文档内容存在违规,或者侵犯商业秘密、侵犯著作权等,请点击“违规举报”。

碎片内容

安徽省蚌埠两校2025届物理高一下期末复习检测试题含解析

您可能关注的文档

确认删除?