江苏省盐城市东台三仓中学2024-2025学年生物高一第二学期期末达标测试试题含解析

江苏省盐城市东台三仓中学2024-2025学年生物高一第二学期期末达标测试试题含解析_第1页
1/9
江苏省盐城市东台三仓中学2024-2025学年生物高一第二学期期末达标测试试题含解析_第2页
2/9
江苏省盐城市东台三仓中学2024-2025学年生物高一第二学期期末达标测试试题含解析_第3页
3/9
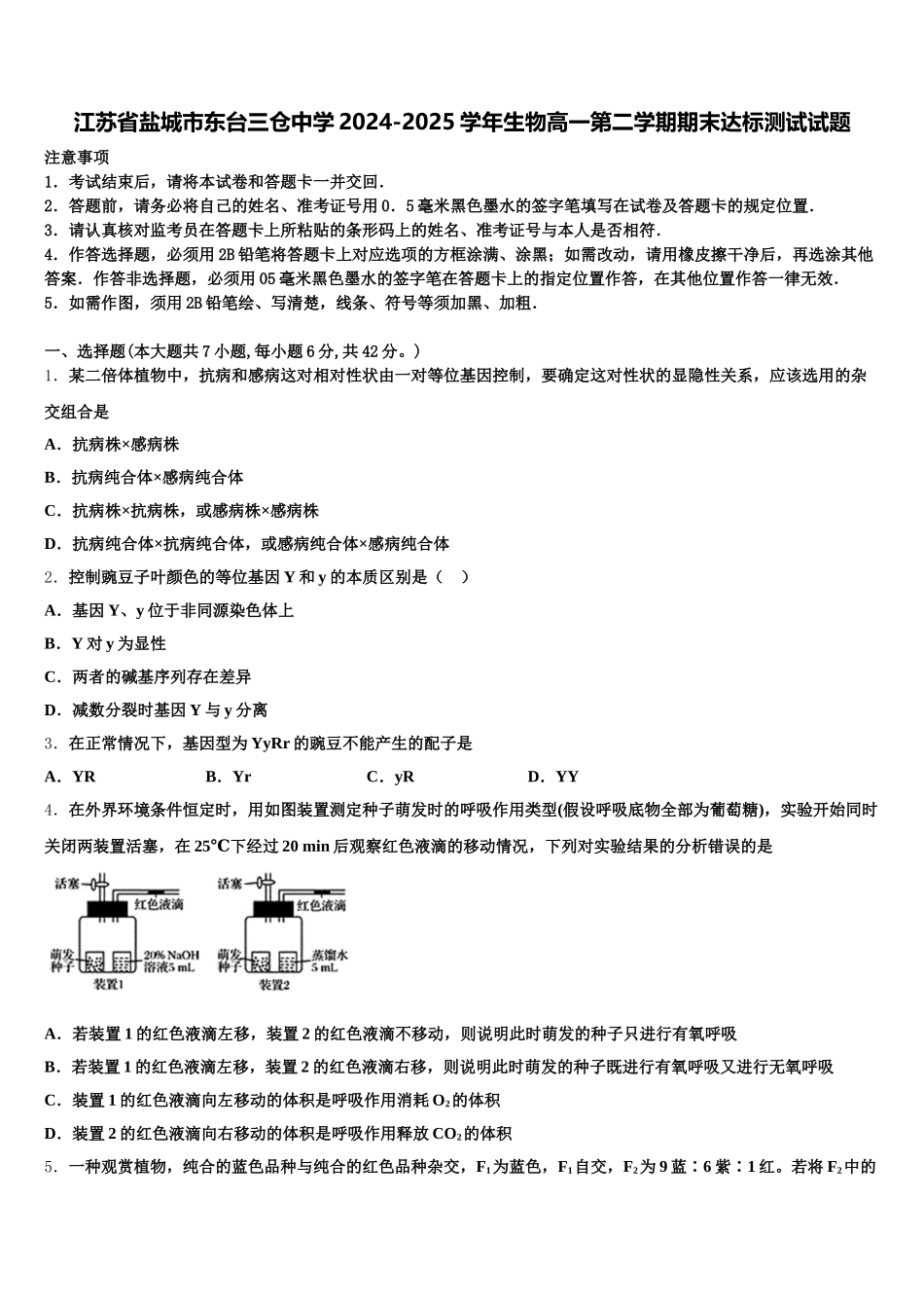
江苏省盐城市东台三仓中学 2024-2025 学年生物高一第二学期期末达标测试试题注意事项1.考试结束后,请将本试卷和答题卡一并交回.2.答题前,请务必将自己的姓名、准考证号用 0.5 毫米黑色墨水的签字笔填写在试卷及答题卡的规定位置.3.请认真核对监考员在答题卡上所粘贴的条形码上的姓名、准考证号与本人是否相符.4.作答选择题,必须用 2B 铅笔将答题卡上对应选项的方框涂满、涂黑;如需改动,请用橡皮擦干净后,再选涂其他答案.作答非选择题,必须用 05 毫米黑色墨水的签字笔在答题卡上的指定位置作答,在其他位置作答一律无效.5.如需作图,须用 2B 铅笔绘、写清楚,线条、符号等须加黑、加粗.一、选择题(本大题共 7 小题,每小题 6 分,共 42 分。)1.某二倍体植物中,抗病和感病这对相对性状由一对等位基因控制,要确定这对性状的显隐性关系,应该选用的杂交组合是A.抗病株×感病株B.抗病纯合体×感病纯合体C.抗病株×抗病株,或感病株×感病株D.抗病纯合体×抗病纯合体,或感病纯合体×感病纯合体2.控制豌豆子叶颜色的等位基因 Y 和 y 的本质区别是( )A.基因 Y、y 位于非同源染色体上B.Y 对 y 为显性C.两者的碱基序列存在差异D.减数分裂时基因 Y 与 y 分离3.在正常情况下,基因型为 YyRr 的豌豆不能产生的配子是A.YRB.YrC.yRD.YY4.在外界环境条件恒定时,用如图装置测定种子萌发时的呼吸作用类型(假设呼吸底物全部为葡萄糖),实验开始同时关闭两装置活塞,在 25℃下经过 20 min 后观察红色液滴的移动情况,下列对实验结果的分析错误的是 A.若装置 1 的红色液滴左移,装置 2 的红色液滴不移动,则说明此时萌发的种子只进行有氧呼吸B.若装置 1 的红色液滴左移,装置 2 的红色液滴右移,则说明此时萌发的种子既进行有氧呼吸又进行无氧呼吸C.装置 1 的红色液滴向左移动的体积是呼吸作用消耗 O2的体积D.装置 2 的红色液滴向右移动的体积是呼吸作用释放 CO2的体积5.一种观赏植物,纯合的蓝色品种与纯合的红色品种杂交,F1为蓝色,F1自交,F2为 9 蓝∶6 紫∶1 红。若将 F2中的紫色植株用红色植株授粉,则后代表现型及其比例是( )A.2 红∶1 蓝B.2 紫∶1 红C.2 红∶1 紫D.3 紫∶1 蓝6.基因突变和染色体变异的一个重要区别是A.染色体变异是定向的,基因突变是不定向的B.基因突变是可以遗传的,染色体变异是不能遗传的C.基因突变是不能遗传的...

1、当您付费下载文档后,您只拥有了使用权限,并不意味着购买了版权,文档只能用于自身使用,不得用于其他商业用途(如 [转卖]进行直接盈利或[编辑后售卖]进行间接盈利)。
2、本站所有内容均由合作方或网友上传,本站不对文档的完整性、权威性及其观点立场正确性做任何保证或承诺!文档内容仅供研究参考,付费前请自行鉴别。
3、如文档内容存在违规,或者侵犯商业秘密、侵犯著作权等,请点击“违规举报”。

碎片内容

江苏省盐城市东台三仓中学2024-2025学年生物高一第二学期期末达标测试试题含解析

您可能关注的文档

确认删除?