2025年湖南省益阳市桃江第一中学高一生物第二学期期末质量检测模拟试题含解析

2025年湖南省益阳市桃江第一中学高一生物第二学期期末质量检测模拟试题含解析_第1页
1/9
2025年湖南省益阳市桃江第一中学高一生物第二学期期末质量检测模拟试题含解析_第2页
2/9
2025年湖南省益阳市桃江第一中学高一生物第二学期期末质量检测模拟试题含解析_第3页
3/9
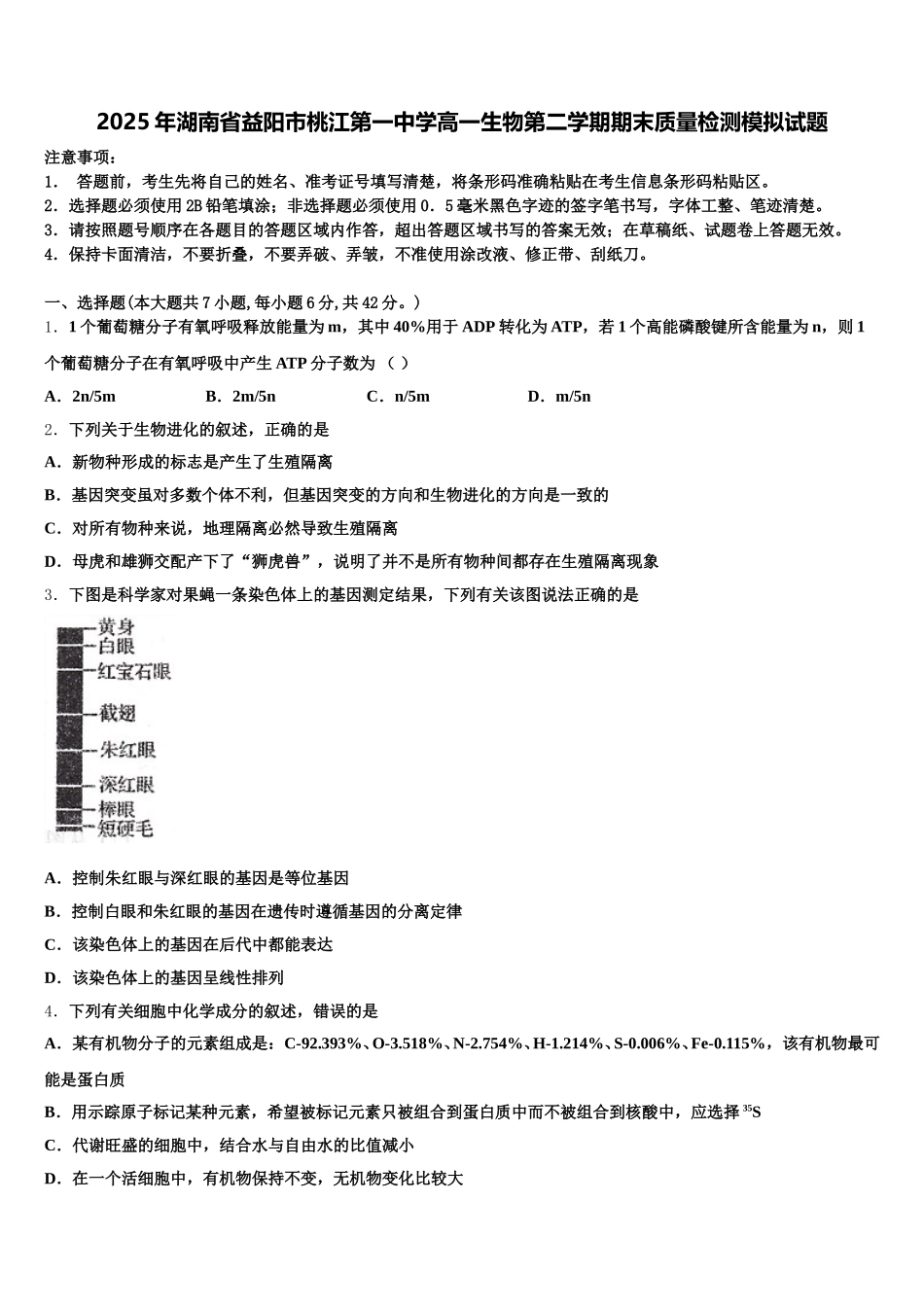
2025 年湖南省益阳市桃江第一中学高一生物第二学期期末质量检测模拟试题注意事项:1. 答题前,考生先将自己的姓名、准考证号填写清楚,将条形码准确粘贴在考生信息条形码粘贴区。2.选择题必须使用 2B 铅笔填涂;非选择题必须使用 0.5 毫米黑色字迹的签字笔书写,字体工整、笔迹清楚。3.请按照题号顺序在各题目的答题区域内作答,超出答题区域书写的答案无效;在草稿纸、试题卷上答题无效。4.保持卡面清洁,不要折叠,不要弄破、弄皱,不准使用涂改液、修正带、刮纸刀。一、选择题(本大题共 7 小题,每小题 6 分,共 42 分。)1.1 个葡萄糖分子有氧呼吸释放能量为 m,其中 40%用于 ADP 转化为 ATP,若 1 个高能磷酸键所含能量为 n,则 1个葡萄糖分子在有氧呼吸中产生 ATP 分子数为 ( )A.2n/5mB.2m/5nC.n/5mD.m/5n2.下列关于生物进化的叙述,正确的是A.新物种形成的标志是产生了生殖隔离B.基因突变虽对多数个体不利,但基因突变的方向和生物进化的方向是一致的C.对所有物种来说,地理隔离必然导致生殖隔离D.母虎和雄狮交配产下了“狮虎兽”,说明了并不是所有物种间都存在生殖隔离现象3.下图是科学家对果蝇一条染色体上的基因测定结果,下列有关该图说法正确的是A.控制朱红眼与深红眼的基因是等位基因B.控制白眼和朱红眼的基因在遗传时遵循基因的分离定律C.该染色体上的基因在后代中都能表达D.该染色体上的基因呈线性排列4.下列有关细胞中化学成分的叙述,错误的是A.某有机物分子的元素组成是:C-92.393%、O-3.518%、N-2.754%、H-1.214%、S-0.006%、Fe-0.115%,该有机物最可能是蛋白质B.用示踪原子标记某种元素,希望被标记元素只被组合到蛋白质中而不被组合到核酸中,应选择 35SC.代谢旺盛的细胞中,结合水与自由水的比值减小D.在一个活细胞中,有机物保持不变,无机物变化比较大5.生物膜将真核细胞分隔成不同的区室,使得细胞内能够同时进行多种化学反应,而不会相互干扰。下列叙述正确的是( )A.细胞核是 DNA 储存与复制的主要场所B.高尔基体是肽链合成和加工的场所C.线粒体将葡萄糖氧化分解成 CO2 和 H2OD.溶酶体合成和分泌多种酸性水解酶6.关于蛋白质生物合成的叙述,正确的是A.一种 tRNA 可以携带多种氨基酸B.DNA 聚合酶是在细胞核内合成的C.反密码子是位于 mRNA 上相邻的 3 个碱基D.线粒体中的 DNA 能控制某些蛋白质的合成7.下列研究成果中,能证实 DNA 是...

1、当您付费下载文档后,您只拥有了使用权限,并不意味着购买了版权,文档只能用于自身使用,不得用于其他商业用途(如 [转卖]进行直接盈利或[编辑后售卖]进行间接盈利)。
2、本站所有内容均由合作方或网友上传,本站不对文档的完整性、权威性及其观点立场正确性做任何保证或承诺!文档内容仅供研究参考,付费前请自行鉴别。
3、如文档内容存在违规,或者侵犯商业秘密、侵犯著作权等,请点击“违规举报”。

碎片内容

2025年湖南省益阳市桃江第一中学高一生物第二学期期末质量检测模拟试题含解析

您可能关注的文档

确认删除?