2026届北京通州区高一上化学期中质量检测模拟试题含解析

2026届北京通州区高一上化学期中质量检测模拟试题含解析_第1页
1/13
2026届北京通州区高一上化学期中质量检测模拟试题含解析_第2页
2/13
2026届北京通州区高一上化学期中质量检测模拟试题含解析_第3页
3/13
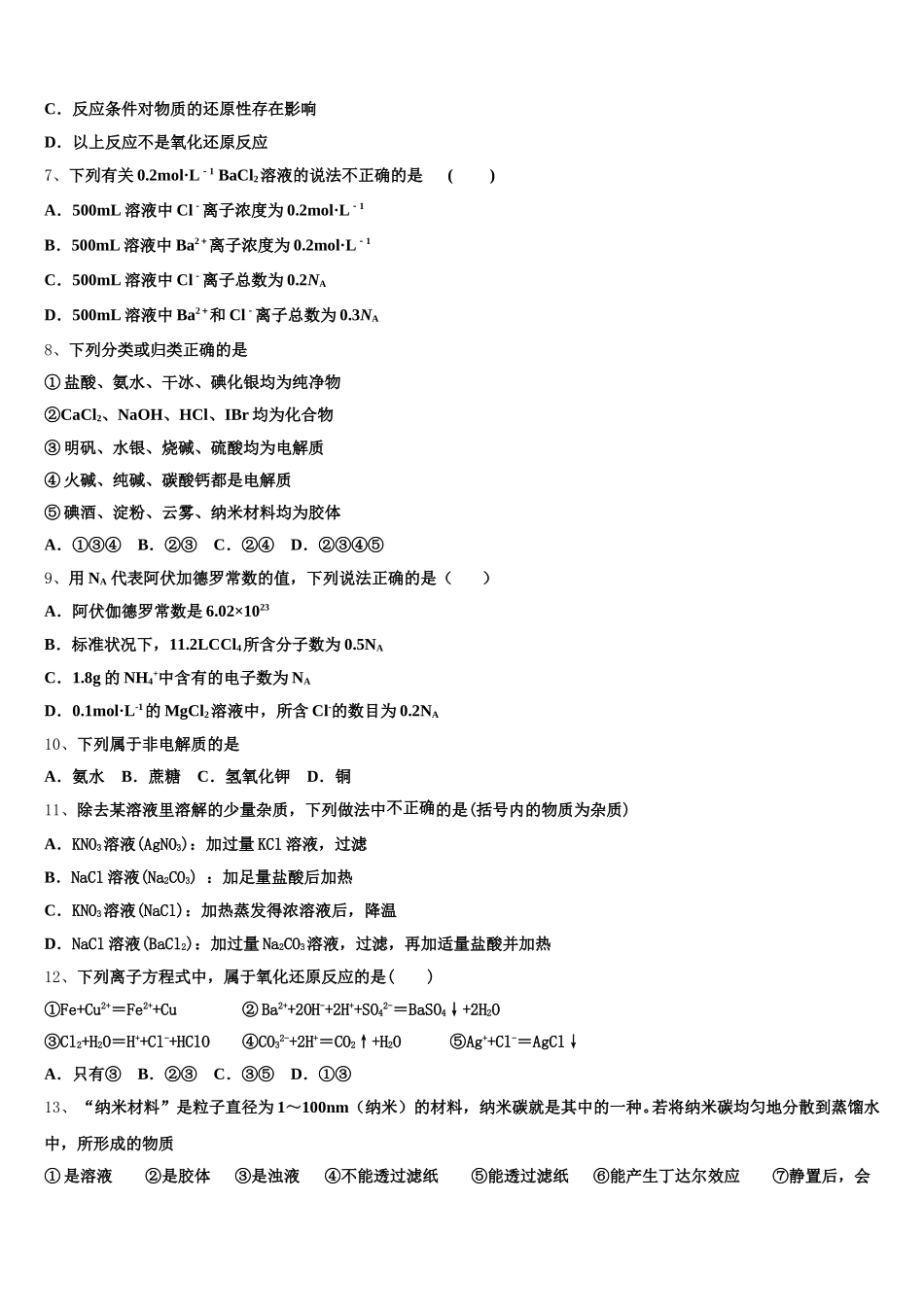
2026 届北京通州区高一上化学期中质量检测模拟试题考生请注意:1.答题前请将考场、试室号、座位号、考生号、姓名写在试卷密封线内,不得在试卷上作任何标记。2.第一部分选择题每小题选出答案后,需将答案写在试卷指定的括号内,第二部分非选择题答案写在试卷题目指定的位置上。3.考生必须保证答题卡的整洁。考试结束后,请将本试卷和答题卡一并交回。一、选择题(每题只有一个选项符合题意)1、设 NA为阿伏加德罗常数,则下列叙述中正确的是A.6.02×1022个 H2SO 分子在水中可电离生成 2NA个 H+B.在 0℃、101kPa 时,22.4L 氢气中含有 NA个氢原子C.14g 氮气中含有 7NA个电子D.NA个一氧化碳分子和 0.5mol 甲烷的质量比为 7︰42、若 NA表示阿伏加德罗常数,下列说法中,正确的是 ()A.1 mol Cl2作为氧化剂得到的电子数为 NAB.在 0 ℃,101 kPa 时,22.4 L 氢气中含有 NA个氢原子C.25 ℃,1.01×105Pa,64 g SO2中含有的原子数为 3NAD.将 0.1 mol FeCl3加到沸水中制得的胶体中,含胶粒 0.1NA3、标准状况下,密度为 0.75 g·L-1的 NH3与 CH4组成的混合气体中,NH3与 CH4的体积比为 a∶b,该混合气体对氢气的相对密度为 D,则 a∶b 和 D 分别为 ( )A.1∶3 和 7.5 B.1∶6 和 6.4 C.17∶16 和 7.5 D.4:1 和 8.44、检验氯化氢气体中是否混有 Cl2,可采用的方法是A.用干燥的蓝色石蕊试纸B.用干燥有色布条C.用湿润的淀粉碘化钾试纸D.将气体通入硝酸银溶液5、某学生发现烧杯中的溶液有悬浮物,通过如图所示的操作进行过滤,其操作上错误的地方有( )A.4 处B.3 处C.2 处D.1 处6、诺贝尔化学奖获得者泽维尔研究了氢气和二氧化碳的反应:H2 +CO2 =CO+H2O,此反应在一定条件下经历了一个相对长的中间状态 HCOOH。下列叙述正确的是A.H2 的还原性一定比 CO 强B.CO 还原性一定比 H2 强C.反应条件对物质的还原性存在影响D.以上反应不是氧化还原反应7、下列有关 0.2mol·L-1 BaCl2溶液的说法不正确的是 ( )A.500mL 溶液中 Cl-离子浓度为 0.2mol·L-1B.500mL 溶液中 Ba2+离子浓度为 0.2mol·L-1C.500mL 溶液中 Cl-离子总数为 0.2NAD.500mL 溶液中 Ba2+和 Cl-离子总数为 0.3NA8、下列分类或归类正确的是① 盐酸、氨水、干冰、碘化银均为纯净物②CaCl2、NaOH、HCl、IBr 均为化合物③ 明矾、水银、烧碱、硫酸均为电解质④ 火碱...

1、当您付费下载文档后,您只拥有了使用权限,并不意味着购买了版权,文档只能用于自身使用,不得用于其他商业用途(如 [转卖]进行直接盈利或[编辑后售卖]进行间接盈利)。
2、本站所有内容均由合作方或网友上传,本站不对文档的完整性、权威性及其观点立场正确性做任何保证或承诺!文档内容仅供研究参考,付费前请自行鉴别。
3、如文档内容存在违规,或者侵犯商业秘密、侵犯著作权等,请点击“违规举报”。

碎片内容

2026届北京通州区高一上化学期中质量检测模拟试题含解析

您可能关注的文档

确认删除?