河南省开封市兰考县第三高级中学2024-2025学年生物高一第二学期期末达标检测试题含解析

河南省开封市兰考县第三高级中学2024-2025学年生物高一第二学期期末达标检测试题含解析_第1页
1/7
河南省开封市兰考县第三高级中学2024-2025学年生物高一第二学期期末达标检测试题含解析_第2页
2/7
河南省开封市兰考县第三高级中学2024-2025学年生物高一第二学期期末达标检测试题含解析_第3页
3/7
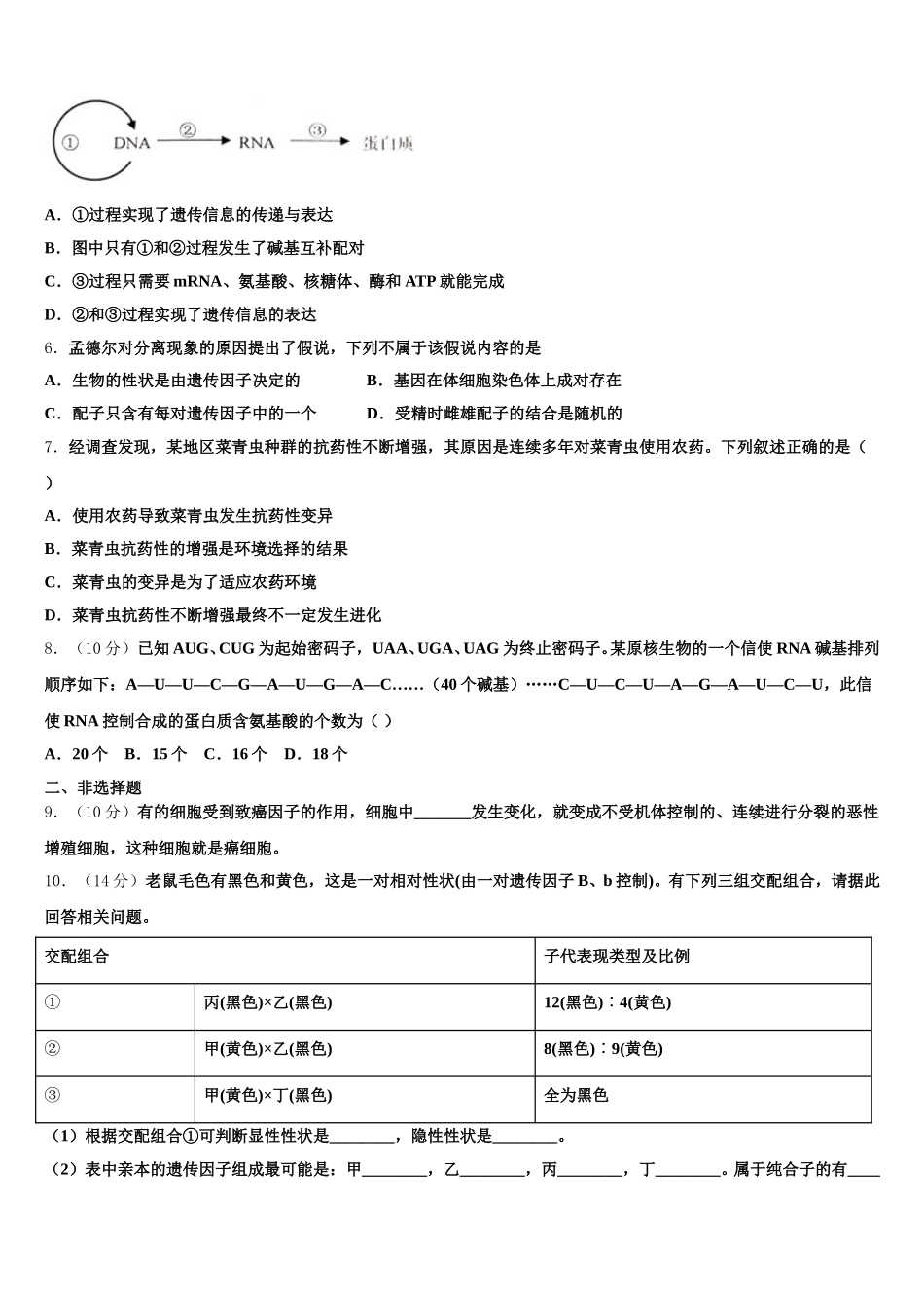
河南省开封市兰考县第三高级中学 2024-2025 学年生物高一第二学期期末达标检测试题考生请注意:1.答题前请将考场、试室号、座位号、考生号、姓名写在试卷密封线内,不得在试卷上作任何标记。2.第一部分选择题每小题选出答案后,需将答案写在试卷指定的括号内,第二部分非选择题答案写在试卷题目指定的位置上。3.考生必须保证答题卡的整洁。考试结束后,请将本试卷和答题卡一并交回。一、选择题(本大题共 7 小题,每小题 6 分,共 42 分。)1.下列生理现象不需要其它部位供应生长素的是 ( )A.杨树顶芽的生长B.燕麦胚芽鞘尖端以下部位的弯曲生长C.番茄子房发育成果实D.梨树侧芽萌发的抑制2.下面是四位同学的实验操作方法或结果,其中错误的一项是A.番茄汁中含有丰富的葡萄糖和果糖,可用作还原糖鉴定的材料B.纸层析法分离叶绿体中的色素,其颜色从上到下依次是:橙黄色、黄色、蓝绿色和黄绿色C.蛋白质与双缩脲试剂作用产生紫色反应D.显微镜下观察根尖的有丝分裂,在细胞呈正方形的区域易找到分裂期的细胞3.某基因(14N)含有 3000 个碱基,腺嘌呤占 35%。若该基因用 15N 同位素标记过的四种游离脱氧核苷酸为原料复制 3 次,将全部复制产物进行密度梯度离心,得到如图 l 结果;如果将全部复制产物加入解旋酶处理后再离心,得到如图 2 结果。下列有关分析正确的是A.X 层全部是仅含 14N 的基因B.w 层中含 15N 标记胞嘧啶 3l50 个C.X 层中含有的氢键数是 Y 层的 1/4D.Z 层与 W 层的核苷酸数之比为 1:44.下列关于胰岛素合成、分泌的叙述,不正确的是( )A.多肽链的合成是在核糖体上进行的B.由核糖体合成的蛋白质经过内质网、高尔基体的加工C.胰岛素的分泌是通过主动运输完成的D.胰岛素的合成、运输、分泌过程均与线粒体有关5.下图是 1958 年由科学家克里克提出的“中心法则”。据图分析,下列相关叙述正确的是A.①过程实现了遗传信息的传递与表达B.图中只有①和②过程发生了碱基互补配对C.③过程只需要 mRNA、氨基酸、核糖体、酶和 ATP 就能完成D.②和③过程实现了遗传信息的表达6.孟德尔对分离现象的原因提出了假说,下列不属于该假说内容的是A.生物的性状是由遗传因子决定的B.基因在体细胞染色体上成对存在C.配子只含有每对遗传因子中的一个D.受精时雌雄配子的结合是随机的7.经调查发现,某地区菜青虫种群的抗药性不断增强,其原因是连续多年对菜青虫使用农药。下列叙述正...

1、当您付费下载文档后,您只拥有了使用权限,并不意味着购买了版权,文档只能用于自身使用,不得用于其他商业用途(如 [转卖]进行直接盈利或[编辑后售卖]进行间接盈利)。
2、本站所有内容均由合作方或网友上传,本站不对文档的完整性、权威性及其观点立场正确性做任何保证或承诺!文档内容仅供研究参考,付费前请自行鉴别。
3、如文档内容存在违规,或者侵犯商业秘密、侵犯著作权等,请点击“违规举报”。

碎片内容

河南省开封市兰考县第三高级中学2024-2025学年生物高一第二学期期末达标检测试题含解析

您可能关注的文档

确认删除?