福建省宁德宁市-同心顺-六校联盟2025年高二物理第二学期期中达标检测试题含解析

福建省宁德宁市-同心顺-六校联盟2025年高二物理第二学期期中达标检测试题含解析_第1页
1/13
福建省宁德宁市-同心顺-六校联盟2025年高二物理第二学期期中达标检测试题含解析_第2页
2/13
福建省宁德宁市-同心顺-六校联盟2025年高二物理第二学期期中达标检测试题含解析_第3页
3/13
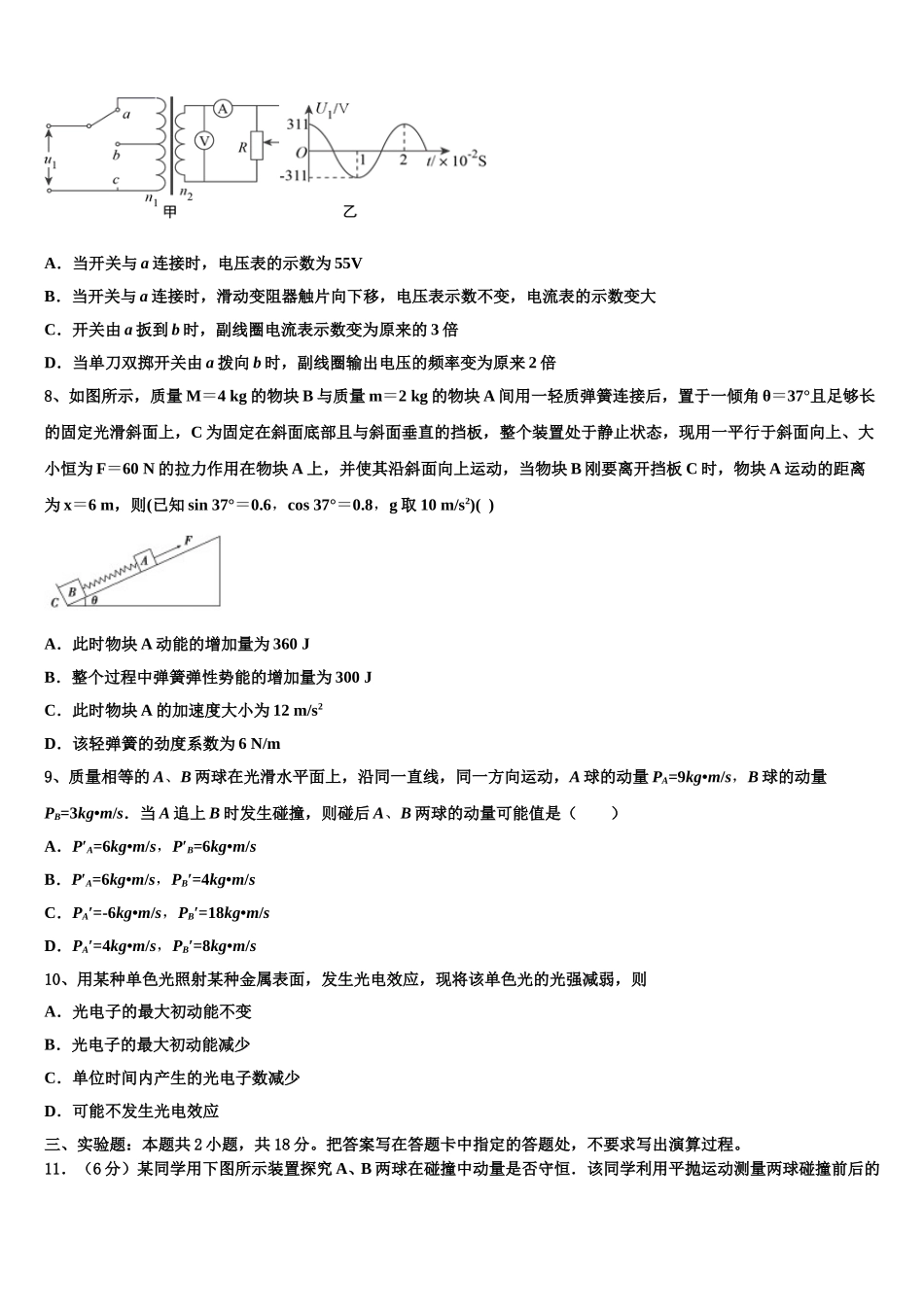
福建省宁德宁市-同心顺-六校联盟 2025 年高二物理第二学期期中达标检测试题注意事项1.考试结束后,请将本试卷和答题卡一并交回.2.答题前,请务必将自己的姓名、准考证号用 0.5 毫米黑色墨水的签字笔填写在试卷及答题卡的规定位置.3.请认真核对监考员在答题卡上所粘贴的条形码上的姓名、准考证号与本人是否相符.4.作答选择题,必须用 2B 铅笔将答题卡上对应选项的方框涂满、涂黑;如需改动,请用橡皮擦干净后,再选涂其他答案.作答非选择题,必须用 05 毫米黑色墨水的签字笔在答题卡上的指定位置作答,在其他位置作答一律无效.5.如需作图,须用 2B 铅笔绘、写清楚,线条、符号等须加黑、加粗.一、单项选择题:本题共 6 小题,每小题 4 分,共 24 分。在每小题给出的四个选项中,只有一项是符合题目要求的。1、在均匀介质中,一列沿 x 轴正向传播的横波,其波源 O 在第一个周期内的振动图象,如右图所示,则该波在第一个周期末的波形图是( )A.B.C.D.2、下列说法正确的是( )A.布朗运动表明分子越小,分子运动越剧烈B.气体分子能够充满任何容器是因为分子间的排斥力大于吸引力C.天然水晶熔化后再凝固的水晶(石英玻璃)仍然是晶体D.把玻璃管的裂口放在火焰上烧熔,它的尖端就变钝了,是因为熔化的玻璃表面分子间表现为引力使其表面绷紧3、关于我国已建成的秦山和大亚湾核电站,下面说法正确的是( )A.它们都是利用核裂变释放的核能B.它们都是利用核聚变释放的核能C.一座利用核裂变释放的核能,一座利用核聚变释放的核能D.以上说法都不对4、如图所示为一种变压器的实物图,根据其铭牌上所提供的信息,以下判断正确的是( ) A.这是一个升压变压器B.原线圈的匝数比副线圈的匝数多C.当原线圈输入交流电压 220 V 时,副线圈输出直流电压 12 VD.当原线圈输入交流电压 220 V、副线圈接负载时,副线圈中电流比原线圈中电流小5、某研究小组通过实验测得两滑块碰撞前后运动的实验数据,得到如图所示的位移—时间图象.图中的线段 a、b、c 分别表示沿光滑水平面上同一条直线运动的滑块Ⅰ、Ⅱ和它们发生正碰后结合体的位移变化关系.已知相互作用时间极短,由图象给出的信息可知( )A.碰前滑块Ⅰ与滑块Ⅱ速度大小之比为 7∶2B.碰前滑块Ⅰ的动量大小比滑块Ⅱ的动量大小大C.碰前滑块Ⅰ的动能比滑块Ⅱ的动能小D.滑块Ⅰ的质量是滑块Ⅱ的质量的 6、关于动量守恒的条件,正确的是A.只要系统内...

1、当您付费下载文档后,您只拥有了使用权限,并不意味着购买了版权,文档只能用于自身使用,不得用于其他商业用途(如 [转卖]进行直接盈利或[编辑后售卖]进行间接盈利)。
2、本站所有内容均由合作方或网友上传,本站不对文档的完整性、权威性及其观点立场正确性做任何保证或承诺!文档内容仅供研究参考,付费前请自行鉴别。
3、如文档内容存在违规,或者侵犯商业秘密、侵犯著作权等,请点击“违规举报”。

碎片内容

福建省宁德宁市-同心顺-六校联盟2025年高二物理第二学期期中达标检测试题含解析

您可能关注的文档

确认删除?