吉林省永吉实验高级中学2025届高一生物第二学期期末调研模拟试题含解析

吉林省永吉实验高级中学2025届高一生物第二学期期末调研模拟试题含解析_第1页
1/9
吉林省永吉实验高级中学2025届高一生物第二学期期末调研模拟试题含解析_第2页
2/9
吉林省永吉实验高级中学2025届高一生物第二学期期末调研模拟试题含解析_第3页
3/9
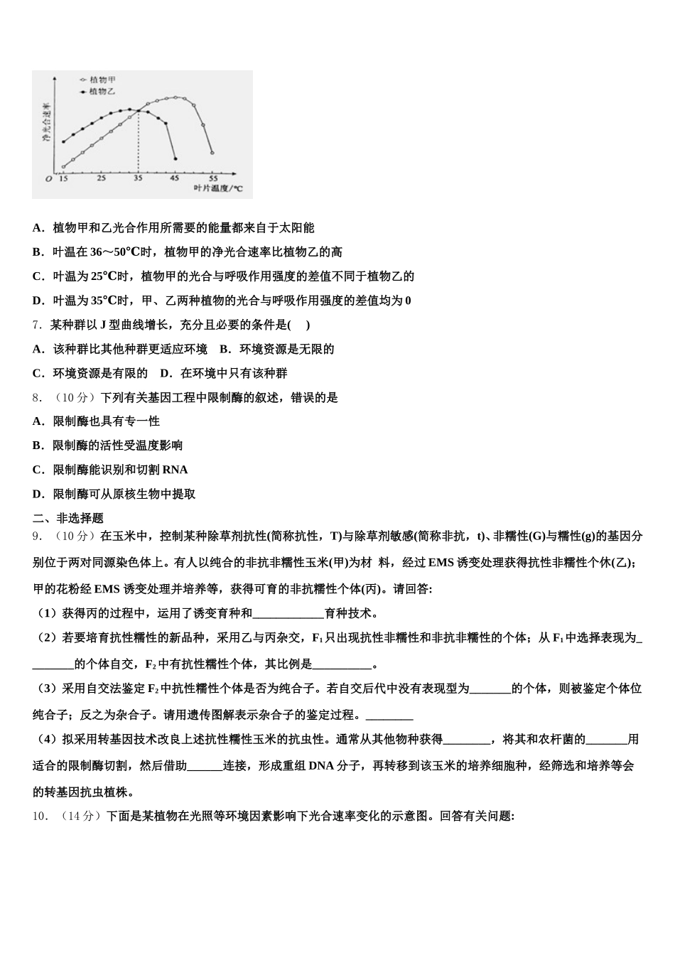
吉林省永吉实验高级中学 2025 届高一生物第二学期期末调研模拟试题注意事项:1.答题前,考生先将自己的姓名、准考证号码填写清楚,将条形码准确粘贴在条形码区域内。2.答题时请按要求用笔。3.请按照题号顺序在答题卡各题目的答题区域内作答,超出答题区域书写的答案无效;在草稿纸、试卷上答题无效。4.作图可先使用铅笔画出,确定后必须用黑色字迹的签字笔描黑。5.保持卡面清洁,不要折暴、不要弄破、弄皱,不准使用涂改液、修正带、刮纸刀。一、选择题(本大题共 7 小题,每小题 6 分,共 42 分。)1.如果用 32P、35S、15N 标记噬菌体后,让其侵染细菌,在产生的子代噬菌体组成结构中,能够找到的放射性元素为()A.可在外壳中找到 35S、15NB.可在 DNA 中找到 32P、15NC.可在外壳中找到 32P、15ND.可在 DNA 中找到 32P、35S、15N2.基因型为 AaXBY 的小鼠因为减数分裂过程中染色体未正常分离,而产生一个不含性染色体的 AA 型配子。等位基因 A、a 位于 2 号染色体。下列关于染色体未分离时期的分析,正确的是( )A.性染色体一定在减数第二次分裂时未分离B.2 号染色体可能在减数第一次分裂时未分离C.2 号染色体一定在减数第二次分裂时未分离D.性染色体一定在减数第一次分裂时未分离3.关于细胞生命历程的叙述正确的是A.细胞凋亡,相关基因活动加强,有利于个体的生长发育B.细胞分化导致基因选择性表达,细胞种类增多,核 DNA 遗传物质改变C.洋葱根尖细胞有 16 条染色体,则分生区细胞分裂时可形成 8 个四分体D.细胞癌变后,细胞膜上糖蛋白减少,其原因是其核糖体数目减少4.马铃薯块茎储藏不当会出现酸味,这种现象与马铃薯块茎细胞的无氧呼吸有关。下列叙述正确的是A.马铃薯块茎细胞无氧呼吸的产物是乳酸和水B.马铃薯块茎无氧呼吸产生的乳酸是由丙酮酸转化而来的C.马铃薯块茎细胞无氧呼吸产生丙酮酸的过程不能生成 ATPD.马铃薯块茎储藏库中氧气浓度的升高会增加酸味的产生5.对孟德尔“一对相对性状的杂交试验”中性状分离现象假设性解释中错误是 ( )A.生物的性状是由细胞中的遗传因子决定的B.体细胞中的遗传因子成对存在,互不融合C.生物的雌雄配子数量相等,且随机组合D.在配子中只含有每对遗传因子中的一个6.植物甲与植物乙的净光合速率随叶片温度(叶温)变化的趋势如图所示。错误的是( )A.植物甲和乙光合作用所需要的能量都来自于太阳能B.叶温在 36~50℃时,植物甲的净...

1、当您付费下载文档后,您只拥有了使用权限,并不意味着购买了版权,文档只能用于自身使用,不得用于其他商业用途(如 [转卖]进行直接盈利或[编辑后售卖]进行间接盈利)。
2、本站所有内容均由合作方或网友上传,本站不对文档的完整性、权威性及其观点立场正确性做任何保证或承诺!文档内容仅供研究参考,付费前请自行鉴别。
3、如文档内容存在违规,或者侵犯商业秘密、侵犯著作权等,请点击“违规举报”。

碎片内容

吉林省永吉实验高级中学2025届高一生物第二学期期末调研模拟试题含解析

您可能关注的文档

确认删除?