海南省海口市2025年化学高一上期中学业水平测试模拟试题含解析

海南省海口市2025年化学高一上期中学业水平测试模拟试题含解析_第1页
1/19
海南省海口市2025年化学高一上期中学业水平测试模拟试题含解析_第2页
2/19
海南省海口市2025年化学高一上期中学业水平测试模拟试题含解析_第3页
3/19
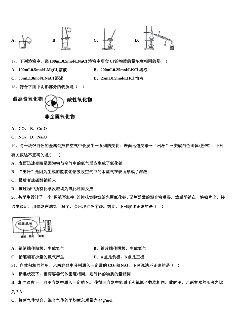
海南省海口市 2025 年化学高一上期中学业水平测试模拟试题请考生注意:1.请用 2B 铅笔将选择题答案涂填在答题纸相应位置上,请用 0.5 毫米及以上黑色字迹的钢笔或签字笔将主观题的答案写在答题纸相应的答题区内。写在试题卷、草稿纸上均无效。2.答题前,认真阅读答题纸上的《注意事项》,按规定答题。一、选择题(共包括 22 个小题。每小题均只有一个符合题意的选项)1、下列化学反应中,既是离子反应,又是氧化还原反应的是A.2NaOH+H2SO4==Na2SO4+2H2OB.Fe+H2SO4==FeSO4+H2↑C.BaCl2+H2SO4=BaSO4↓+2HClD.H2+CuO=Cu+H2O2、下列分类或归类正确的是① 盐酸、氨水、干冰、碘化银均为纯净物②CaCl2、NaOH、HCl、IBr 均为化合物③ 明矾、水银、烧碱、硫酸均为电解质④ 火碱、纯碱、碳酸钙都是电解质⑤ 碘酒、淀粉、云雾、纳米材料均为胶体A.①③④ B.②③ C.②④ D.②③④⑤3、下列元素的原子核外电子排布中,最外层与次外层上的电子数相等的是A.氦 B.氩 C.镁 D.氧4、化学与生活、生产密切相关,下列说法错误的是( )A.以电解饱和食盐水制取氯气等产品的工业称为“氯碱工业”B.氯气可用来对自来水杀菌消毒C.碘化银可用于人工降雨D.为了消除碘缺乏病,在食用盐中加入一定量的碘单质5、在 KClO3+6HCl(浓)=KCl+3Cl2↑+3H2O 的反应中,被氧化的氯与被还原的氯的原子个数比为( )A.1∶6B.6∶1C.1∶5D.5∶16、下列化学反应对应的离子方程式正确的是A.盐酸与 Fe(OH)3反应:Fe(OH)3+3H+=Fe3++3H2OB.稀硫酸与铁粉反应:2Fe+6H+=2Fe3++3H2C.氢氧化钡溶液与稀硫酸反应:Ba2++SO42-=BaSO4D.Fe3O4与盐酸反应:Fe3O4+8H+=3Fe3++4H2O7、新制氯水的成分复杂,但饱和氯水久置后,成分发生变化,下列粒子① Cl2;② H2O;③ Cl-;④ HClO;⑤ H+,因饱和氯水久置而减少的是A.①②③ B.①④ C.②④ D.①②④8、用 0.1 mol·L-1 的 Na2SO3(已知:SO32-被氧化成 SO42-)溶液 40 mL,恰好可以将 2×10-3 mol XO4-还原,则元素 X 在还原产物中的化合价是A.+4B.+3C.+2D.+19、下列溶液中溶质的物质的量浓度为 1mol/L 的是( )A.将 58.5gNaCl 溶解在 1L 水中B.将 1L10mol/L 的浓盐酸加入 9L 水中C.将 22.4LHCl 气体溶于水配成 1L 溶液D.将 10gNaOH 溶解在少量水中,再加蒸馏水直到溶液体积为 250mL10、下列说法正确的是( )A.在常温、常压下,1.7 g NH3含...

1、当您付费下载文档后,您只拥有了使用权限,并不意味着购买了版权,文档只能用于自身使用,不得用于其他商业用途(如 [转卖]进行直接盈利或[编辑后售卖]进行间接盈利)。
2、本站所有内容均由合作方或网友上传,本站不对文档的完整性、权威性及其观点立场正确性做任何保证或承诺!文档内容仅供研究参考,付费前请自行鉴别。
3、如文档内容存在违规,或者侵犯商业秘密、侵犯著作权等,请点击“违规举报”。

碎片内容

海南省海口市2025年化学高一上期中学业水平测试模拟试题含解析

您可能关注的文档

确认删除?