2025-2026学年福建省福州市福州师范大学附属中学化学高一上期中达标检测试题含解析

2025-2026学年福建省福州市福州师范大学附属中学化学高一上期中达标检测试题含解析_第1页
1/20
2025-2026学年福建省福州市福州师范大学附属中学化学高一上期中达标检测试题含解析_第2页
2/20
2025-2026学年福建省福州市福州师范大学附属中学化学高一上期中达标检测试题含解析_第3页
3/20
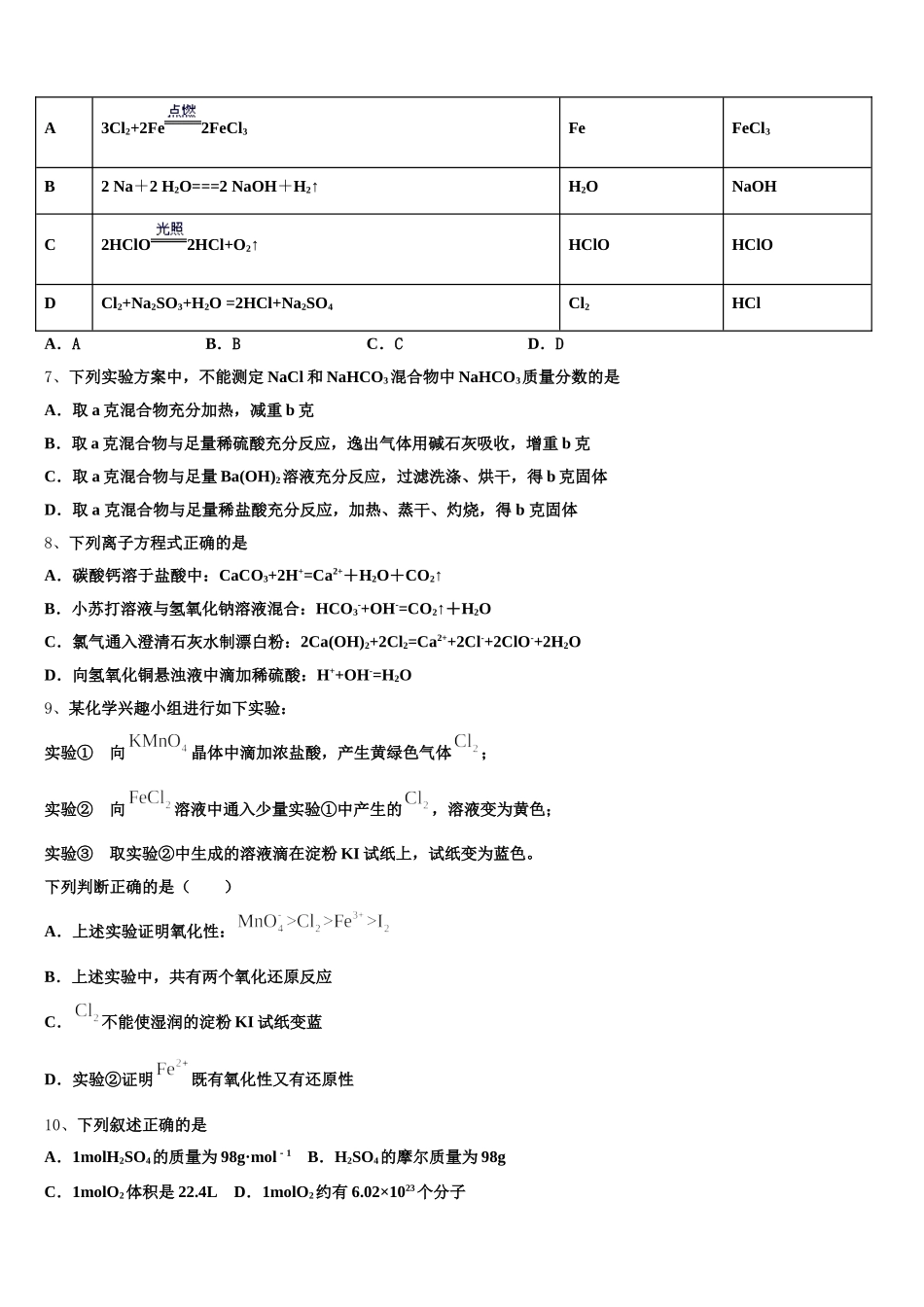
2025-2026 学年福建省福州市福州师范大学附属中学化学高一上期中达标检测试题注意事项:1.答题前,考生先将自己的姓名、准考证号码填写清楚,将条形码准确粘贴在条形码区域内。2.答题时请按要求用笔。3.请按照题号顺序在答题卡各题目的答题区域内作答,超出答题区域书写的答案无效;在草稿纸、试卷上答题无效。4.作图可先使用铅笔画出,确定后必须用黑色字迹的签字笔描黑。5.保持卡面清洁,不要折暴、不要弄破、弄皱,不准使用涂改液、修正带、刮纸刀。一、选择题(共包括 22 个小题。每小题均只有一个符合题意的选项)1、氕化锂、氘化锂、氚化锂可以作为启动火箭(CZ2F)的优良炸药。下列说法正确的是A.H、D、T 之间互称为同位素 B.它们都是强氧化剂C.LiH、LiD、LiT 的摩尔质量之比为 123∶ ∶ D.它们的化学性质不同2、对发现元素周期律贡献最大的化学家是A.牛顿B.道尔顿C.阿伏加德罗D.门捷列夫3、已知反应:KClO3 + 6HCl = 3Cl2 + KCl + 3H2O 下列说法正确的是A.反应中还原剂是 HCl,还原产物是 KClB.氧化性强弱关系为:KClO3>Cl2C.反应中氧化剂与还原剂的物质的量之比为 1:6D.当消耗 1mol 氧化剂时,反应中转移电子的物质的量为 6mol4、中国传统文化对人类文明贡献巨大,古代文献中充分记载了古代化学研究成果,晋代《抱朴子》中描述了大量的化学反应,其中有①“丹砂烧之成水银,积变又还成丹砂”;②“以曾青涂铁,铁赤色如铜”。下列有关叙述正确的是(已知丹砂化学式为 HgS)( )A.①中水银“积变又还成丹砂”说明水银发生了还原反应B.②中反应的离子方程式为C.根据①可知温度计打破后可以用硫粉覆盖水银,防止中毒D.水银能跟曾青发生置换反应生成单质铜5、下列有关物质分类的说法,不正确的是( )A.CO、N2O5是非金属氧化物,也是酸性氧化物,它们属于电解质B.KNO3是钾盐、硝酸盐,也是正盐C.H2CO3是含氧酸、二元酸D.NaOH 是可溶性碱,也是强碱6、分析下列氧化还原反应中化合价变化的关系,氧化剂和氧化产物都正确的是化学反应方程式氧化剂氧化产物A3Cl2+2Fe2FeCl3 FeFeCl3B2 Na+2 H2O===2 NaOH+H2↑H2ONaOHC2HClO2HCl+O2↑ HClOHClODCl2+Na2SO3+H2O =2HCl+Na2SO4Cl2HClA.AB.BC.CD.D7、下列实验方案中,不能测定 NaCl 和 NaHCO3混合物中 NaHCO3质量分数的是A.取 a 克混合物充分加热,减重 b 克B.取 a 克混合物与足量稀硫酸充分反应,逸出气体用碱石灰吸收,增...

1、当您付费下载文档后,您只拥有了使用权限,并不意味着购买了版权,文档只能用于自身使用,不得用于其他商业用途(如 [转卖]进行直接盈利或[编辑后售卖]进行间接盈利)。
2、本站所有内容均由合作方或网友上传,本站不对文档的完整性、权威性及其观点立场正确性做任何保证或承诺!文档内容仅供研究参考,付费前请自行鉴别。
3、如文档内容存在违规,或者侵犯商业秘密、侵犯著作权等,请点击“违规举报”。

碎片内容

2025-2026学年福建省福州市福州师范大学附属中学化学高一上期中达标检测试题含解析

您可能关注的文档

确认删除?