湖南省嘉禾一中、临武一中2025届高二下物理期中学业水平测试试题含解析

湖南省嘉禾一中、临武一中2025届高二下物理期中学业水平测试试题含解析_第1页
1/13
湖南省嘉禾一中、临武一中2025届高二下物理期中学业水平测试试题含解析_第2页
2/13
湖南省嘉禾一中、临武一中2025届高二下物理期中学业水平测试试题含解析_第3页
3/13
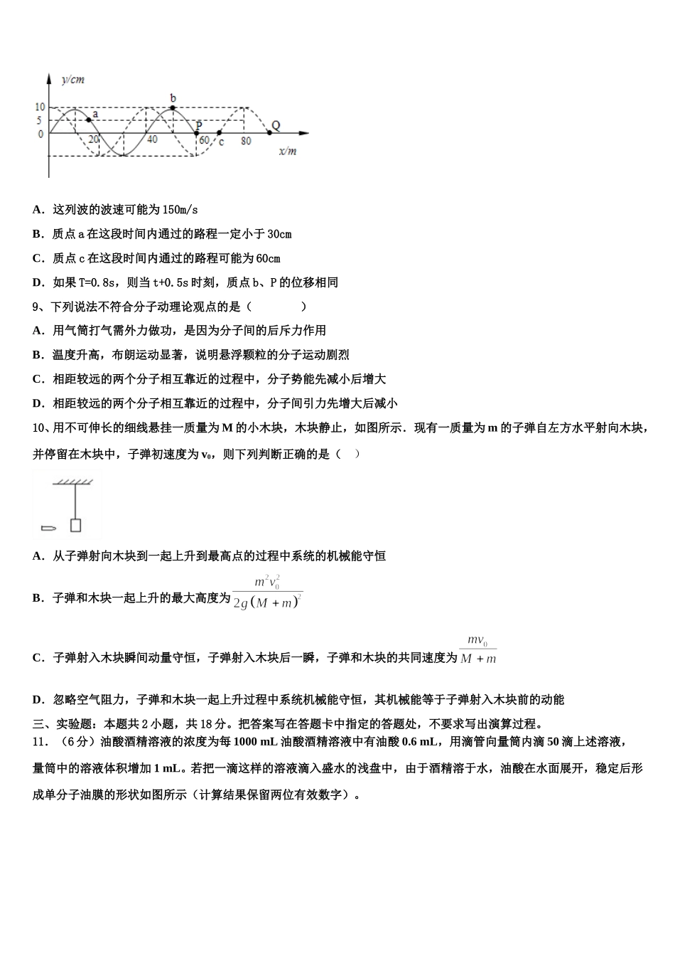
湖南省嘉禾一中、临武一中 2025 届高二下物理期中学业水平测试试题注意事项:1.答题前,考生先将自己的姓名、准考证号码填写清楚,将条形码准确粘贴在条形码区域内。2.答题时请按要求用笔。3.请按照题号顺序在答题卡各题目的答题区域内作答,超出答题区域书写的答案无效;在草稿纸、试卷上答题无效。4.作图可先使用铅笔画出,确定后必须用黑色字迹的签字笔描黑。5.保持卡面清洁,不要折暴、不要弄破、弄皱,不准使用涂改液、修正带、刮纸刀。一、单项选择题:本题共 6 小题,每小题 4 分,共 24 分。在每小题给出的四个选项中,只有一项是符合题目要求的。1、下列说法中正确的是( )A.电磁炉中的线圈通高频电流时,在铝金属锅上产生涡流,使锅体发热从而加热食物B.磁电式电表的线圈常常用铝框做骨架,把线圈绕在铝框上,是为了防止电磁感应C.精密线绕电阻常采用双线绕法,可以增强线绕电阻通电时产生的磁场D.车站的安检门可以探测人身携带的金属物品,其是利用了电磁感应原理2、穿过一个单匝线圈的磁通量始终保持每秒钟均匀地减少 2Wb,则( )A.线圈中感应电动势每秒钟增加 2VB.线圈中感应电动势每秒钟减少 2VC.线圈中无感应电动势D.线圈中感应电动势保持 2V 不变3、下列说法正确的是( )A.合外力对质点做的功为零,则质点的动能、动量都不变B.合外力对质点施的冲量不为零,则质点动量必将改变,动能也一定变C.某质点的动量、动能都改变,它所受到的合外力一定不为零D.某质点受到合力不为零,其动量、动能都改变4、如图所示,有界匀强磁场垂直纸面向里,一闭合导线框 abcd 从高处自由下落,运动一段时间后进入磁场,下落过程线框始终保持竖直,对线框进入磁场过程的分析正确的是( )A.感应电流沿顺时针方向B.a 端电势高于 b 端C.可能匀加速进入D.感应电流的功率可能大于重力的功率5、一列简谐横波沿 x 轴负方向传播,a、b 为波上的两个质元,某时刻的波形图如图甲所示,从此时刻开始计时,图乙是 a、b 两个质元中其中一个的振动图象,下列判断正确的是( )A.波源的振动频率为 0.4HzB.图乙是质元 b 的振动图象C.再过 0.1s 质元 a 向左运动 0.1mD.质元 a 和质元 b 在以后的某一时刻振动方向可能相同6、如图所示,条形磁铁放在桌面上,一根通电直导线由 S 极的上端平移到 N 极的上端的过程中,导线保持与磁铁垂直,导线的通电方向如图所示.则这个过程中磁铁受到的摩擦力(磁...

1、当您付费下载文档后,您只拥有了使用权限,并不意味着购买了版权,文档只能用于自身使用,不得用于其他商业用途(如 [转卖]进行直接盈利或[编辑后售卖]进行间接盈利)。
2、本站所有内容均由合作方或网友上传,本站不对文档的完整性、权威性及其观点立场正确性做任何保证或承诺!文档内容仅供研究参考,付费前请自行鉴别。
3、如文档内容存在违规,或者侵犯商业秘密、侵犯著作权等,请点击“违规举报”。

碎片内容

湖南省嘉禾一中、临武一中2025届高二下物理期中学业水平测试试题含解析

您可能关注的文档

确认删除?