2025年湖南省衡阳市衡阳县第四中学高一生物第二学期期末考试模拟试题含解析

2025年湖南省衡阳市衡阳县第四中学高一生物第二学期期末考试模拟试题含解析_第1页
1/9
2025年湖南省衡阳市衡阳县第四中学高一生物第二学期期末考试模拟试题含解析_第2页
2/9
2025年湖南省衡阳市衡阳县第四中学高一生物第二学期期末考试模拟试题含解析_第3页
3/9
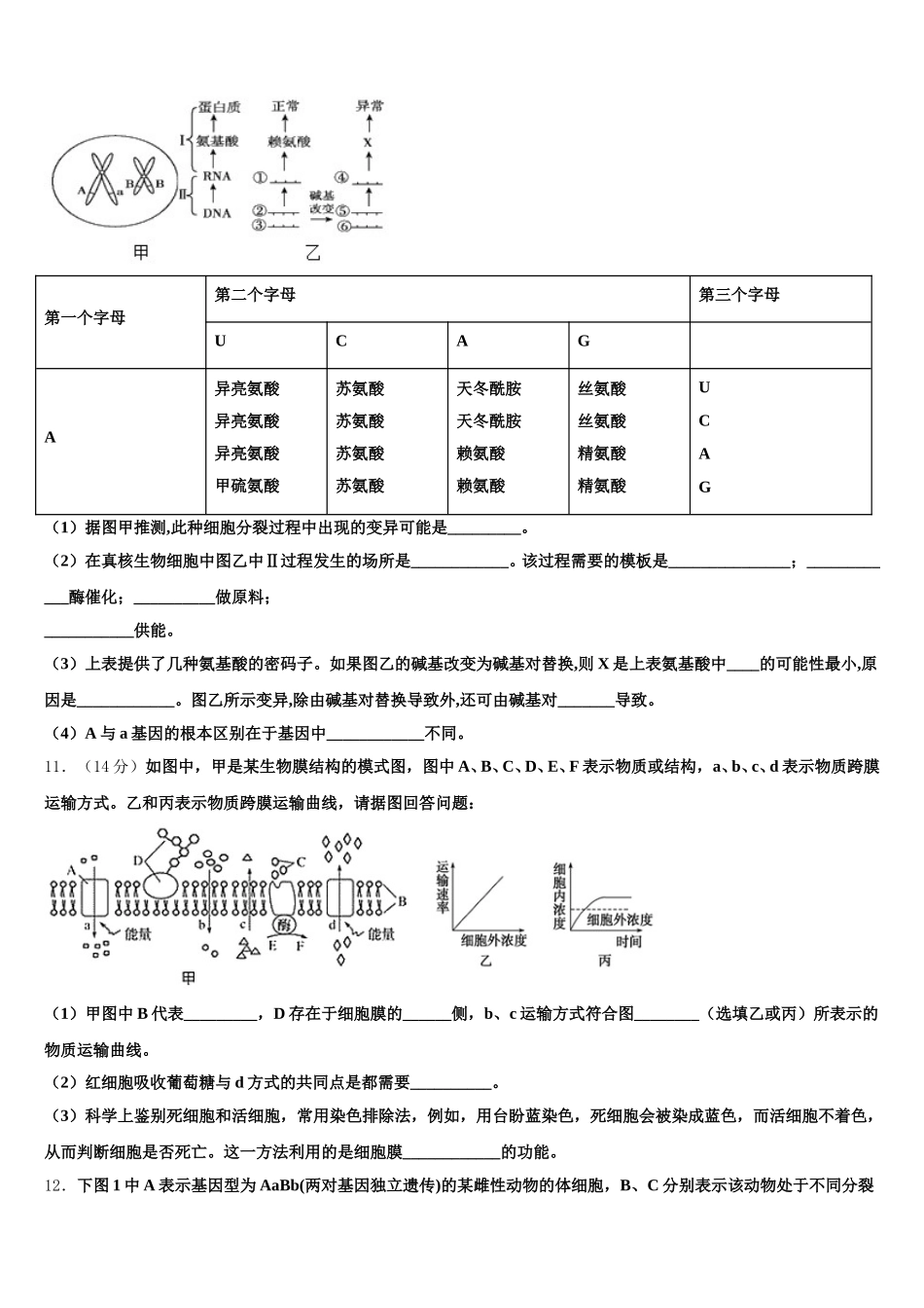
2025 年湖南省衡阳市衡阳县第四中学高一生物第二学期期末考试模拟试题注意事项:1.答卷前,考生务必将自己的姓名、准考证号填写在答题卡上。2.回答选择题时,选出每小题答案后,用铅笔把答题卡上对应题目的答案标号涂黑,如需改动,用橡皮擦干净后,再选涂其它答案标号。回答非选择题时,将答案写在答题卡上,写在本试卷上无效。3.考试结束后,将本试卷和答题卡一并交回。一、选择题(本大题共 7 小题,每小题 6 分,共 42 分。)1.黄色圆粒豌豆(YYRR)与绿色皱粒豌豆(yyrr)杂交,如果 F2有 512 株,从理论上推导其中的纯种应有( )A.128 株B.48 株C.16 株D.64 株2.有关“探究培养液中酵母菌数量动态变化”的实验,正确的叙述是A.用滴管吸取的营养液不能直接滴加在计数室内B.用样方法调查玻璃容器中酵母菌数量的变化C.为了保证估算准确,应将计数室内大方格中的全部酵母菌进行计数D.只有营养条件和 pH 值是影响酵母菌种群数量变化的因素3.随着抗生素的滥用,抗药细菌不断出现。下列分析正确的是A.由于抗生素的不断使用,使细菌逐渐适应而产生抗药性B.细菌通过定向变异是出现抗药性的内因C.细菌抗药性的增强是抗生素定向选择的结果D.突变和基因重组为细菌抗药性的出现提供原材料4.有关某二倍体植物减数分裂过程的叙述,正确的是( )A.减数第一次分裂四分体时期,姐妹染色单体之间发生交叉互换导致基因重组B.减数第一次分裂后期,染色体数目与核 DNA 数目相同C.减数第二次分裂前期,由于染色体没有再次复制所以不存在染色单体D.减数第二次分裂后期,染色体移向两极导致每极都有一个染色体组5.毎个家庭都希望生出健康的孩子。甲家庭中,丈夫患抗维生素 D 佝偻病,妻子表现正常;乙家庭中,夫妻都表现正常,但妻子的弟弟患红绿色盲,丙家庭中,妻子为白化病患者,丈夫家族中无此病史。从优生角度考虑A.甲家庭最好生育女孩B.乙家庭最好生育女孩C.丙家庭最好生育男孩D.三个家庭生男生女都可以6.XY 型性别决定的生物,群体中的性别比例为 1:1,原因是A.含 X 的精子:含 Y 的精子=1:1 B.雌配子:雄紀子=1:1C.含 X 的配子:含 Y 的配子=1:1 D.含 X 的卵细胞:含 Y 的卵细胞=1:17.下列对双链 DNA 分子中(A+T)/(C+G)的叙述正确的是A.不同的生物该比值可能会相同B.该比值相同的生物碱基的排列顺序相同C.不同生物该比值越接近,亲缘关系越近D.同一生物个体不同细胞中 DNA...

1、当您付费下载文档后,您只拥有了使用权限,并不意味着购买了版权,文档只能用于自身使用,不得用于其他商业用途(如 [转卖]进行直接盈利或[编辑后售卖]进行间接盈利)。
2、本站所有内容均由合作方或网友上传,本站不对文档的完整性、权威性及其观点立场正确性做任何保证或承诺!文档内容仅供研究参考,付费前请自行鉴别。
3、如文档内容存在违规,或者侵犯商业秘密、侵犯著作权等,请点击“违规举报”。

碎片内容

2025年湖南省衡阳市衡阳县第四中学高一生物第二学期期末考试模拟试题含解析

您可能关注的文档

确认删除?