2025届河南省平顶山市鲁山县第一高级中学高二下物理期中联考试题含解析

2025届河南省平顶山市鲁山县第一高级中学高二下物理期中联考试题含解析_第1页
1/13
2025届河南省平顶山市鲁山县第一高级中学高二下物理期中联考试题含解析_第2页
2/13
2025届河南省平顶山市鲁山县第一高级中学高二下物理期中联考试题含解析_第3页
3/13
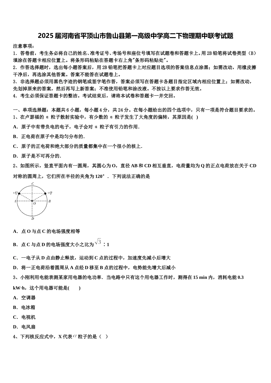
2025 届河南省平顶山市鲁山县第一高级中学高二下物理期中联考试题注意事项:1.答卷前,考生务必将自己的姓名、准考证号、考场号和座位号填写在试题卷和答题卡上。用 2B 铅笔将试卷类型(B)填涂在答题卡相应位置上。将条形码粘贴在答题卡右上角"条形码粘贴处"。2.作答选择题时,选出每小题答案后,用 2B 铅笔把答题卡上对应题目选项的答案信息点涂黑;如需改动,用橡皮擦干净后,再选涂其他答案。答案不能答在试题卷上。3.非选择题必须用黑色字迹的钢笔或签字笔作答,答案必须写在答题卡各题目指定区域内相应位置上;如需改动,先划掉原来的答案,然后再写上新答案;不准使用铅笔和涂改液。不按以上要求作答无效。4.考生必须保证答题卡的整洁。考试结束后,请将本试卷和答题卡一并交回。一、单项选择题:本题共 6 小题,每小题 4 分,共 24 分。在每小题给出的四个选项中,只有一项是符合题目要求的。1、在卢瑟福的 α 粒子散射实验中,有少数的 α 粒子发生了大角度的偏转,其原因是( )A.原子中有带负电的电子,电子会对 α 粒子有引力的作用.B.正电荷在原子中是均匀分布的.C.原子的正电荷和绝大部分的质量都集中在一个很小的核上.D.原子是不可再分的.2、如图所示,竖直平面内有一圆周,其圆心为 O,直径 AB 和 CD 相互垂直,电荷量均为 Q 的正点电荷放在关于 CD对称的圆周上,它们所在半径的夹角为 120°.下列说法正确的是A.点 O 与点 C 的电场强度相等B.点 C 与点 D 的电场强度大小之比为∶1C.一电子从 D 点由静止释放,运动到 C 点的过程中,加速度先减小后增大D.将一正电荷沿着圆周从 A 点经 D 移至 B 点的过程中,电势能先增大后减小3、小刚利用电能表测某家用电器的电功率.当电路中只有这个用电器工作时,测得在 15 min 内,消耗电能 0.3 kW·h,这个用电器可能是( )A.空调器B.电冰箱C.电视机D.电风扇4、下列核反应式中,X 代表粒子的是( )A.B.C.D.5、如图所示,两根相距为 L 的平行直导轨水平放置,R 为固定电阻,导轨电阻不计。电阻阻值也为 R 的金属杆 MN 垂直于导轨放置,杆与导轨之间有摩擦,整个装置处在竖直向下的匀强磁场中,磁感应强度大小为 B。t=0 时刻对金属杆施加一水平外力 F 作用,使金属杆从静止开始做匀加速直线运动。下列关于通过 R 的电流 I、杆与导轨间的摩擦生热Q、外力 F、外力 F 的功率 P 随时间 t 变化的...

1、当您付费下载文档后,您只拥有了使用权限,并不意味着购买了版权,文档只能用于自身使用,不得用于其他商业用途(如 [转卖]进行直接盈利或[编辑后售卖]进行间接盈利)。
2、本站所有内容均由合作方或网友上传,本站不对文档的完整性、权威性及其观点立场正确性做任何保证或承诺!文档内容仅供研究参考,付费前请自行鉴别。
3、如文档内容存在违规,或者侵犯商业秘密、侵犯著作权等,请点击“违规举报”。

碎片内容

2025届河南省平顶山市鲁山县第一高级中学高二下物理期中联考试题含解析

您可能关注的文档

确认删除?