江苏省淮安市淮安中学2025年高二下物理期中检测试题含解析

江苏省淮安市淮安中学2025年高二下物理期中检测试题含解析_第1页
1/15
江苏省淮安市淮安中学2025年高二下物理期中检测试题含解析_第2页
2/15
江苏省淮安市淮安中学2025年高二下物理期中检测试题含解析_第3页
3/15
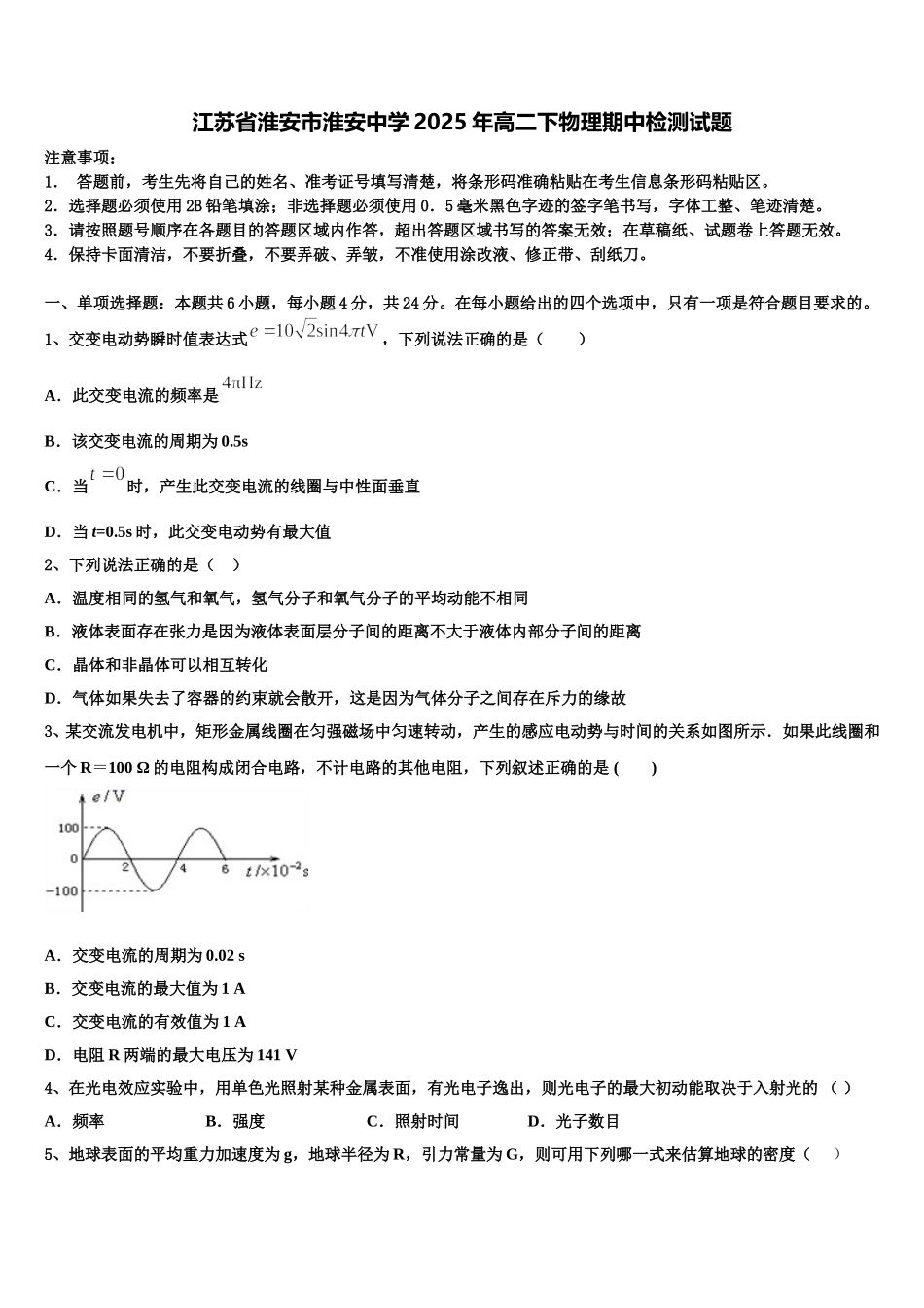
江苏省淮安市淮安中学 2025 年高二下物理期中检测试题注意事项:1. 答题前,考生先将自己的姓名、准考证号填写清楚,将条形码准确粘贴在考生信息条形码粘贴区。2.选择题必须使用 2B 铅笔填涂;非选择题必须使用 0.5 毫米黑色字迹的签字笔书写,字体工整、笔迹清楚。3.请按照题号顺序在各题目的答题区域内作答,超出答题区域书写的答案无效;在草稿纸、试题卷上答题无效。4.保持卡面清洁,不要折叠,不要弄破、弄皱,不准使用涂改液、修正带、刮纸刀。一、单项选择题:本题共 6 小题,每小题 4 分,共 24 分。在每小题给出的四个选项中,只有一项是符合题目要求的。1、交变电动势瞬时值表达式,下列说法正确的是( )A.此交变电流的频率是B.该交变电流的周期为 0.5sC.当时,产生此交变电流的线圈与中性面垂直D.当 t=0.5s 时,此交变电动势有最大值2、下列说法正确的是( )A.温度相同的氢气和氧气,氢气分子和氧气分子的平均动能不相同B.液体表面存在张力是因为液体表面层分子间的距离不大于液体内部分子间的距离C.晶体和非晶体可以相互转化D.气体如果失去了容器的约束就会散开,这是因为气体分子之间存在斥力的缘故3、某交流发电机中,矩形金属线圈在匀强磁场中匀速转动,产生的感应电动势与时间的关系如图所示.如果此线圈和一个 R=100 Ω 的电阻构成闭合电路,不计电路的其他电阻,下列叙述正确的是 ( ) A.交变电流的周期为 0.02 sB.交变电流的最大值为 1 AC.交变电流的有效值为 1 AD.电阻 R 两端的最大电压为 141 V4、在光电效应实验中,用单色光照射某种金属表面,有光电子逸出,则光电子的最大初动能取决于入射光的 ( )A.频率B.强度C.照射时间D.光子数目5、地球表面的平均重力加速度为 g,地球半径为 R,引力常量为 G,则可用下列哪一式来估算地球的密度( )A.B.C.D.6、两物块 A、B 用轻弹簧相连,质量均为 2kg,初始时弹簧处于原长,A、B 两物块都以 v=6 m/s 的速度在光滑的水平地面上运动,质量 4kg 的物块 C 静止在前方,如图所示,B 与 C 碰撞后二者会粘在一起运动.则下列说法正确的是( )A. B、C 碰撞刚结束时 BC 的共同速度为 3 m/sB.弹簧的弹性势能最大时,物块 A 的速度为 3 m/sC.弹簧的弹性势能最大值为 36JD.弹簧再次恢复原长时 A、B、C 三物块速度相同二、多项选择题:本题共 4 小题,每小题 5 分,共 20 分。在每小...

1、当您付费下载文档后,您只拥有了使用权限,并不意味着购买了版权,文档只能用于自身使用,不得用于其他商业用途(如 [转卖]进行直接盈利或[编辑后售卖]进行间接盈利)。
2、本站所有内容均由合作方或网友上传,本站不对文档的完整性、权威性及其观点立场正确性做任何保证或承诺!文档内容仅供研究参考,付费前请自行鉴别。
3、如文档内容存在违规,或者侵犯商业秘密、侵犯著作权等,请点击“违规举报”。

碎片内容

江苏省淮安市淮安中学2025年高二下物理期中检测试题含解析

您可能关注的文档

确认删除?