2025年福建省泉港六中化学高一上期中统考模拟试题含解析

2025年福建省泉港六中化学高一上期中统考模拟试题含解析_第1页
1/17
2025年福建省泉港六中化学高一上期中统考模拟试题含解析_第2页
2/17
2025年福建省泉港六中化学高一上期中统考模拟试题含解析_第3页
3/17
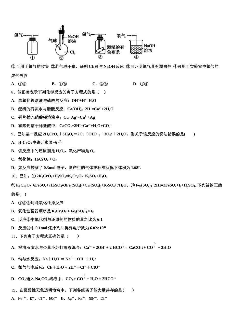
2025 年福建省泉港六中化学高一上期中统考模拟试题注意事项1.考生要认真填写考场号和座位序号。2.试题所有答案必须填涂或书写在答题卡上,在试卷上作答无效。第一部分必须用 2B 铅笔作答;第二部分必须用黑色字迹的签字笔作答。3.考试结束后,考生须将试卷和答题卡放在桌面上,待监考员收回。一、选择题(共包括 22 个小题。每小题均只有一个符合题意的选项)1、在水溶液中能大量共存的一组离子是( )A.CO32-、H+、NO3-、Na+B.Na+、Cu2+、OH-、SO42-C.Mg2+、H+、HCO3-、SO42-D.NH4+、K+、Cl-、NO3-2、设 NA表示阿伏加德罗常数的值,下列叙述中正确的是A.常温常压下,48gO3含有的氧原子数为 3NAB.1.8g 的 NH4+离子中含有的电子数为 0.1NAC.常温常压下,11.2 L 氧气所含的原子数为 NAD.2.4g 金属镁变为镁离子时失去的电子数为 0.1NA3、相同质量的 H2SO4与 H3PO4中的氢原子数之比为A.2: 3B.3: 2C.1:2D.2:14、关于氯气的性质下列说法不正确的是A.新制氯水的颜色是因为氯水中含有氯气分子导致B.氢气在氯气中安静燃烧,发出黄色火焰C.储存氯气的钢瓶,为防止腐蚀,装氯气前必须先充分干燥D.根据氯气能与碱反应,可用氢氧化钠溶液进行氯气的尾气吸收处理5、大雾天气经常致使高速公路关闭,航班停飞。雾与下列分散系中属于同一类的是A.食盐水溶液 B.碘的四氯化碳溶液 C.泥水 D.淀粉溶液6、把 500 mL 含有 BaCl2和 KCl 的混合溶液分成 5 等份,取一份加入含 amol 硫酸钠的溶液,恰好使钡离子完全沉淀;另取一份加入含 bmol 硝酸银的溶液,恰好使氯离子完全沉淀.则该混合溶液中钾离子浓度为A.0.1(b-2a) mol·L-1 B.10(2a-b) mol·L-1C.10(b-a) mol·L-1 D.10(b-2a) mol·L-17、列关于氯气的实验装置能达到实验目的的是① 可用于氯气的收集 ②若气球干瘪,证明 Cl2可与 NaOH 反应 ③可证明氯气具有漂白性 ④可用于实验室中氯气的尾气吸收A.①②B.①③C.②③D.①④8、能正确表示下列化学反应的离子方程式的是( )A.氢氧化钡溶液与硫酸的反应:OH−+H+=H2OB.澄清的石灰水与醋酸反应:Ca(OH)2+2H+=Ca2++2H2OC.铜片插入硝酸银溶液中:Cu+Ag+=Cu2++AgD.碳酸钙溶于稀盐酸中:CaCO3+2H+=Ca2++H2O+CO2↑9、已知某一反应 2H2CrO4+3H2O2=2Cr(OH)3+3O2↑+2H2O,则关于该反应的说法错误的是( )A.H2CrO4中铬元素显+6 价B.该反应中的还原剂是 H2O2,氧化产...

1、当您付费下载文档后,您只拥有了使用权限,并不意味着购买了版权,文档只能用于自身使用,不得用于其他商业用途(如 [转卖]进行直接盈利或[编辑后售卖]进行间接盈利)。
2、本站所有内容均由合作方或网友上传,本站不对文档的完整性、权威性及其观点立场正确性做任何保证或承诺!文档内容仅供研究参考,付费前请自行鉴别。
3、如文档内容存在违规,或者侵犯商业秘密、侵犯著作权等,请点击“违规举报”。

碎片内容

2025年福建省泉港六中化学高一上期中统考模拟试题含解析

您可能关注的文档

确认删除?