云南省宣威市第一中学2024-2025学年物理高二第二学期期中调研模拟试题含解析

云南省宣威市第一中学2024-2025学年物理高二第二学期期中调研模拟试题含解析_第1页
1/13
云南省宣威市第一中学2024-2025学年物理高二第二学期期中调研模拟试题含解析_第2页
2/13
云南省宣威市第一中学2024-2025学年物理高二第二学期期中调研模拟试题含解析_第3页
3/13
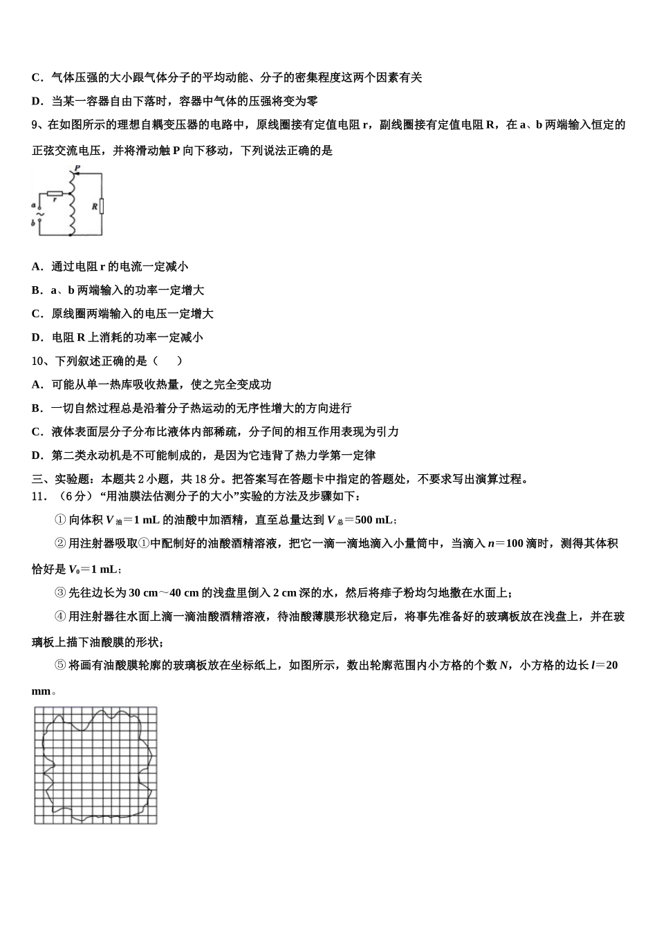
云南省宣威市第一中学 2024-2025 学年物理高二第二学期期中调研模拟试题请考生注意:1.请用 2B 铅笔将选择题答案涂填在答题纸相应位置上,请用 0.5 毫米及以上黑色字迹的钢笔或签字笔将主观题的答案写在答题纸相应的答题区内。写在试题卷、草稿纸上均无效。2.答题前,认真阅读答题纸上的《注意事项》,按规定答题。一、单项选择题:本题共 6 小题,每小题 4 分,共 24 分。在每小题给出的四个选项中,只有一项是符合题目要求的。1、下列说法正确的是 ( )A.黄金可以切割加工成各种形状,所以是非晶体B.同一种物质只能形成一种晶体C.单晶体的所有物理性质都是各向异性的D.玻璃没有确定的熔点,也没有天然规则的几何形状2、某发电站采用高压输电向外输送电能.若输送的总功率为 P0,输送电压为 U,输电线的总电阻为 R,则下列说法中正确的是( )A.输电线上的电流为B.用户得到的功率 P=P0-C.输电线上损失的功率 P=D.输电线上损失的功率 P=3、如图所示,为某一交流电的电流-时间图像(前半周期为正弦交流电),则一周期内该电流的有效值为A. B. C. D.4、如图所示,斜面体置于粗糙水平面上,光滑小球被轻质细线系住放在斜面上,细线另一端跨过由轻杆固定的光滑轻质定滑轮,用方向不变的力拉细线使小球沿斜面缓慢向上移动一小段距离,斜面体始终静止。则在小球移动过程中( )A.斜面对小球的支持力变大B.轻杆对滑轮的作用力变大C.地面对斜面的摩擦力变大D.细线对小球的拉力变小5、如图所示,一长直导线旁边同一平面内有一矩形线圈 abcd,导线中通有竖直向上的电流.下列操作瞬间,能在线圈中产生沿 adcba 方向电流的是( )A.线圈向左平动B.线圈竖直向下平动C.线圈以 ab 边为轴转动D.线圈向右平动6、如图所示的电路图中,变压器是理想变压器,原线圈匝数 n1=600 匝,装有 0.5A 的保险丝,副线圈的匝数 n2=120 匝.要使整个电路正常工作,当原线圈接在 180V 的交流电源上时,则副线圈A.可接耐压值为 36 V 的电容器B.可接“36 V、40 W”的安全灯两盏C.可接电阻为 14Ω 的电烙铁D.可串联量程为 3 A 的电流表测量其电路的总电流二、多项选择题:本题共 4 小题,每小题 5 分,共 20 分。在每小题给出的四个选项中,有多个选项是符合题目要求的。全部选对的得 5 分,选对但不全的得 3 分,有选错的得 0 分。7、下列与能量有关的说法正确的是( )A.比结合能越大,表...

1、当您付费下载文档后,您只拥有了使用权限,并不意味着购买了版权,文档只能用于自身使用,不得用于其他商业用途(如 [转卖]进行直接盈利或[编辑后售卖]进行间接盈利)。
2、本站所有内容均由合作方或网友上传,本站不对文档的完整性、权威性及其观点立场正确性做任何保证或承诺!文档内容仅供研究参考,付费前请自行鉴别。
3、如文档内容存在违规,或者侵犯商业秘密、侵犯著作权等,请点击“违规举报”。

碎片内容

云南省宣威市第一中学2024-2025学年物理高二第二学期期中调研模拟试题含解析

您可能关注的文档

确认删除?