广西壮族自治区普通高中2026届高一上化学期中监测模拟试题含解析

广西壮族自治区普通高中2026届高一上化学期中监测模拟试题含解析_第1页
1/13
广西壮族自治区普通高中2026届高一上化学期中监测模拟试题含解析_第2页
2/13
广西壮族自治区普通高中2026届高一上化学期中监测模拟试题含解析_第3页
3/13
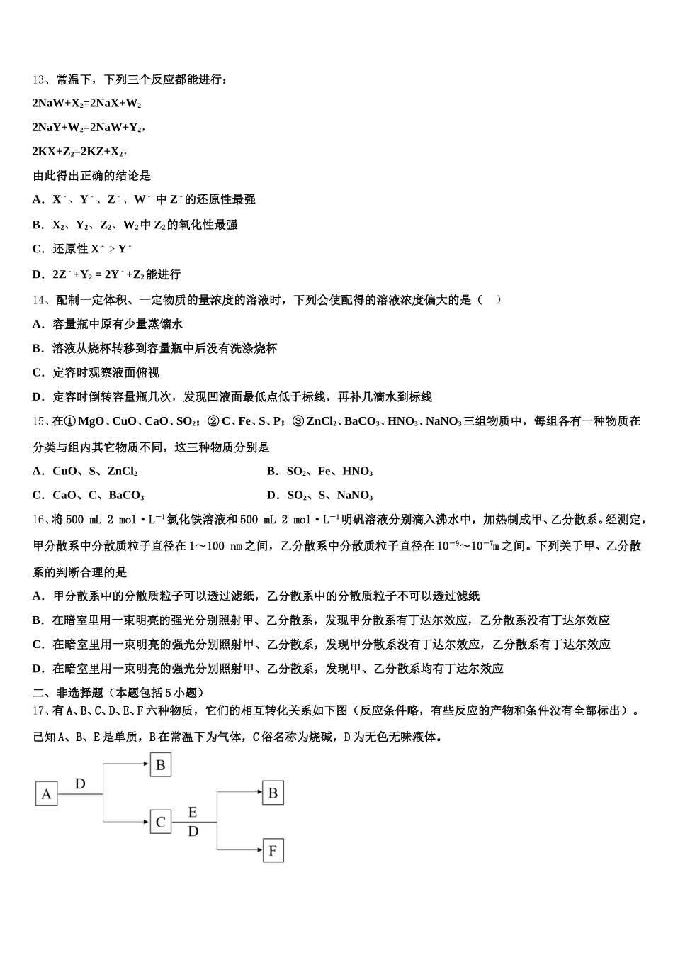
广西壮族自治区普通高中 2026 届高一上化学期中监测模拟试题考生须知:1.全卷分选择题和非选择题两部分,全部在答题纸上作答。选择题必须用 2B 铅笔填涂;非选择题的答案必须用黑色字迹的钢笔或答字笔写在“答题纸”相应位置上。2.请用黑色字迹的钢笔或答字笔在“答题纸”上先填写姓名和准考证号。3.保持卡面清洁,不要折叠,不要弄破、弄皱,在草稿纸、试题卷上答题无效。一、选择题(每题只有一个选项符合题意)1、下列物质中属于电解质的是( )A.NaOH 溶液B.K2SO4C.CO2D.Cu2、原子的种类取决于A.质子数B.质量数C.质子数和中子数D.原子序数3、用 NA表示阿伏加德罗常数的数值,下列说法中正确的是A.含有 NA个氦原子的氦气在标准状况下的体积约为 11.2 LB.18 g H2O 中含的质子数为 8NAC.常温常压下,1 mol 氧气所含的原子数目为 2NAD.在标准状况下,11.2 L 乙醇含有的分子数为 0.5NA4、已知:① Na2SO3+2H2O+I2=Na2SO4+2HI; Cl②2+2Fe2+=2Fe3++2Cl-;I③ 2+Fe2+不反应,向含 SO32-、Fe2+、I-各 0.1 mol 的溶液中通入标准状况下的 Cl2,通入 Cl2的体积和溶液中相关离子的物质的量的关系图正确的是A.B.C.D.5、下列化合物的电子式书写正确的是A.B.C.D.6、下列物质含有的氧原子数最多的是A.80 g O3的气体 B.0.5 mol CuSO4·5H2O 晶体C.9.03×1023个 CO2分子 D.标准状况下 67.2 L NO27、只能表示一个化学方程式的离子方程式的是A.Cu2++2OH-+Ba2++SO42-=Cu(OH)2↓+BaSO4↓B.CO32-+2H+=H2O+CO2↑C.Fe(OH)3+3H+=Fe3++3H2OD.H++OH-=H2O8、某混合物的水溶液,只可能含有以下离子中的若干:NH4+、Cl﹣、Mg2+、Ba2+、K+、CO32-、SO42-,现取三份 100mL 溶液进行如下实验:① 第一份加入 AgNO3溶液有沉淀产生;② 第二份加足量 NaOH 溶液加热后,收集到气体 0.04mol;③ 第三份加足量 BaCl2溶液后,得干燥沉淀 6.27 g,经足量盐酸洗涤、干燥,沉淀质量 2.33g。根据上述实验,以下推测正确的是( )A.K+一定不存在B.该溶液中含 CO32-的浓度为 0.1 mol·L-1C.Cl﹣可能存在D.Ba2+一定不存在,Mg2+可能存在9、实验是解决化学问题的基本途径,下列有关实验的叙述不正确的是A.240mL0.2mol/L 的 NaCl 溶液配制:需要使用天平、250mL 容量瓶等仪器B.不慎将 NaOH 溶液到皮肤上,应立即用较多的水冲洗C.用 CCl4萃取碘水中的碘时,萃取后的 CCl4层应从...

1、当您付费下载文档后,您只拥有了使用权限,并不意味着购买了版权,文档只能用于自身使用,不得用于其他商业用途(如 [转卖]进行直接盈利或[编辑后售卖]进行间接盈利)。
2、本站所有内容均由合作方或网友上传,本站不对文档的完整性、权威性及其观点立场正确性做任何保证或承诺!文档内容仅供研究参考,付费前请自行鉴别。
3、如文档内容存在违规,或者侵犯商业秘密、侵犯著作权等,请点击“违规举报”。

碎片内容

广西壮族自治区普通高中2026届高一上化学期中监测模拟试题含解析

您可能关注的文档

确认删除?