四川省成都列五中学2024-2025学年物理高二第二学期期中预测试题含解析

四川省成都列五中学2024-2025学年物理高二第二学期期中预测试题含解析_第1页
1/12
四川省成都列五中学2024-2025学年物理高二第二学期期中预测试题含解析_第2页
2/12
四川省成都列五中学2024-2025学年物理高二第二学期期中预测试题含解析_第3页
3/12
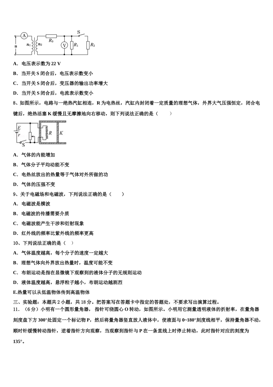
四川省成都列五中学 2024-2025 学年物理高二第二学期期中预测试题考生须知:1.全卷分选择题和非选择题两部分,全部在答题纸上作答。选择题必须用 2B 铅笔填涂;非选择题的答案必须用黑色字迹的钢笔或答字笔写在“答题纸”相应位置上。2.请用黑色字迹的钢笔或答字笔在“答题纸”上先填写姓名和准考证号。3.保持卡面清洁,不要折叠,不要弄破、弄皱,在草稿纸、试题卷上答题无效。一、单项选择题:本题共 6 小题,每小题 4 分,共 24 分。在每小题给出的四个选项中,只有一项是符合题目要求的。1、关于下列器材的原理和用途,错误的是( )A.变压器可以改变交变电压但不能改变频率B.扼流圈对交流的阻碍作用是因为线圈存在电阻C.真空冶炼炉的工作原理是炉体内的金属产生涡流使炉内金属熔化D.磁电式仪表中用来做线圈骨架的铝框能起电磁阻尼的作用2、质量为 m1=2kg 和 m2的两个物体在光滑的水平面上正碰,碰撞时间不计,其 x-t(位移-时间)图象如图所示,则 m2的质量等于( )A.3kgB.4kgC.5kgD.6kg3、说明光具有粒子性的现象是( )A.光电效应B.光的干涉C.光的衍射D.光的色散4、如图所示,在匀强磁场中有一矩形单匝线圈,线圈两端外接一电阻和一个交流电流表。若线圈绕对称轴 OO′匀速转动,从中性面开始计时,闭合电路中产生的感应电流的瞬时值 i=sin50πt(A),下列说法正确的是 ( )A.在 t=0 时,感应电流 i 为 0,电流表示数为 0B.在 t=0 时,感应电流 i 为 0,电流表示数为 1AC.在 t=0 时,感应电流 i 为 0,电流表示数为AD.在 t=0.01s 时,感应电流 i 为A,电流表示数为A5、质谱仪是一种测定带电粒子质量或分析同位素的重要设备,它的构造原理如图所示.离子源 S 产生的各种不同正离子束(速度可视为零),经 MN 间的加速电压 U 加速后从小孔 S1垂直于磁感线进入匀强磁场,运转半周后到达照相底片上的 P 点.设 P 到 S1的距离为 x,则( )A.若离子束是同位素,则 x 越大对应的离子质量越大B.若离子束是同位素,则 x 越大对应的离子质量越小C.只要 x 相同,对应的离子质量一定相同D.只要 x 相同,对应的离子电荷量一定相同6、输电线路的总电阻为 R,发电站输出功率为 P,输电电压为 U,则用户得到的功率为( )A.PB.P-()2·RC.P-D.( )2·R二、多项选择题:本题共 4 小题,每小题 5 分,共 20 分。在每小题给出的四个选项中,有多个选...

1、当您付费下载文档后,您只拥有了使用权限,并不意味着购买了版权,文档只能用于自身使用,不得用于其他商业用途(如 [转卖]进行直接盈利或[编辑后售卖]进行间接盈利)。
2、本站所有内容均由合作方或网友上传,本站不对文档的完整性、权威性及其观点立场正确性做任何保证或承诺!文档内容仅供研究参考,付费前请自行鉴别。
3、如文档内容存在违规,或者侵犯商业秘密、侵犯著作权等,请点击“违规举报”。

碎片内容

四川省成都列五中学2024-2025学年物理高二第二学期期中预测试题含解析

您可能关注的文档

确认删除?