2024-2025学年湖北省武汉市新洲区物理高二下期中复习检测试题含解析

2024-2025学年湖北省武汉市新洲区物理高二下期中复习检测试题含解析_第1页
1/12
2024-2025学年湖北省武汉市新洲区物理高二下期中复习检测试题含解析_第2页
2/12
2024-2025学年湖北省武汉市新洲区物理高二下期中复习检测试题含解析_第3页
3/12
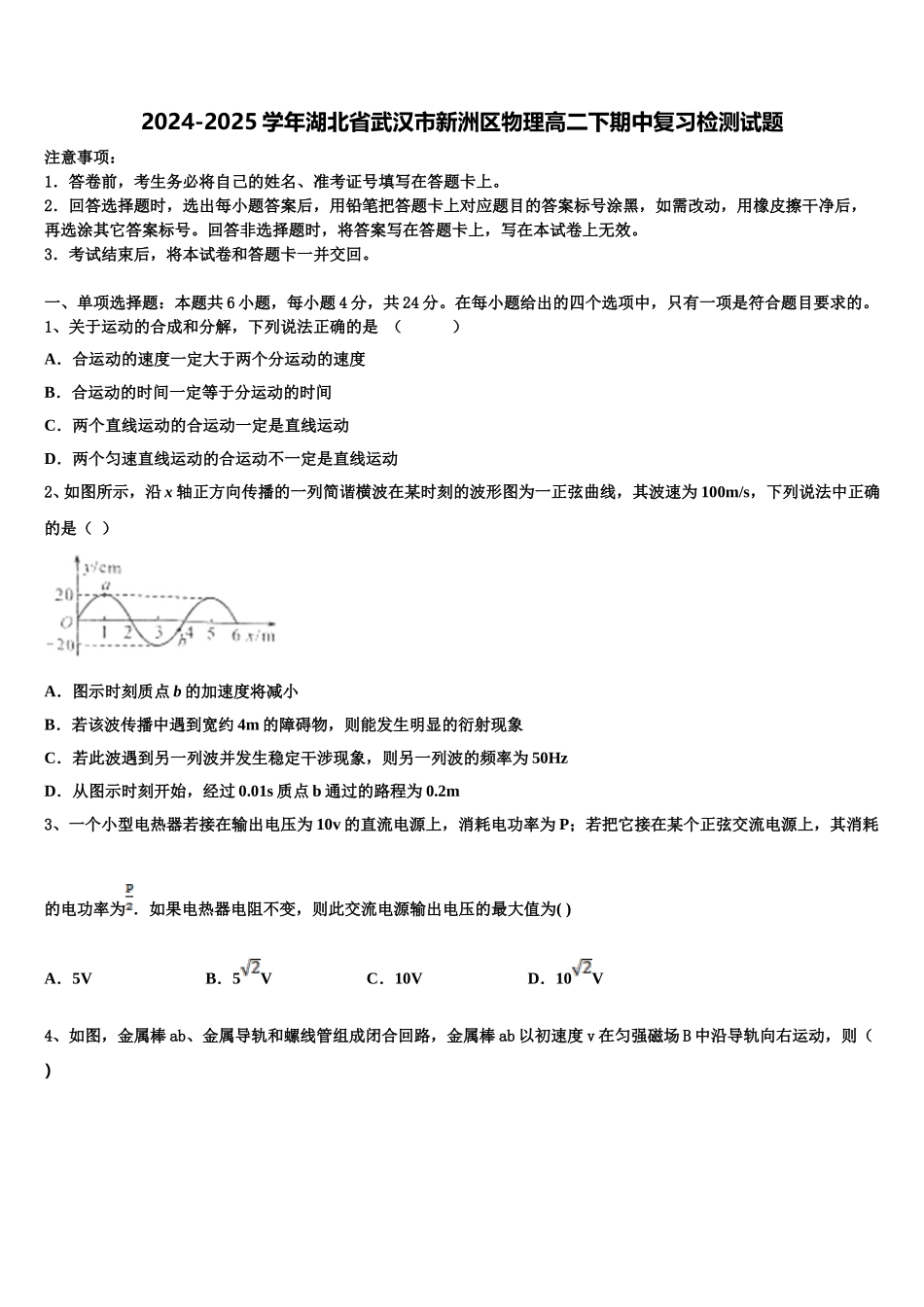
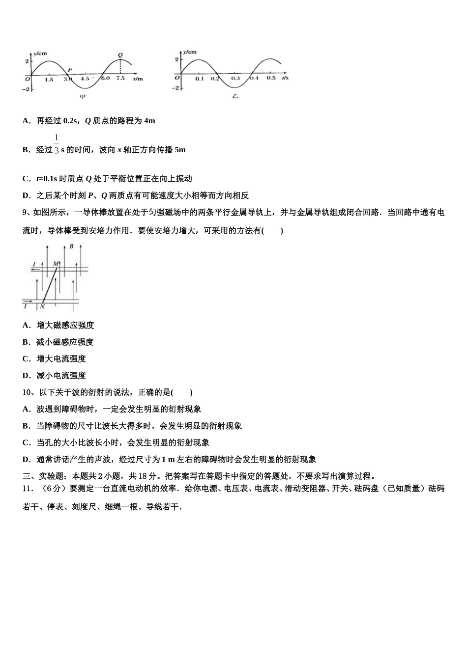
2024-2025 学年湖北省武汉市新洲区物理高二下期中复习检测试题注意事项:1.答卷前,考生务必将自己的姓名、准考证号填写在答题卡上。2.回答选择题时,选出每小题答案后,用铅笔把答题卡上对应题目的答案标号涂黑,如需改动,用橡皮擦干净后,再选涂其它答案标号。回答非选择题时,将答案写在答题卡上,写在本试卷上无效。3.考试结束后,将本试卷和答题卡一并交回。一、单项选择题:本题共 6 小题,每小题 4 分,共 24 分。在每小题给出的四个选项中,只有一项是符合题目要求的。1、关于运动的合成和分解,下列说法正确的是 ( )A.合运动的速度一定大于两个分运动的速度B.合运动的时间一定等于分运动的时间C.两个直线运动的合运动一定是直线运动D.两个匀速直线运动的合运动不一定是直线运动2、如图所示,沿 x 轴正方向传播的一列简谐横波在某时刻的波形图为一正弦曲线,其波速为 100m/s,下列说法中正确的是( )A.图示时刻质点 b 的加速度将减小B.若该波传播中遇到宽约 4m 的障碍物,则能发生明显的衍射现象C.若此波遇到另一列波并发生稳定干涉现象,则另一列波的频率为 50HzD.从图示时刻开始,经过 0.01s 质点 b 通过的路程为 0.2m3、一个小型电热器若接在输出电压为 10v 的直流电源上,消耗电功率为 P;若把它接在某个正弦交流电源上,其消耗的电功率为 .如果电热器电阻不变,则此交流电源输出电压的最大值为( )A.5VB.5VC.10VD.10V4、如图,金属棒 ab、金属导轨和螺线管组成闭合回路,金属棒 ab 以初速度 v 在匀强磁场 B 中沿导轨向右运动,则( )A.ab 棒所受安培力的大小一定不变 B.ab 棒所受安培力的方向一定向右C.金属棒 ab 中的电流方向从 a 流向 b D.螺线管的磁场 C 端相当于 S 极5、如图所示,被激发的氢原子从较高能级向较低能级跃迁时,分别发出波长为的三条谱线,则下列关系正确的是( )A.B.C.D.6、下面关于玻尔理论的解释中,不正确的说法是( )A.原子只能处于一系列不连续的状态中,每个状态都对应一定的能量B.原子中,虽然核外电子不断做变速运动,但只要能量状态不改变,就不会向外辐射能量C.原子从一种定态跃迁到另一种定态时,一定要辐射一定频率的光子D.原子的每一个能量状态都对应一个电子轨道,并且这些轨道是不连续的二、多项选择题:本题共 4 小题,每小题 5 分,共 20 分。在每小题给出的四个选项中,有多个选项是符合题目要求的...

1、当您付费下载文档后,您只拥有了使用权限,并不意味着购买了版权,文档只能用于自身使用,不得用于其他商业用途(如 [转卖]进行直接盈利或[编辑后售卖]进行间接盈利)。
2、本站所有内容均由合作方或网友上传,本站不对文档的完整性、权威性及其观点立场正确性做任何保证或承诺!文档内容仅供研究参考,付费前请自行鉴别。
3、如文档内容存在违规,或者侵犯商业秘密、侵犯著作权等,请点击“违规举报”。

碎片内容

2024-2025学年湖北省武汉市新洲区物理高二下期中复习检测试题含解析

您可能关注的文档

确认删除?