2024-2025学年浙江省湖州市安吉县语文七年级第二学期期中综合测试试题含解析

2024-2025学年浙江省湖州市安吉县语文七年级第二学期期中综合测试试题含解析_第1页
1/11
2024-2025学年浙江省湖州市安吉县语文七年级第二学期期中综合测试试题含解析_第2页
2/11
2024-2025学年浙江省湖州市安吉县语文七年级第二学期期中综合测试试题含解析_第3页
3/11
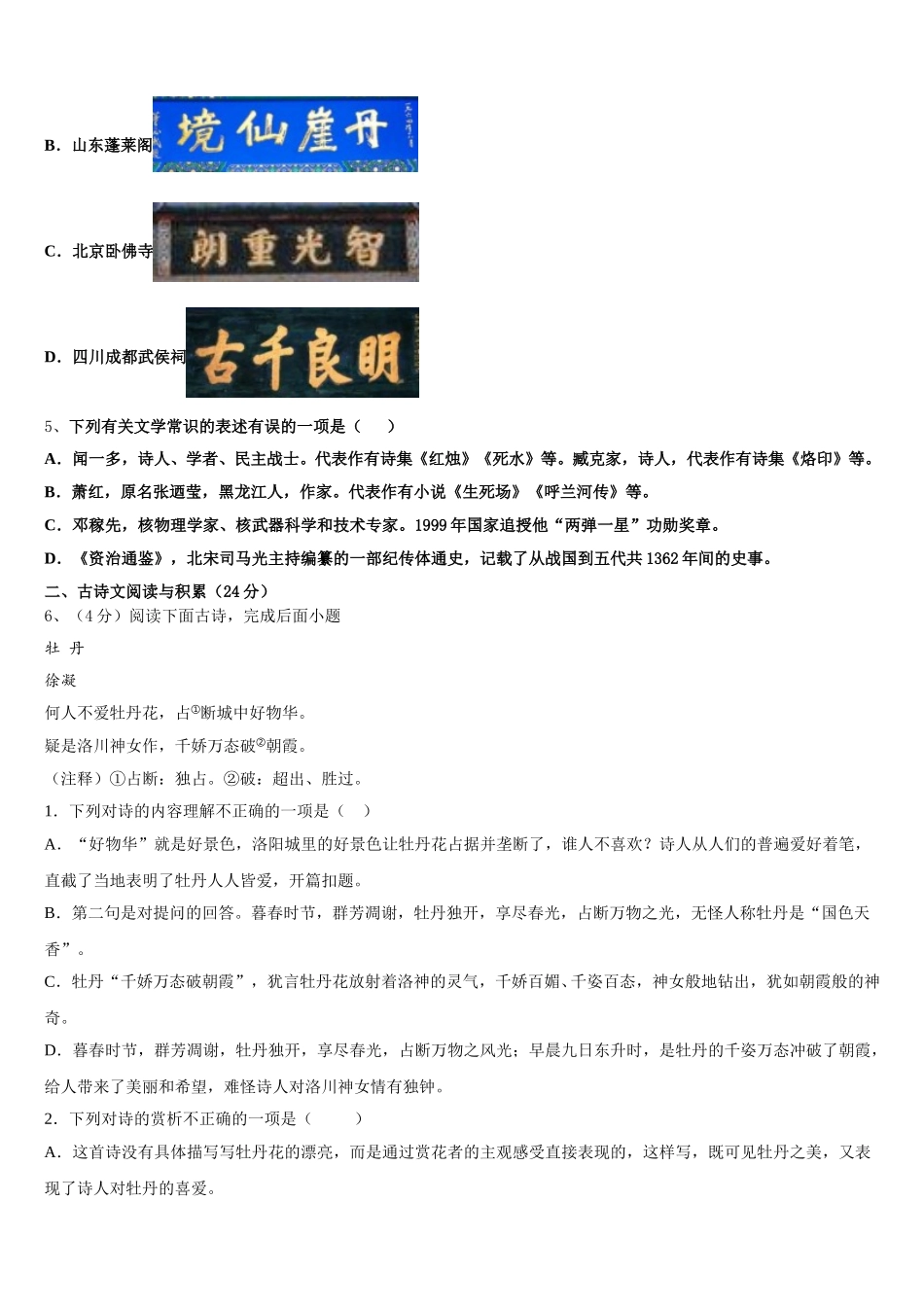
2024-2025 学年浙江省湖州市安吉县语文七年级第二学期期中综合测试试题考生须知:1.全卷分选择题和非选择题两部分,全部在答题纸上作答。选择题必须用 2B 铅笔填涂;非选择题的答案必须用黑色字迹的钢笔或答字笔写在“答题纸”相应位置上。2.请用黑色字迹的钢笔或答字笔在“答题纸”上先填写姓名和准考证号。3.保持卡面清洁,不要折叠,不要弄破、弄皱,在草稿纸、试题卷上答题无效。一、语言知识及其运用(每小题 2 分,共 10 分)1、下列各项的判断与分析正确的一项是( )A.小表妹长得很萌,经常向我们卖萌。解说:这句话中第一个“萌”是形容词,第二个“萌”是名词。B.历史正剧往往庄重严整,因为它倾向于真实再现,历史传奇常常灵动丰盈,因为它有较多理想色彩。解说:这句话中的标点符号使用很规范。C.奋不顾身 高风亮节 别有用心 威武不屈解说:这四个词语的感情色彩完全相同。D.叶子出水很高,像亭亭的舞女的裙。解说:这个句子运用了比喻的修辞手法,本体是“舞女的裙”,喻体是“叶子”。2、下列书写完全正确的一项是( )A.悠闲 修茸 坍塌 见义思迁B.亘古 田垄 禁锢 慷概淋漓C.缥缈 醒悟 烦躁 以生作则D.晌午 震悚 深宵 深恶痛绝3、下列加点的字注音或字形,有错误的一项是( )A.疙瘩(gē) 酣然入梦 门槛(kǎn) 锲而不舍B.咀嚼(jǔ) 如释重负 斑斓(lán) 颠沛流离C.哺育(bǔ) 妇孺皆知 修葺(qì) 苛捐杂税D.滞笨(chì) 悲天悯人 震悚(sǒng) 大廷广众4、许多名胜古迹都有名人题写的匾额,这些匾额上的字具有较高的书法艺术价值,但有的字却不符合现代规范汉字的书写要求。下列匾额属于这种情况的一项是( )A.北京孔庙B.山东蓬莱阁C.北京卧佛寺D.四川成都武侯祠5、下列有关文学常识的表述有误的一项是( )A.闻一多,诗人、学者、民主战士。代表作有诗集《红烛》《死水》等。臧克家,诗人,代表作有诗集《烙印》等。B.萧红,原名张迺莹,黑龙江人,作家。代表作有小说《生死场》《呼兰河传》等。C.邓稼先,核物理学家、核武器科学和技术专家。1999 年国家追授他“两弹一星”功勋奖章。D.《资治通鉴》,北宋司马光主持编纂的一部纪传体通史,记载了从战国到五代共 1362 年间的史事。二、古诗文阅读与积累(24 分)6、(4 分)阅读下面古诗,完成后面小题牡 丹徐凝何人不爱牡丹花,占①断城中好物华。疑是洛川神女作,千娇万态破②朝霞。(注释)...

1、当您付费下载文档后,您只拥有了使用权限,并不意味着购买了版权,文档只能用于自身使用,不得用于其他商业用途(如 [转卖]进行直接盈利或[编辑后售卖]进行间接盈利)。
2、本站所有内容均由合作方或网友上传,本站不对文档的完整性、权威性及其观点立场正确性做任何保证或承诺!文档内容仅供研究参考,付费前请自行鉴别。
3、如文档内容存在违规,或者侵犯商业秘密、侵犯著作权等,请点击“违规举报”。

碎片内容

2024-2025学年浙江省湖州市安吉县语文七年级第二学期期中综合测试试题含解析

您可能关注的文档

确认删除?