2025年吉林省蛟河市第一中学校物理高二第二学期期中综合测试试题含解析

2025年吉林省蛟河市第一中学校物理高二第二学期期中综合测试试题含解析_第1页
1/12
2025年吉林省蛟河市第一中学校物理高二第二学期期中综合测试试题含解析_第2页
2/12
2025年吉林省蛟河市第一中学校物理高二第二学期期中综合测试试题含解析_第3页
3/12
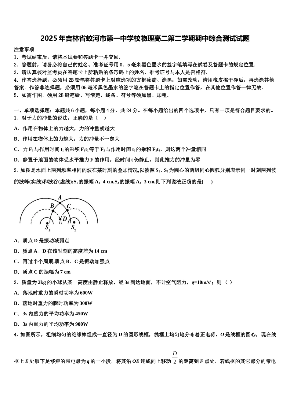
2025 年吉林省蛟河市第一中学校物理高二第二学期期中综合测试试题注意事项1.考试结束后,请将本试卷和答题卡一并交回.2.答题前,请务必将自己的姓名、准考证号用 0.5 毫米黑色墨水的签字笔填写在试卷及答题卡的规定位置.3.请认真核对监考员在答题卡上所粘贴的条形码上的姓名、准考证号与本人是否相符.4.作答选择题,必须用 2B 铅笔将答题卡上对应选项的方框涂满、涂黑;如需改动,请用橡皮擦干净后,再选涂其他答案.作答非选择题,必须用 05 毫米黑色墨水的签字笔在答题卡上的指定位置作答,在其他位置作答一律无效.5.如需作图,须用 2B 铅笔绘、写清楚,线条、符号等须加黑、加粗.一、单项选择题:本题共 6 小题,每小题 4 分,共 24 分。在每小题给出的四个选项中,只有一项是符合题目要求的。1、对于力的冲量的说法,正确的是( )A.作用在物体上的力越大,力的冲量就越大B.作用在物体上的力越大,力的冲量不一定大C.力 F1与作用时间 t1的乘积 F1t1等于 F2与作用时间 t2的乘积 F2t2,则这两个冲量相同D.静置于地面的物体受水平推力 F 的作用,经时间 t 仍静止,则此推力的冲量为零2、如图是水面上两列频率相同的波在某时刻的叠加情况,以波源 S1、S2为圆心的两组同心圆弧分别表示同一时刻两列波的波峰(实线)和波谷(虚线);S1的振幅 A1=4 cm,S2的振幅 A2=3 cm,则下列说法正确的是( )A.质点 D 是振动减弱点B.质点 A、D 在该时刻的高度差为 14 cmC.再过半个周期,质点 B、C 是振动加强点D.质点 C 的振幅为 7 cm3、质量为 2kg 的小球从某一高度由静止释放,经 3s 到达地面,不计空气阻力,g=10m/s2;则 ( )A.落地时重力的瞬时功率为 600WB.落地时重力的瞬时功率为 300WC.3s 内重力的平均功率为 450WD.3s 内重力的平均功率为 900W4、如图所示,粗细均匀的绝缘棒组成一直径为 D 的圆形线框,线框上均匀地分布着正电荷,O 是线框的圆心,现在线框上 E 处取下足够短的带电最为 q 的一小段,将其沿 OE 连线向上移动的距离到 F 点处,若线框的其它部分的带电量与电荷分布保持不变,则此时 O 点的电场强度大小为 ( )A.B.C.D.5、如图,理想变压器原线圈输入电压 u=sinmtU ,副线圈电路中0R 为定值电阻,R 是滑动变阻器。和是理想交流电压表,示数分别用1U 和2U表示;是理想交流电流表,示数分别用1I 和2I表示。下列说法正确的是A.1I和2I表示...

1、当您付费下载文档后,您只拥有了使用权限,并不意味着购买了版权,文档只能用于自身使用,不得用于其他商业用途(如 [转卖]进行直接盈利或[编辑后售卖]进行间接盈利)。
2、本站所有内容均由合作方或网友上传,本站不对文档的完整性、权威性及其观点立场正确性做任何保证或承诺!文档内容仅供研究参考,付费前请自行鉴别。
3、如文档内容存在违规,或者侵犯商业秘密、侵犯著作权等,请点击“违规举报”。

碎片内容

2025年吉林省蛟河市第一中学校物理高二第二学期期中综合测试试题含解析

您可能关注的文档

确认删除?