2025届安徽省安庆市潜山二中高一物理第二学期期末质量检测试题含解析

2025届安徽省安庆市潜山二中高一物理第二学期期末质量检测试题含解析_第1页
1/10
2025届安徽省安庆市潜山二中高一物理第二学期期末质量检测试题含解析_第2页
2/10
2025届安徽省安庆市潜山二中高一物理第二学期期末质量检测试题含解析_第3页
3/10
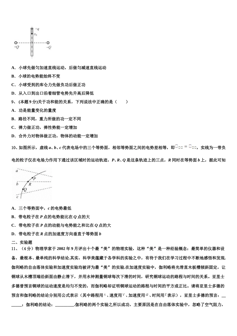
2025 届安徽省安庆市潜山二中高一物理第二学期期末质量检测试题考生须知:1.全卷分选择题和非选择题两部分,全部在答题纸上作答。选择题必须用 2B 铅笔填涂;非选择题的答案必须用黑色字迹的钢笔或答字笔写在“答题纸”相应位置上。2.请用黑色字迹的钢笔或答字笔在“答题纸”上先填写姓名和准考证号。3.保持卡面清洁,不要折叠,不要弄破、弄皱,在草稿纸、试题卷上答题无效。一、选择题:本大题共 10 小题,每小题 5 分,共 50 分。在每小题给出的四个选项中,有的只有一项符合题目要求,有的有多项符合题目要求。全部选对的得 5 分,选对但不全的得 3 分,有选错的得 0 分。1、 (本题 9 分)小汽车水平面内转弯,某段轨迹如图中虚线所示.在 P 点处地面对小汽车的摩擦力方向可能正确的是A.F1B.F2C.F3D.F42、关于物体做曲线运动的条件,下述正确的是( )A.物体所受的合力是变力B.物体所受的合力的方向与速度方向不在同一条直线上C.物体所受的合力的方向与加速度的方向不在同一条直线上D.物体所受的合力方向一定是变化的3、 (本题 9 分)关于质点的曲线运动,下列说法中正确的是A.曲线运动一定是变速运动B.变速运动一定是曲线运动C.曲线运动一定是加速度变化的运动D.曲线运动可以是速度不变的运动4、如图所示,在真空中有两个正点电荷,分别置于 P、Q 两点,P 处点电荷的电荷量大于 Q 处点电荷的电荷量,A、B为 P、Q 连线的中垂线上的两点,现将一负电荷 q 由 A 点沿中垂线移动到 B 点,在此过程中,下列说法正确的是( )A.q 的电势能逐渐减小B.q 的电势能逐渐增大C.q 的电势能先增大后减小D.以上均不正确5、质量为 m 的汽车在平直路面上启动,启动过程的速度图像如图所示,段为直线,从时刻起汽车保持额定功率不变,整个运动过程中汽车所受阻力恒为 f,则( )A.时间内,汽车的牵引力等于B.时间内,汽车牵引力做功为C.时间内,汽车的功率等于D.时间内,汽车的功率等于6、 (本题 9 分)关于运动的合成,下列说法正确的有A.只有方向相互垂直的运动才能合成B.两个匀速直线运动的合运动是匀速直线运动C.两个匀变速直线运动的合运动可能是曲线运动D.匀速直线运动和匀变速直线运动的合运动一定是匀变速直线运动7、 (本题 9 分)关于地球同步卫星下列说法正确的是( ).A.地球同步卫星和地球同步,因此同步卫星的高度大小是一定的,线速度大小是一定的B.地球同步卫星的角速...

1、当您付费下载文档后,您只拥有了使用权限,并不意味着购买了版权,文档只能用于自身使用,不得用于其他商业用途(如 [转卖]进行直接盈利或[编辑后售卖]进行间接盈利)。
2、本站所有内容均由合作方或网友上传,本站不对文档的完整性、权威性及其观点立场正确性做任何保证或承诺!文档内容仅供研究参考,付费前请自行鉴别。
3、如文档内容存在违规,或者侵犯商业秘密、侵犯著作权等,请点击“违规举报”。

碎片内容

2025届安徽省安庆市潜山二中高一物理第二学期期末质量检测试题含解析

您可能关注的文档

确认删除?