江苏省泰州市姜堰区罗塘高级中学2024-2025学年高一下物理期末统考模拟试题含解析

江苏省泰州市姜堰区罗塘高级中学2024-2025学年高一下物理期末统考模拟试题含解析_第1页
1/12
江苏省泰州市姜堰区罗塘高级中学2024-2025学年高一下物理期末统考模拟试题含解析_第2页
2/12
江苏省泰州市姜堰区罗塘高级中学2024-2025学年高一下物理期末统考模拟试题含解析_第3页
3/12
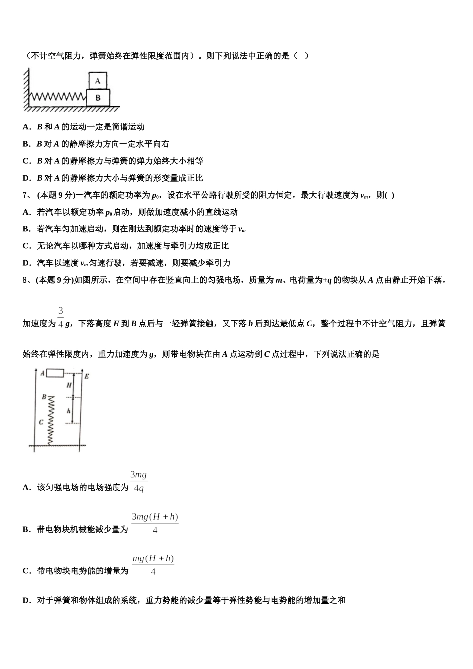
江苏省泰州市姜堰区罗塘高级中学 2024-2025 学年高一下物理期末统考模拟试题注意事项1.考试结束后,请将本试卷和答题卡一并交回.2.答题前,请务必将自己的姓名、准考证号用 0.5 毫米黑色墨水的签字笔填写在试卷及答题卡的规定位置.3.请认真核对监考员在答题卡上所粘贴的条形码上的姓名、准考证号与本人是否相符.4.作答选择题,必须用 2B 铅笔将答题卡上对应选项的方框涂满、涂黑;如需改动,请用橡皮擦干净后,再选涂其他答案.作答非选择题,必须用 05 毫米黑色墨水的签字笔在答题卡上的指定位置作答,在其他位置作答一律无效.5.如需作图,须用 2B 铅笔绘、写清楚,线条、符号等须加黑、加粗.一、选择题:本大题共 10 小题,每小题 5 分,共 50 分。在每小题给出的四个选项中,有的只有一项符合题目要求,有的有多项符合题目要求。全部选对的得 5 分,选对但不全的得 3 分,有选错的得 0 分。1、 (本题 9 分)设地球表面处重力加速度为 g,地球半轻为 R,在地球赤道平面上距地面高度为 2R 处的重力加速度为g’,则等于A.0.25B.0.5C.4D.92、有 A、B 两段电阻丝,材料相同,长度也相同,它们的横截面的直径之比为 dA∶dB=12∶ ,把它们串联在电路中,则下列说法正确的是A.它们的电阻之比 RA∶RB=81∶B.通过它们的电流之比 IA∶IB=41∶C.两段电阻丝中的电场强度之比 EA∶EB=14∶D.电子在两段中定向移动速度之比 vA∶vB=41∶3、 (本题 9 分).船在静水中的速度为 v1,水流的速度为 v2,河宽为 d, 当船头垂直于河岸航行时:( )A.实际航程最短B.水速减少时渡河时间变长C.过河时间最短D.水速变大时渡河时间变长4、 (本题 9 分)比值定义法就是用两个物理量之“比”来定义一个新的物理量的方法.以下表达式中不属于比值定义得到的是A.E=B.C=C.φ=D.E=5、 (本题 9 分)已知声波在钢轨中传播的速度远大于在空气中传播的速度,则当声音由钢轨传到空气中时( )A.频率变小,波长变长B.频率变大,波长变短C.频率不变,波长变长D.频率不变,波长变短6、如图所示,物体 A 置于物体 B 上,一轻质弹簧一端固定,另一端与 B 相连。A 和 B 一起在光滑水平面上作往复运动(不计空气阻力,弹簧始终在弹性限度范围内)。则下列说法中正确的是( )A.B 和 A 的运动一定是简谐运动B.B 对 A 的静摩擦力方向一定水平向右C.B 对 A 的静摩擦力与弹簧的弹力始终...

1、当您付费下载文档后,您只拥有了使用权限,并不意味着购买了版权,文档只能用于自身使用,不得用于其他商业用途(如 [转卖]进行直接盈利或[编辑后售卖]进行间接盈利)。
2、本站所有内容均由合作方或网友上传,本站不对文档的完整性、权威性及其观点立场正确性做任何保证或承诺!文档内容仅供研究参考,付费前请自行鉴别。
3、如文档内容存在违规,或者侵犯商业秘密、侵犯著作权等,请点击“违规举报”。

碎片内容

江苏省泰州市姜堰区罗塘高级中学2024-2025学年高一下物理期末统考模拟试题含解析

您可能关注的文档

确认删除?