甘肃张掖甘州中学2025-2026学年初三年级第二次校模拟考试语文试题含解析

甘肃张掖甘州中学2025-2026学年初三年级第二次校模拟考试语文试题含解析_第1页
1/15
甘肃张掖甘州中学2025-2026学年初三年级第二次校模拟考试语文试题含解析_第2页
2/15
甘肃张掖甘州中学2025-2026学年初三年级第二次校模拟考试语文试题含解析_第3页
3/15
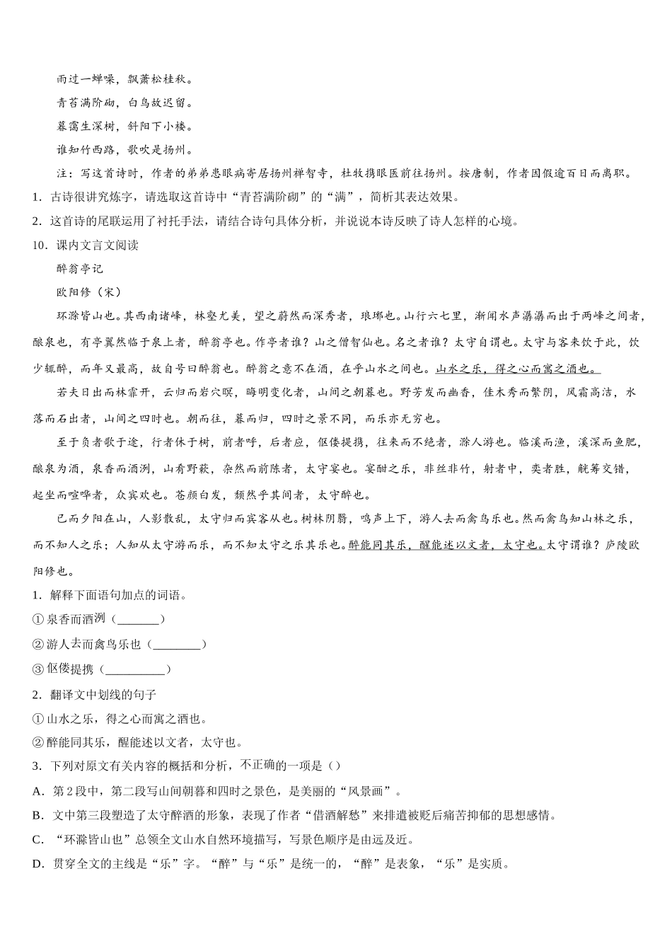
甘肃张掖甘州中学 2025-2026 学年初三年级第二次校模拟考试语文试题请考生注意:1.请用 2B 铅笔将选择题答案涂填在答题纸相应位置上,请用 0.5 毫米及以上黑色字迹的钢笔或签字笔将主观题的答案写在答题纸相应的答题区内。写在试题卷、草稿纸上均无效。2.答题前,认真阅读答题纸上的《注意事项》,按规定答题。一、积累与运用1.下列词语中加点的字,每对读音都不同的一项是( )A.狼藉/慰藉 伺候/伺机而动 日薄西山/薄利多销B.悖论/蓬勃 催眠/摧枯拉朽 巍然屹立/迄今为止C.包扎/扎实 巷道/街头巷尾 哄堂大笑/一哄而起D.咳嗽/洗漱 晦涩/诲人不倦 负隅顽抗/无独有偶2.下面依次对《三国演义》《水浒传》《西游记》《红楼梦》的表述,无误的一项是( )A.马谡自告奋勇去守街亭,却舍弃水源,选择登上南山据守而非占据山下的城镇,被典韦打败,蜀军被断了咽喉之路,街亭的丢失让诸葛亮非常生气,他想起刘备临死前嘱咐他的话“吾观马谡,言过其实也”,后悔不已,悲痛地斩了立下军令状的马谡。B.石秀、杨雄、时迁前往梁山途中投宿祝家店时,时迁因为偷了店中的报晓鸡而被抓,为救时迁,宋江三打祝家庄,首战失利,第二次擒了扈三娘,第三次施“里应外合”之计,用钟离父子等内应,宋江外攻,这样才大破了祝家庄。C.火焰山挡住了唐僧师徒西天取经之路,孙悟空便去向铁扇公主借芭蕉扇灭火,铁扇公主因为红孩儿被观音收走而痛恨孙悟空,坚决不借。孙悟空凭借智慧变成红孩儿、变成牛魔王,还请来托塔李天王和天兵天将帮助,才借出芭蕉扇,熄灭了火焰山的火。D.贾母带刘姥姥到了怡红院,妙玉得知贾母不喝“六安茶”,便为她泡制了珍贵的“老君眉”,妙玉还悄悄地将林黛玉和薛宝钗叫入到耳房中,专门替她们泡制了一壶茶,并告诉黛玉说,烹茶的雪水采自玄墓蟠香寺,已经存放五年有余,味道十分上乘。3.下列关于文学文化常识的表述有误的一项是( )A.新闻稿通常包括标题、导语、主体、背景和结语五个部分,其中背景和结语是必要部分。B.《藤野先生》选自《朝花夕拾》,主要讲述作者在日本留学时与藤野先生之间的故事。C.佃农指旧时农村中自己不占有土地,以租种土地为生的农民。D.郦道元所著《水经注》是我国古代地理名著,并具有较高的文学价值。4.下列句子中没有错别字的一项是( )A.母亲有胡同情节,因此主张回迁。/精诚所致,金石为开。/这样做危急皇权。(摘自电视字幕)B.怡神茶店,愉悦身心,欢迎光临...

1、当您付费下载文档后,您只拥有了使用权限,并不意味着购买了版权,文档只能用于自身使用,不得用于其他商业用途(如 [转卖]进行直接盈利或[编辑后售卖]进行间接盈利)。
2、本站所有内容均由合作方或网友上传,本站不对文档的完整性、权威性及其观点立场正确性做任何保证或承诺!文档内容仅供研究参考,付费前请自行鉴别。
3、如文档内容存在违规,或者侵犯商业秘密、侵犯著作权等,请点击“违规举报”。

碎片内容

甘肃张掖甘州中学2025-2026学年初三年级第二次校模拟考试语文试题含解析

您可能关注的文档

确认删除?