2024-2025学年威海市环翠区四年级数学第二学期期末联考模拟试题含解析

2024-2025学年威海市环翠区四年级数学第二学期期末联考模拟试题含解析_第1页
1/9
2024-2025学年威海市环翠区四年级数学第二学期期末联考模拟试题含解析_第2页
2/9
2024-2025学年威海市环翠区四年级数学第二学期期末联考模拟试题含解析_第3页
3/9
2024-2025 学年威海市环翠区四年级数学第二学期期末联考模拟试题一、 填空题。 (每题 2 分,共 20 分)1.一个两位小数,保留一位小数后的近似数是 4.3,这个小数最大是(______),最小是(______)。2.把 750080 改写成用“万”作单位的数是(____),37.035 保留两位小数是(____)。3.一个小数去掉小数点读作三千零四,如果这个小数只读出一个零,那么这个小数是(________);如果要读出两个零,那么这个小数是(________)。4.10.0827 精确到十分位是________,保留三位小数是________。5.我县旅游局统计数据显示,2019 年“五一”期间石山寨景区门票收入为 20.06 万元,这个数读作(__________),数中的“6”表示 6 个(__________)。6.6 个千分之一写成小数是(____);把 80 缩小到它的(____)是 0.08。7.0.05 是________位小数,由 5 个________组成;10 个 0.1 是________。8.的积是(________)位小数,的积是(________)位小数。9.每套校服 240 元,可以写成(__________);买 50 套这样的校服共需(______)元,计算时你想到的数量关系是(______________________).10.248200 改为用“万”作单位的数是(_________)。把 78560000 改写为用“亿”作单位的数约是(_________)。(保留两位小数)二、 选择题。 (把正确答案序号填在括号里。 每题 2 分, 共 10 分)11.小明(四年级学生)的体重可能是( )。A.3.65 千克B.36.5 千克C.0.365 千克12.下列各数中一个零也不读的是( )A.1008000B.10800000C.10080000013.与 310×70 的积相等的是( )。A.370×10B.3100×7C.31×700014.465+500+535=500+(465+535)运用了加法( )。A.交换律 B.结合律 C.交换律和结合律15.a 比 b 小 18,那么 b 与 a 的平均数一定比 b( ).A.大 B.小 C.不能确定三、 判断题。(对的打“√ ” , 错的打“×” 。 每题 2 分, 共 10 分)16.盒子里有 6 个白球,3 个红球,3 个黑球,最少摸出 7 个,才能保证至少有两个球的颜色是相同的。 (____)17.制作折线统计图,要先描点,再把点连成一条线。 (____)18.王芳 5 次跳远的总成绩是 10m,她每次的跳远成绩肯定都是 2m.(____)19.等边三角形有 3 条对称轴,正方形有 4 条对称轴. (_____)20.在 100 米赛跑中,苗苗用了 16.86 秒,莉莉用了 15.89 秒,娟娟用了...

1、当您付费下载文档后,您只拥有了使用权限,并不意味着购买了版权,文档只能用于自身使用,不得用于其他商业用途(如 [转卖]进行直接盈利或[编辑后售卖]进行间接盈利)。
2、本站所有内容均由合作方或网友上传,本站不对文档的完整性、权威性及其观点立场正确性做任何保证或承诺!文档内容仅供研究参考,付费前请自行鉴别。
3、如文档内容存在违规,或者侵犯商业秘密、侵犯著作权等,请点击“违规举报”。

碎片内容

2024-2025学年威海市环翠区四年级数学第二学期期末联考模拟试题含解析

您可能关注的文档

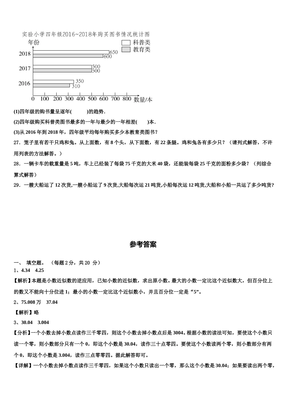
确认删除?