长沙市2025年七下生物期末预测试题含解析

长沙市2025年七下生物期末预测试题含解析_第1页
1/13
长沙市2025年七下生物期末预测试题含解析_第2页
2/13
长沙市2025年七下生物期末预测试题含解析_第3页
3/13
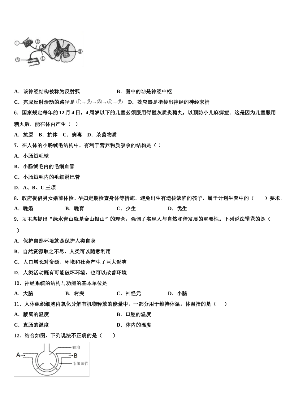
长沙市 2025 年七下生物期末预测试题注意事项:1. 答题前,考生先将自己的姓名、准考证号填写清楚,将条形码准确粘贴在考生信息条形码粘贴区。2.选择题必须使用 2B 铅笔填涂;非选择题必须使用 0.5 毫米黑色字迹的签字笔书写,字体工整、笔迹清楚。3.请按照题号顺序在各题目的答题区域内作答,超出答题区域书写的答案无效;在草稿纸、试题卷上答题无效。4.保持卡面清洁,不要折叠,不要弄破、弄皱,不准使用涂改液、修正带、刮纸刀。1.血液由血浆和血细胞(包括红细胞、白细胞和血小板)组成。下列关于血液的说法中错误的是( )A.血浆可以运载血细胞、运输营养物质和废物B.白细胞可吞噬病菌C.红细胞呈两面凹的圆饼状,有细胞核D.血液有防御和保护的作用2.激素在人体内起着重要的调节作用,如果激素分泌不正常,人体就会患有相应的疾病,下列相关病因和疾病的对应关系中不正确的一项是( ) 选项病因疾病A甲状腺激素分泌过多甲亢B胰岛素分泌不足糖尿病C胎儿期甲状腺激素分泌不足侏儒症D缺碘导致甲状腺激素合成减少甲状腺肿大A.AB.BC.CD.D3.消化食物和吸收营养物质的主要场所是( )A.胃B.小肠C.大肠D.肝脏4.下列有关激素的叙述,正确的是( )A.激素是由内分泌腺的腺细胞分泌的B.人体的各项生命活动主要是通过激素调节来实现的C.成年人的甲状腺激素分泌过多会出现巨人症D.糖尿病人可以通过口服胰岛素来治疗5.当某人用手采摘玫瑰时,若手被刺扎到会立即缩回,图是此反射的神经结构,图中的①表示感受器,⑤表示效应器,下列描述错误的是A.该神经结构被称为反射弧B.图中的③是神经中枢C.完成反射活动的路径是 →→→→①②③④⑤D.效应器是指传出神经的神经末梢6.国家规定每年的 12 月 4 日,4 周岁以下的儿童必须服用脊髓灰质炎糖丸,以预防小儿麻痹症.这是因为儿童服用糖丸后,能在体内产生( )A.抗原 B.抗体 C.病毒 D.杀菌物质7.在人体的小肠绒毛结构中,有利于营养物质吸收的结构是( )A.小肠绒毛壁B.小肠绒毛内的毛细血管C.小肠绒毛内的毛细淋巴管D.A、B、C 三项8.政府提倡男女婚前体检、孕妇定期检查身体等措施,避免出生有遗传缺陷的孩子,属于计划生育中的( )要求。A.晚婚B.晚育C.少生D.优生9.习主席提出“绿水青山就是金山银山”的理念,强调了实现人与自然和谐发展的重要性。下列说法错误的是( )A.保护自然环境就是保护人类自身B.自然资源取之不尽,人类...

1、当您付费下载文档后,您只拥有了使用权限,并不意味着购买了版权,文档只能用于自身使用,不得用于其他商业用途(如 [转卖]进行直接盈利或[编辑后售卖]进行间接盈利)。
2、本站所有内容均由合作方或网友上传,本站不对文档的完整性、权威性及其观点立场正确性做任何保证或承诺!文档内容仅供研究参考,付费前请自行鉴别。
3、如文档内容存在违规,或者侵犯商业秘密、侵犯著作权等,请点击“违规举报”。

碎片内容

长沙市2025年七下生物期末预测试题含解析

您可能关注的文档

确认删除?