广西省桂林市2025年生物高一下期末检测模拟试题含解析

广西省桂林市2025年生物高一下期末检测模拟试题含解析_第1页
1/8
广西省桂林市2025年生物高一下期末检测模拟试题含解析_第2页
2/8
广西省桂林市2025年生物高一下期末检测模拟试题含解析_第3页
3/8
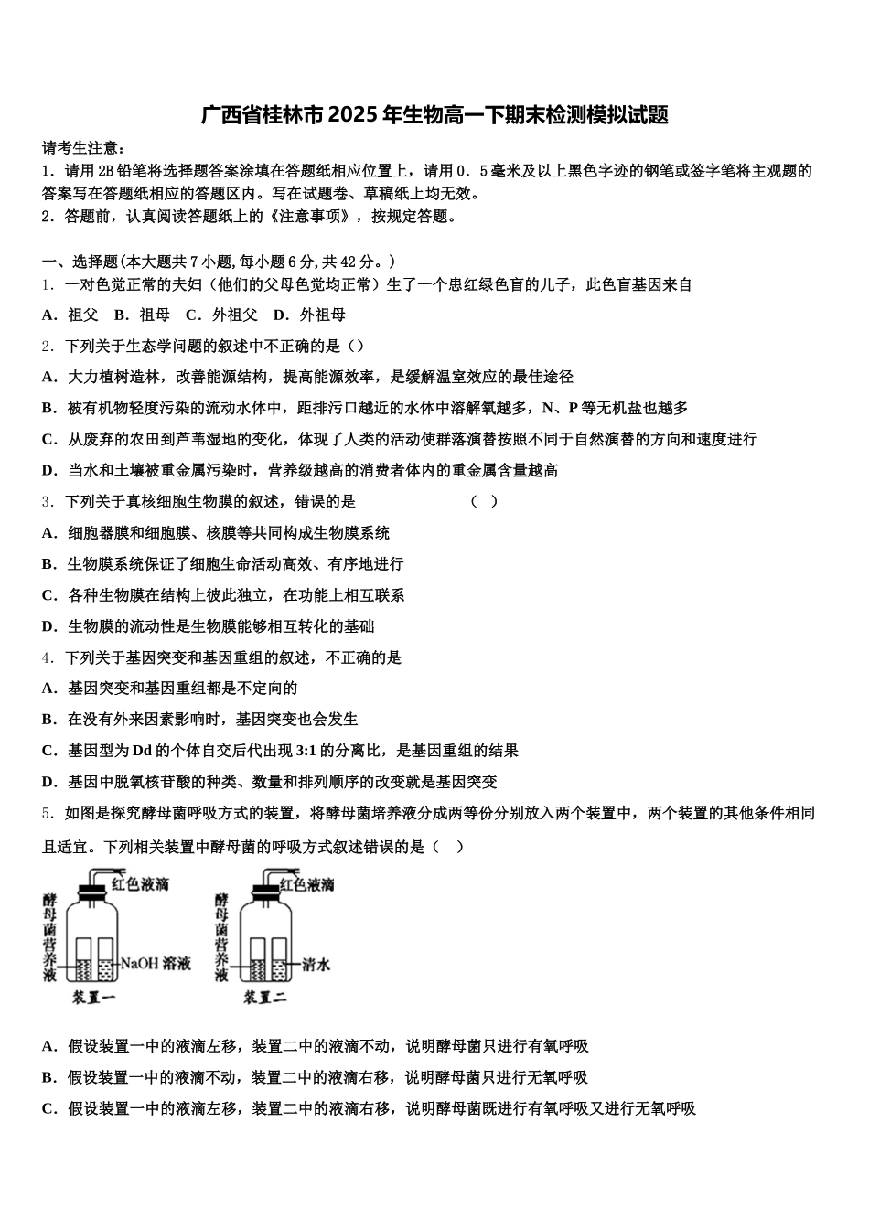
广西省桂林市 2025 年生物高一下期末检测模拟试题请考生注意:1.请用 2B 铅笔将选择题答案涂填在答题纸相应位置上,请用 0.5 毫米及以上黑色字迹的钢笔或签字笔将主观题的答案写在答题纸相应的答题区内。写在试题卷、草稿纸上均无效。2.答题前,认真阅读答题纸上的《注意事项》,按规定答题。一、选择题(本大题共 7 小题,每小题 6 分,共 42 分。)1.一对色觉正常的夫妇(他们的父母色觉均正常)生了一个患红绿色盲的儿子,此色盲基因来自A.祖父 B.祖母 C.外祖父 D.外祖母2.下列关于生态学问题的叙述中不正确的是()A.大力植树造林,改善能源结构,提高能源效率,是缓解温室效应的最佳途径B.被有机物轻度污染的流动水体中,距排污口越近的水体中溶解氧越多,N、P 等无机盐也越多C.从废弃的农田到芦苇湿地的变化,体现了人类的活动使群落演替按照不同于自然演替的方向和速度进行D.当水和土壤被重金属污染时,营养级越高的消费者体内的重金属含量越高3.下列关于真核细胞生物膜的叙述,错误的是 ( )A.细胞器膜和细胞膜、核膜等共同构成生物膜系统B.生物膜系统保证了细胞生命活动高效、有序地进行C.各种生物膜在结构上彼此独立,在功能上相互联系D.生物膜的流动性是生物膜能够相互转化的基础4.下列关于基因突变和基因重组的叙述,不正确的是A.基因突变和基因重组都是不定向的B.在没有外来因素影响时,基因突变也会发生C.基因型为 Dd 的个体自交后代出现 3:1 的分离比,是基因重组的结果D.基因中脱氧核苷酸的种类、数量和排列顺序的改变就是基因突变5.如图是探究酵母菌呼吸方式的装置,将酵母菌培养液分成两等份分别放入两个装置中,两个装置的其他条件相同且适宜。下列相关装置中酵母菌的呼吸方式叙述错误的是( )A.假设装置一中的液滴左移,装置二中的液滴不动,说明酵母菌只进行有氧呼吸B.假设装置一中的液滴不动,装置二中的液滴右移,说明酵母菌只进行无氧呼吸C.假设装置一中的液滴左移,装置二中的液滴右移,说明酵母菌既进行有氧呼吸又进行无氧呼吸D.假设装置一和装置二的液滴均不移动,说明酵母菌只进行有氧呼吸或只进行无氧呼吸6.下列生理功能与 RNA 功能无关的是A.催化细胞内的某些生化反应B.转运氨基酸C.作为模板,可逆转录形成 DNAD.携带着生物体细胞内的全部遗传信息7.纯种黑色家鼠与白色家鼠杂交,得到的子一代全部是黑色(控制该性状的基因分别为 A、a)。将子一代的雌...

1、当您付费下载文档后,您只拥有了使用权限,并不意味着购买了版权,文档只能用于自身使用,不得用于其他商业用途(如 [转卖]进行直接盈利或[编辑后售卖]进行间接盈利)。
2、本站所有内容均由合作方或网友上传,本站不对文档的完整性、权威性及其观点立场正确性做任何保证或承诺!文档内容仅供研究参考,付费前请自行鉴别。
3、如文档内容存在违规,或者侵犯商业秘密、侵犯著作权等,请点击“违规举报”。

碎片内容

广西省桂林市2025年生物高一下期末检测模拟试题含解析

您可能关注的文档

确认删除?