陕西省延安市黄陵县黄陵中学2025届高二下物理期中统考试题含解析

陕西省延安市黄陵县黄陵中学2025届高二下物理期中统考试题含解析_第1页
1/14
陕西省延安市黄陵县黄陵中学2025届高二下物理期中统考试题含解析_第2页
2/14
陕西省延安市黄陵县黄陵中学2025届高二下物理期中统考试题含解析_第3页
3/14
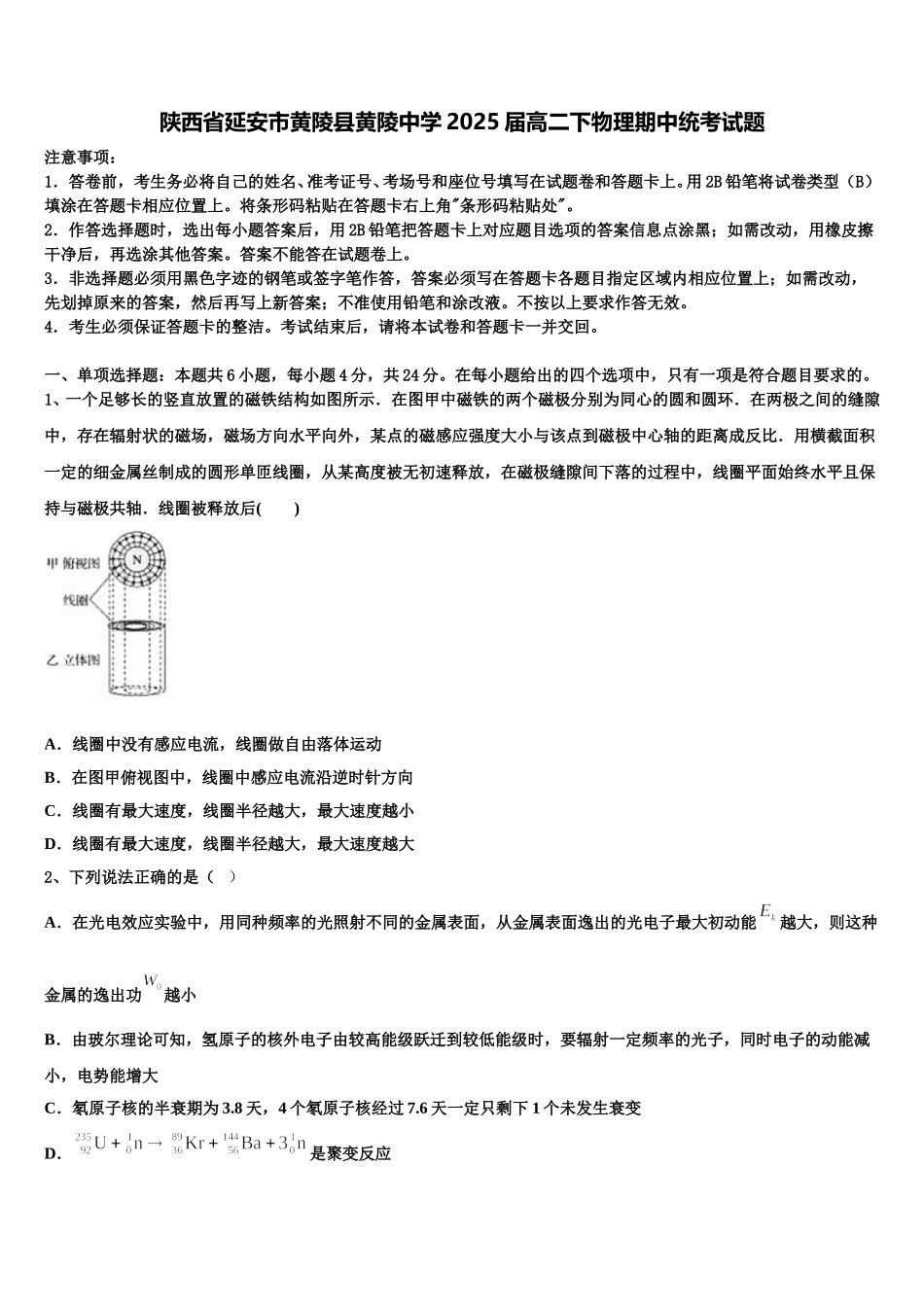
陕西省延安市黄陵县黄陵中学 2025 届高二下物理期中统考试题注意事项:1.答卷前,考生务必将自己的姓名、准考证号、考场号和座位号填写在试题卷和答题卡上。用 2B 铅笔将试卷类型(B)填涂在答题卡相应位置上。将条形码粘贴在答题卡右上角"条形码粘贴处"。2.作答选择题时,选出每小题答案后,用 2B 铅笔把答题卡上对应题目选项的答案信息点涂黑;如需改动,用橡皮擦干净后,再选涂其他答案。答案不能答在试题卷上。3.非选择题必须用黑色字迹的钢笔或签字笔作答,答案必须写在答题卡各题目指定区域内相应位置上;如需改动,先划掉原来的答案,然后再写上新答案;不准使用铅笔和涂改液。不按以上要求作答无效。4.考生必须保证答题卡的整洁。考试结束后,请将本试卷和答题卡一并交回。一、单项选择题:本题共 6 小题,每小题 4 分,共 24 分。在每小题给出的四个选项中,只有一项是符合题目要求的。1、一个足够长的竖直放置的磁铁结构如图所示.在图甲中磁铁的两个磁极分别为同心的圆和圆环.在两极之间的缝隙中,存在辐射状的磁场,磁场方向水平向外,某点的磁感应强度大小与该点到磁极中心轴的距离成反比.用横截面积一定的细金属丝制成的圆形单匝线圈,从某高度被无初速释放,在磁极缝隙间下落的过程中,线圈平面始终水平且保持与磁极共轴.线圈被释放后( )A.线圈中没有感应电流,线圈做自由落体运动B.在图甲俯视图中,线圈中感应电流沿逆时针方向C.线圈有最大速度,线圈半径越大,最大速度越小D.线圈有最大速度,线圈半径越大,最大速度越大2、下列说法正确的是( )A.在光电效应实验中,用同种频率的光照射不同的金属表面,从金属表面逸出的光电子最大初动能越大,则这种金属的逸出功越小B.由玻尔理论可知,氢原子的核外电子由较高能级跃迁到较低能级时,要辐射一定频率的光子,同时电子的动能减小,电势能增大C.氡原子核的半衰期为 3.8 天,4 个氡原子核经过 7.6 天一定只剩下 1 个未发生衰变D.是聚变反应3、关于近代物理,下列说法正确的是( )A.射线是高速运动的氦原子B.核聚变反应方程 ,表示质子C.从金属表面逸出的光电子的最大初动能与照射光的频率成正比D.玻尔将量子观念引入原子领域,其理论能够解释氦原子光谱的特征4、1905 年爱因斯坦提出光子假设,成功地解释了光电效应,因此获得 1921 年诺贝尔物理学奖,下列关于光电效应的说法正确的是( )A.只有入射光的波长大于金属的极限波长才...

1、当您付费下载文档后,您只拥有了使用权限,并不意味着购买了版权,文档只能用于自身使用,不得用于其他商业用途(如 [转卖]进行直接盈利或[编辑后售卖]进行间接盈利)。
2、本站所有内容均由合作方或网友上传,本站不对文档的完整性、权威性及其观点立场正确性做任何保证或承诺!文档内容仅供研究参考,付费前请自行鉴别。
3、如文档内容存在违规,或者侵犯商业秘密、侵犯著作权等,请点击“违规举报”。

碎片内容

陕西省延安市黄陵县黄陵中学2025届高二下物理期中统考试题含解析

您可能关注的文档

确认删除?