2025年江西省吉安市四校高一化学第一学期期中综合测试模拟试题含解析

2025年江西省吉安市四校高一化学第一学期期中综合测试模拟试题含解析_第1页
1/12
2025年江西省吉安市四校高一化学第一学期期中综合测试模拟试题含解析_第2页
2/12
2025年江西省吉安市四校高一化学第一学期期中综合测试模拟试题含解析_第3页
3/12
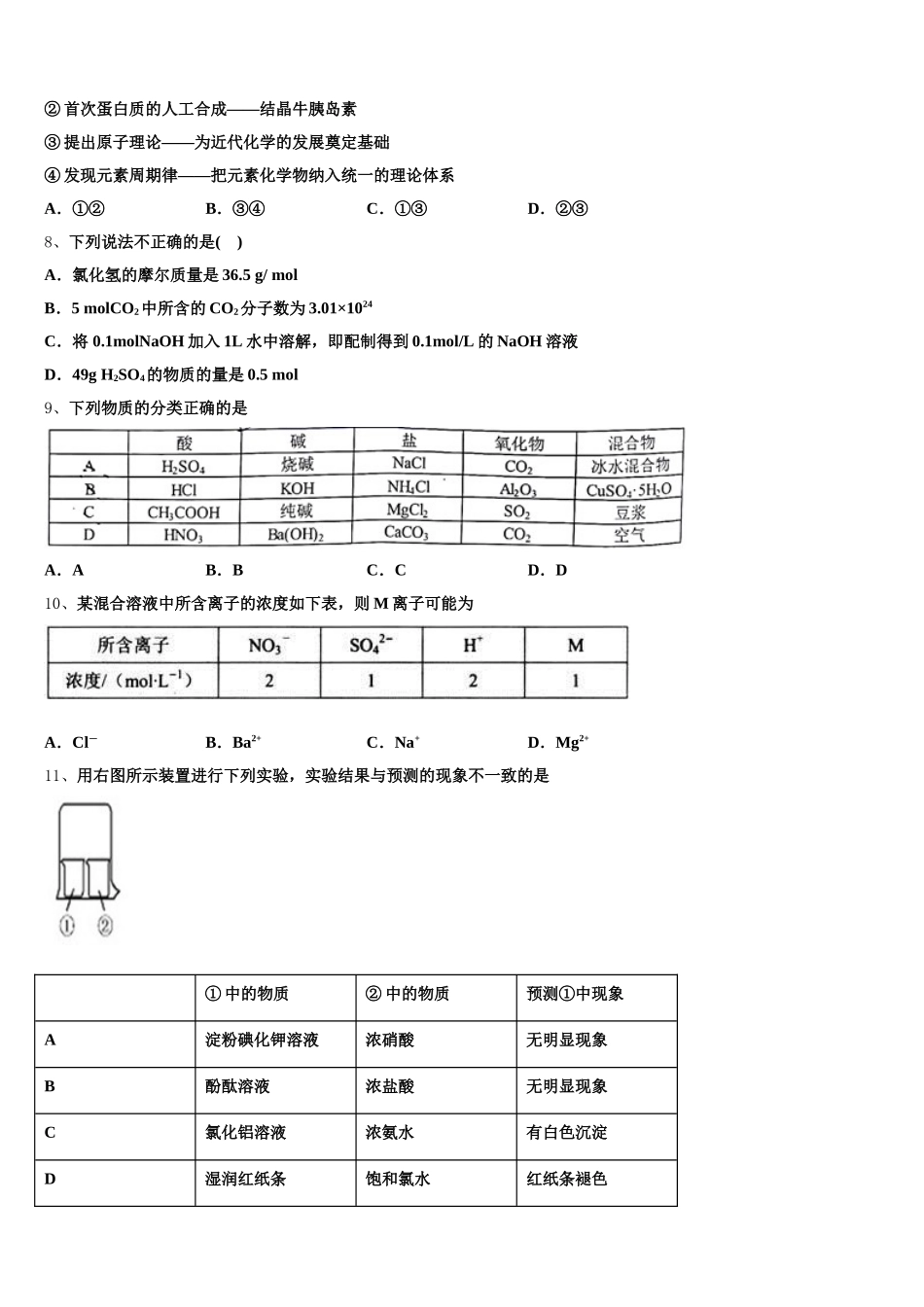
2025 年江西省吉安市四校高一化学第一学期期中综合测试模拟试题注意事项:1.答卷前,考生务必将自己的姓名、准考证号填写在答题卡上。2.回答选择题时,选出每小题答案后,用铅笔把答题卡上对应题目的答案标号涂黑,如需改动,用橡皮擦干净后,再选涂其它答案标号。回答非选择题时,将答案写在答题卡上,写在本试卷上无效。3.考试结束后,将本试卷和答题卡一并交回。一、选择题(每题只有一个选项符合题意)1、下列电离方程式错误的是① NaHCO3= Na++H++ CO32- ② NaHSO4 = Na++H++ SO42-③H2SO4 = 2H++ SO42- ④KC1O3 = K++ C15++3O2-A.① B.①② C.①④ D.③④2、南宋著名法医学家宋慈的《洗冤集录》中有“银针验毒”的记载;“银针验毒”的原理为 4Ag +2H2S + O2 = 2X +2H2O。下列说法正确的是( )A.X 的化学式为 AgSB.银针验毒时,O2失去电子C.反应中 Ag 和 H2S 均发生氧化反应D.每生成 1 个 X,反应转移 2e-3、下列过程中没有发生氧化还原反应的是A.森林着火B.醋除水垢C.食物腐败变质D.爆竹爆炸4、海水提溴过程中,将溴吹入吸收塔,使溴蒸气和吸收剂 SO2发生作用以达到富集的目的,化学反应为 Br2+SO2+2H2O===2HBr+H2SO4,下列说法正确的是( )。A.Br2在反应中表现氧化性 B.SO2在反应中被还原C.Br2在反应中失去电子 D.1 mol 氧化剂在反应中得到 1 mol 电子5、高铁酸钠是一种新型、高效、多功能水处理剂,高铁酸钠(Na2FeO4)制备方法有:湿法制备的主要反应为:2Fe(OH)3+3ClO-+4OH-===2FeO42-+3Cl-+5H2O,干法制备的主要反应为:2FeSO4+6Na2O2===2Na2FeO4+2Na2O+2Na2SO4+O2↑下列有关说法不正确的是A.Na2FeO4中铁显+6 价B.湿法中每生成 1 mol Na2FeO4转移 3 mol 电子C.干法中每生成 1 mol Na2FeO4转移 4 mol 电子D.Na2O2在干法制备的反应中既是氧化剂又是还原剂6、以下表示的是碳及其化合物的转化关系,其中涉及的基本反应类型依次是( )CCO2H2CO3CaCO3CO2A.化合、置换、分解、复分解B.置换、复分解、化合、分解C.置换、化合、分解、复分解D.置换、化合、复分解、分解7、我国科学家为世界科技发展做出了重要贡献,下列属于我国科学家研究成果的是① 新一代抗疟药——双氢青蒿素的合成② 首次蛋白质的人工合成——结晶牛胰岛素③ 提出原子理论——为近代化学的发展奠定基础④ 发现元素周期律——把元素化学物纳入统一的理论体系A....

1、当您付费下载文档后,您只拥有了使用权限,并不意味着购买了版权,文档只能用于自身使用,不得用于其他商业用途(如 [转卖]进行直接盈利或[编辑后售卖]进行间接盈利)。
2、本站所有内容均由合作方或网友上传,本站不对文档的完整性、权威性及其观点立场正确性做任何保证或承诺!文档内容仅供研究参考,付费前请自行鉴别。
3、如文档内容存在违规,或者侵犯商业秘密、侵犯著作权等,请点击“违规举报”。

碎片内容

2025年江西省吉安市四校高一化学第一学期期中综合测试模拟试题含解析

您可能关注的文档

确认删除?