2025年甘肃省兰州五十一中物理高二第二学期期中联考模拟试题含解析

2025年甘肃省兰州五十一中物理高二第二学期期中联考模拟试题含解析_第1页
1/14
2025年甘肃省兰州五十一中物理高二第二学期期中联考模拟试题含解析_第2页
2/14
2025年甘肃省兰州五十一中物理高二第二学期期中联考模拟试题含解析_第3页
3/14
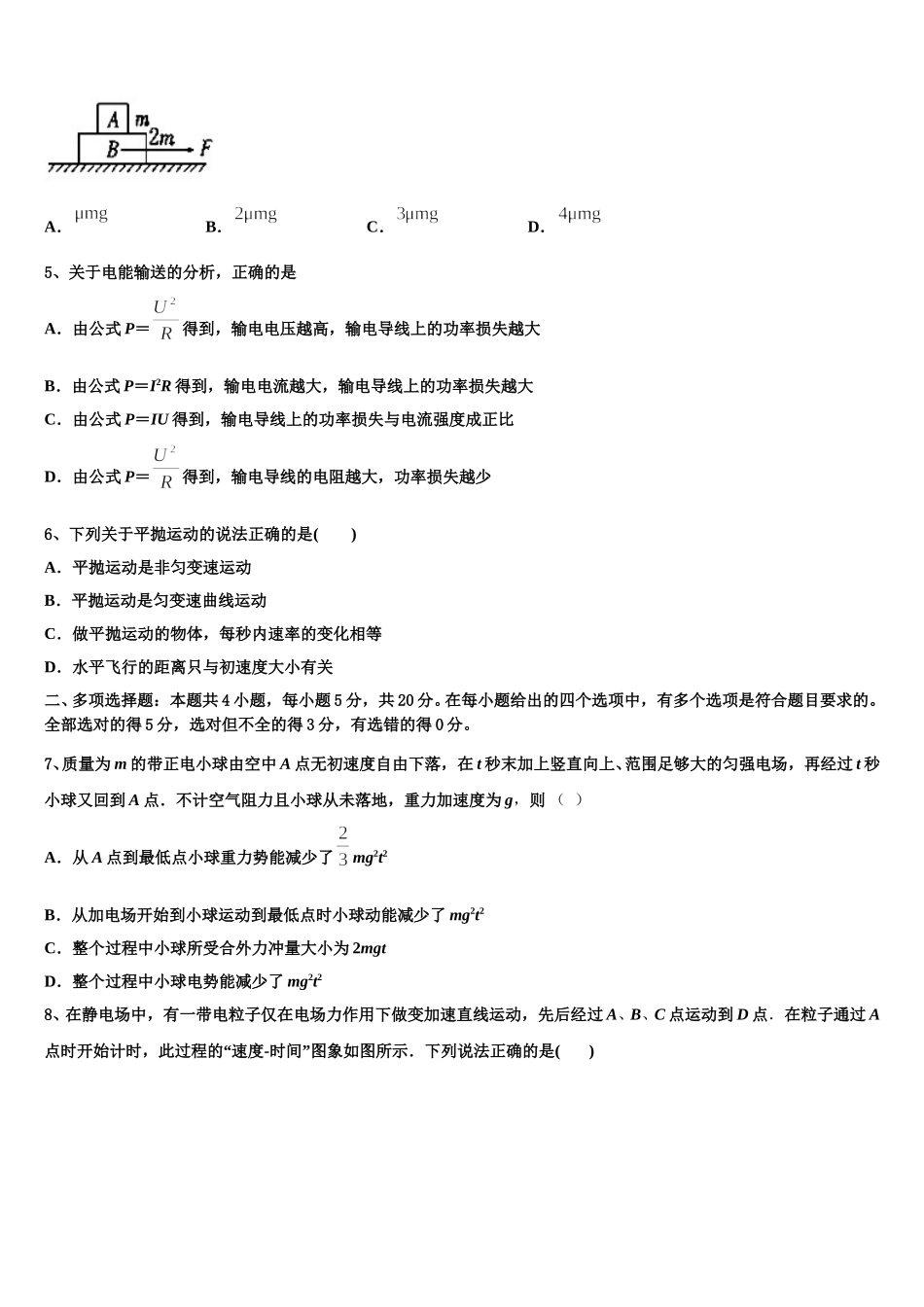
2025 年甘肃省兰州五十一中物理高二第二学期期中联考模拟试题注意事项:1.答卷前,考生务必将自己的姓名、准考证号、考场号和座位号填写在试题卷和答题卡上。用 2B 铅笔将试卷类型(B)填涂在答题卡相应位置上。将条形码粘贴在答题卡右上角"条形码粘贴处"。2.作答选择题时,选出每小题答案后,用 2B 铅笔把答题卡上对应题目选项的答案信息点涂黑;如需改动,用橡皮擦干净后,再选涂其他答案。答案不能答在试题卷上。3.非选择题必须用黑色字迹的钢笔或签字笔作答,答案必须写在答题卡各题目指定区域内相应位置上;如需改动,先划掉原来的答案,然后再写上新答案;不准使用铅笔和涂改液。不按以上要求作答无效。4.考生必须保证答题卡的整洁。考试结束后,请将本试卷和答题卡一并交回。一、单项选择题:本题共 6 小题,每小题 4 分,共 24 分。在每小题给出的四个选项中,只有一项是符合题目要求的。1、对下列物理史实的描述正确的是( )A.丹麦物理学家奥斯特发现了右手定则B.英国物理学家法拉第发现了电磁感应现象C.美国科学家楞次发现左手定则D.法国物理学家安培发现了电流的磁效应2、图甲和图乙是演示自感现象的两个电路图,L1和 L2为电感线圈,A1、 A2、 A3是三个完全相同的灯泡.实验时,断开开关 S1瞬间,灯 A1突然闪亮,随后逐渐变暗;闭合开关 S2,灯 A2逐渐变亮,而另一个相同的灯 A3立即变亮,最终 A2与 A3的亮度相同.下列说法正确的是( )A.图甲中,A1与 L1的电阻值相同B.图甲中,闭合 S1,电路稳定后,A1中电流大于 L1中电流C.图乙中,变阻器 R 与 L2的电阻值相同D.图乙中,闭合 S2瞬间,L2中电流与变阻器 R 中电流相等3、下列说法错误的是A.彩虹是光的衍射现象B.肥皂膜在阳光的照射下呈现彩色是光的干涉现象C.交通警示灯选用红灯是因为红光更容易穿透云雾烟尘D.液晶显示应用了光的偏振4、如图所示,光滑水平面上放置质量分别为 m、2m 的 A、B 两个物体,A、B 间的最大静摩擦力为,现用水平拉力 F拉 B,使 A、B 以同一加速度运动,则拉力 F 的最大值为( )A.B.C.D.5、关于电能输送的分析,正确的是A.由公式 P=得到,输电电压越高,输电导线上的功率损失越大B.由公式 P=I2R 得到,输电电流越大,输电导线上的功率损失越大C.由公式 P=IU 得到,输电导线上的功率损失与电流强度成正比D.由公式 P=得到,输电导线的电阻越大,功率损失越少6、下列关于平抛运...

1、当您付费下载文档后,您只拥有了使用权限,并不意味着购买了版权,文档只能用于自身使用,不得用于其他商业用途(如 [转卖]进行直接盈利或[编辑后售卖]进行间接盈利)。
2、本站所有内容均由合作方或网友上传,本站不对文档的完整性、权威性及其观点立场正确性做任何保证或承诺!文档内容仅供研究参考,付费前请自行鉴别。
3、如文档内容存在违规,或者侵犯商业秘密、侵犯著作权等,请点击“违规举报”。

碎片内容

2025年甘肃省兰州五十一中物理高二第二学期期中联考模拟试题含解析

您可能关注的文档

确认删除?