河北省秦皇岛市北戴河区2025届四年级数学第二学期期末统考模拟试题含解析

河北省秦皇岛市北戴河区2025届四年级数学第二学期期末统考模拟试题含解析_第1页
1/9
河北省秦皇岛市北戴河区2025届四年级数学第二学期期末统考模拟试题含解析_第2页
2/9
河北省秦皇岛市北戴河区2025届四年级数学第二学期期末统考模拟试题含解析_第3页
3/9
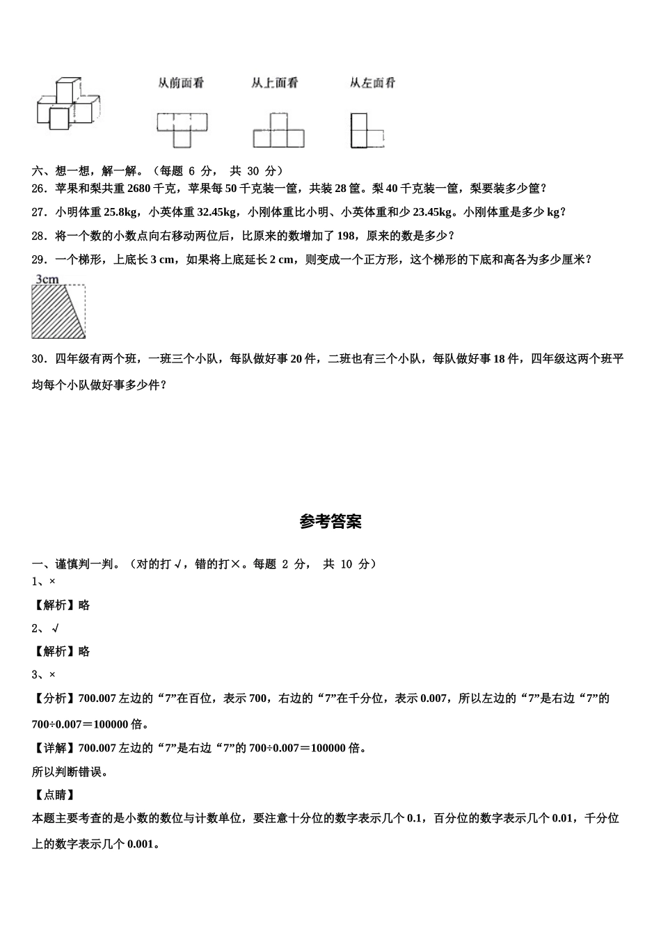
河北省秦皇岛市北戴河区 2025 届四年级数学第二学期期末统考模拟试题一、谨慎判一判。(对的打√,错的打×。每题 2 分, 共 10 分)1.如果一个数是奇数,另一个数是偶数,那么这两个数的最大公因数一定是 1。 (_________)2.25×4÷25×4=16(______)3.700.007 左边的“7”是右边“7”的 1000 倍。(____)4.小明所在小组同学的平均身高是,有的同学身高会超过,有的同学身高不到。(________)5.把小数点后面的 0 去掉,小数的大小不变。(______)二、仔细选一选。(把正确答案序号填在括号里。 每题 2 分, 共 10 分)6.在一个等腰三角形中,顶角是 90°,那它的一个底角是( )A.45° B.80° C.50°7.把 4 先扩大到它的 100 倍,再缩小到新数的,得到的结果是原来的( )倍。A.10B.100C.10008.一个等边三角形的一条边是 15cm,它的周长是( )。A.30cmB.35cmC.45cmD.60cm9.99.997 保留两位小数,记作( )A.99.00 B.100.00 C.99.99 D.10010.在 6 和 3 中间添( )个 0,才能组成六万零三。A.3B.4C.5三、认真填一填。(每题 2 分,共 20 分)11.丽丽的数学、英语成绩的平均分是 95 分,其中英语是 91 分,数学是(____)分。12.如果 a÷b=9,那么 a 和 b 的最大公因数是(____),最小公倍数是(____)。13.某面粉厂改进技术后,每 10 千克小麦可以磨出 8.24 千克面粉,那么 1 吨小麦可以磨出(______)千克面粉。14.运用乘法分配律填空:3.5×(10+0.1)=3.5×______+3.5×______;运用乘法结合律填空:(0.365×2.5)×4=0.365×(________×________)。15.比较大小:2.41×1.1_____2.41 8.16_____8.16÷0.1.16.用长分别是 3 厘米和 8 厘米的小棒与第三根小棒首尾相连围成三角形,第三根小棒最短是(_____)厘米,最长是(_____)厘米.(小棒长度是整厘米数)17.比大小,用>、<或=.(1)0.75________0.8(2)0.56×10________5.6(3)7.82________7.82×1.4(4)6.04________6.004(5)5.94+0.1________5.1.18.如下图,由图 A 到图 B 是向(____)平移了(____)格,由图 B 到图 C 是向(____)平移了(_____)格。19.49.954 精确到个位是________,保留一位小数是________。20.8 厘米=( )米(填小数) 2 吨 6 千克=( )吨(填小数)80 米=( )千米(填小数) 12 时=( )日(填分数)==( )÷( )四、细心...

1、当您付费下载文档后,您只拥有了使用权限,并不意味着购买了版权,文档只能用于自身使用,不得用于其他商业用途(如 [转卖]进行直接盈利或[编辑后售卖]进行间接盈利)。
2、本站所有内容均由合作方或网友上传,本站不对文档的完整性、权威性及其观点立场正确性做任何保证或承诺!文档内容仅供研究参考,付费前请自行鉴别。
3、如文档内容存在违规,或者侵犯商业秘密、侵犯著作权等,请点击“违规举报”。

碎片内容

河北省秦皇岛市北戴河区2025届四年级数学第二学期期末统考模拟试题含解析

您可能关注的文档

确认删除?